Suppr超能文献

综合基因组学确定了一个趋同的分子亚型,它将自闭症的表观基因组和转录组差异联系起来。

Integrative genomics identifies a convergent molecular subtype that links epigenomic with transcriptomic differences in autism.

机构信息

Program in Neurogenetics, Department of Neurology, David Geffen School of Medicine, University of California Los Angeles, Los Angeles, CA, 90095, USA.

Department of Genetics and UNC Neuroscience Center, University of North Carolina, Chapel Hill, NC, 27599, USA.

出版信息

Nat Commun. 2020 Sep 25;11(1):4873. doi: 10.1038/s41467-020-18526-1.

Abstract

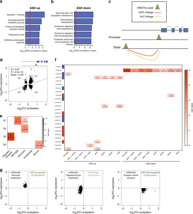
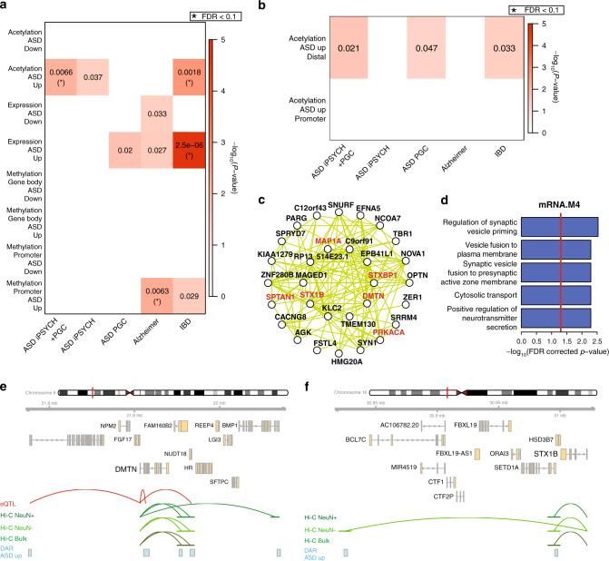
Autism spectrum disorder (ASD) is a phenotypically and genetically heterogeneous neurodevelopmental disorder. Despite this heterogeneity, previous studies have shown patterns of molecular convergence in post-mortem brain tissue from autistic subjects. Here, we integrate genome-wide measures of mRNA expression, miRNA expression, DNA methylation, and histone acetylation from ASD and control brains to identify a convergent molecular subtype of ASD with shared dysregulation across both the epigenome and transcriptome. Focusing on this convergent subtype, we substantially expand the repertoire of differentially expressed genes in ASD and identify a component of upregulated immune processes that are associated with hypomethylation. We utilize eQTL and chromosome conformation datasets to link differentially acetylated regions with their cognate genes and identify an enrichment of ASD genetic risk variants in hyperacetylated noncoding regulatory regions linked to neuronal genes. These findings help elucidate how diverse genetic risk factors converge onto specific molecular processes in ASD.

摘要

自闭症谱系障碍(ASD)是一种表型和遗传上异质的神经发育障碍。尽管存在这种异质性,但先前的研究表明,自闭症患者死后脑组织中的分子趋同模式。在这里,我们整合了来自 ASD 和对照大脑的 mRNA 表达、miRNA 表达、DNA 甲基化和组蛋白乙酰化的全基因组测量值,以确定具有共同的表观基因组和转录组失调的 ASD 一致的分子亚型。我们专注于这个一致的亚型,大大扩展了 ASD 中差异表达基因的谱,并确定了上调的免疫过程的一个组成部分,与低甲基化有关。我们利用 eQTL 和染色体构象数据集将差异乙酰化区域与其同源基因联系起来,并鉴定出与神经元基因相关的、与高乙酰化非编码调控区域相连的 ASD 遗传风险变异的富集。这些发现有助于阐明不同的遗传风险因素如何汇聚到 ASD 中的特定分子过程。

https://cdn.ncbi.nlm.nih.gov/pmc/blobs/9516/7519165/662170bd6131/41467_2020_18526_Fig1_HTML.jpg

文献AI研究员

20分钟写一篇综述,助力文献阅读效率提升50倍。

立即体验

用中文搜PubMed

大模型驱动的PubMed中文搜索引擎

马上搜索

文档翻译

学术文献翻译模型,支持多种主流文档格式。

立即体验