Suppr超能文献

高良姜素(GLN)通过靶向Skp2诱导的上皮-间质转化(EMT)抑制人胶质母细胞瘤细胞的增殖、迁移和侵袭。

Galangin (GLN) Suppresses Proliferation, Migration, and Invasion of Human Glioblastoma Cells by Targeting Skp2-Induced Epithelial-Mesenchymal Transition (EMT).

作者信息

Xiong Yu, Lai Xue, Xiang Wei, Zhou Jie, Han Jizhong, Li Hao, Deng Huajiang, Liu Luotong, Peng Jianhua, Chen Ligang

机构信息

Department of Neurosurgery, Affiliated Hospital of Southwest Medical University, Southwest Medical University, Luzhou, 646000, People's Republic of China.

Neurosurgery Clinical Medical Research Center of Sichuan Province, Luzhou 646000 People's Republic of China.

出版信息

Onco Targets Ther. 2020 Sep 17;13:9235-9244. doi: 10.2147/OTT.S264209. eCollection 2020.

Abstract

BACKGROUND

Galangin (GLN), a pure natural flavonoid compound found in plants, has been shown to exert anti-cancer effects against multiple cancer types, including glioma. However, its underlying molecular mechanism remains unclear. Epithelial-to-mesenchymal transition (EMT) performs an important function in the genesis and development of cancer. Skp2, a pivotal component of SCF E3 ubiquitin ligase, has been shown to function as an oncogene in GBM invasion that contributes to the EMT process. Thus, we explored whether GLN inhibited Skp2-mediated EMT and the mechanism underlying the Skp2 degradation pathway.

METHODS

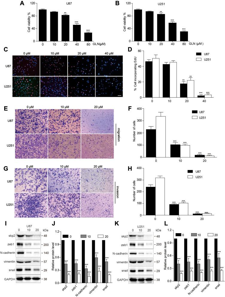
CCK-8 assay, wound healing assay and transwell assay were used to examine cell proliferation, migration, and invasion after treatment with or without GLN. RT-PCR and Western blotting analysis were performed to evaluate mRNA and protein expression, respectively. Co-immunoprecipitation was conducted to detect ubiquitinated Skp2 levels in vitro and in vivo after GLN treatment. Bioluminescence imaging was performed to examine the intracranial tumor size of U87 xenograft mice. Microscale thermophoresis (MST) experiment was used to detect interactions between Skp2 and GLN.

RESULTS

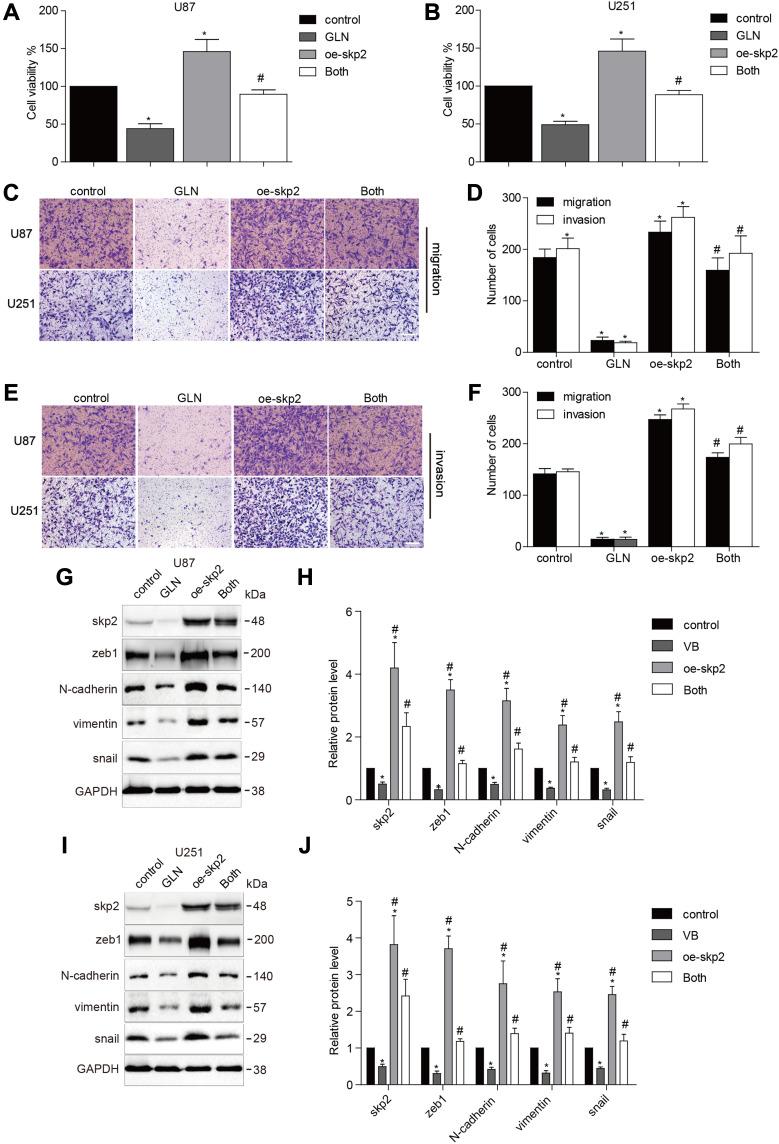
GLN suppressed GBM cell growth, migration, and invasion, and also downregulated the expression of Skp2 and mesenchymal markers (Zeb1, N-cadherin, snail, vimentin) in vitro. Moreover, the overexpression of Skp2 in GBM cells decreased the effect of GLN on EMT. Furthermore, we demonstrated that GLN degraded skp2 protein through the ubiquitination proteasome pathway and directly interacted with skp2 protein, as shown through the MST assay.

CONCLUSION

This study is the first to identify Skp2 as a novel target of GLN for the treatment of GBM and report of Skp2 protein degradation in a ubiquitination proteasome pathway. Results from our study indicated the potential of GLN for the treatment of GBM through ubiquitin-mediated degradation of Skp2.

摘要

背景

高良姜素(GLN)是一种在植物中发现的纯天然黄酮类化合物,已被证明对包括神经胶质瘤在内的多种癌症类型具有抗癌作用。然而,其潜在的分子机制仍不清楚。上皮-间质转化(EMT)在癌症的发生和发展中起着重要作用。Skp2是SCF E3泛素连接酶的关键组成部分,已被证明在胶质母细胞瘤侵袭中作为癌基因发挥作用,促进EMT过程。因此,我们探讨了GLN是否抑制Skp2介导的EMT以及Skp2降解途径的潜在机制。

方法

使用CCK-8检测、伤口愈合检测和Transwell检测来检查有无GLN处理后细胞的增殖、迁移和侵袭情况。分别进行RT-PCR和蛋白质印迹分析以评估mRNA和蛋白质表达。进行免疫共沉淀以检测GLN处理后体内外泛素化Skp2的水平。进行生物发光成像以检查U87异种移植小鼠的颅内肿瘤大小。使用微量热泳动(MST)实验检测Skp2与GLN之间的相互作用。

结果

GLN抑制胶质母细胞瘤细胞的生长、迁移和侵袭,并在体外下调Skp2和间质标志物(Zeb1、N-钙黏蛋白、蜗牛蛋白、波形蛋白)的表达。此外,胶质母细胞瘤细胞中Skp2的过表达降低了GLN对EMT的作用。此外,如MST检测所示,我们证明GLN通过泛素化蛋白酶体途径降解Skp2蛋白并直接与Skp2蛋白相互作用。

结论

本研究首次确定Skp2是GLN治疗胶质母细胞瘤的新靶点,并报道了Skp2蛋白在泛素化蛋白酶体途径中的降解。我们的研究结果表明GLN通过泛素介导的Skp2降解治疗胶质母细胞瘤的潜力。

https://cdn.ncbi.nlm.nih.gov/pmc/blobs/e04e/7505705/10239b97fee4/OTT-13-9235-g0001.jpg

文献AI研究员

20分钟写一篇综述,助力文献阅读效率提升50倍。

立即体验

用中文搜PubMed

大模型驱动的PubMed中文搜索引擎

马上搜索

文档翻译

学术文献翻译模型,支持多种主流文档格式。

立即体验