Suppr超能文献

单细胞转录组再分析显示 NR3C1-CXCL8-中性粒细胞轴决定了 COVID-19 的严重程度。

Re-analysis of Single Cell Transcriptome Reveals That the NR3C1-CXCL8-Neutrophil Axis Determines the Severity of COVID-19.

机构信息

Graduate School of Medical Science and Engineering, Korea Advanced Institute of Science and Technology (KAIST), Daejeon, South Korea.

The Center for Epidemic Preparedness, KAIST Institute, KAIST, Daejeon, South Korea.

出版信息

Front Immunol. 2020 Aug 28;11:2145. doi: 10.3389/fimmu.2020.02145. eCollection 2020.

Abstract

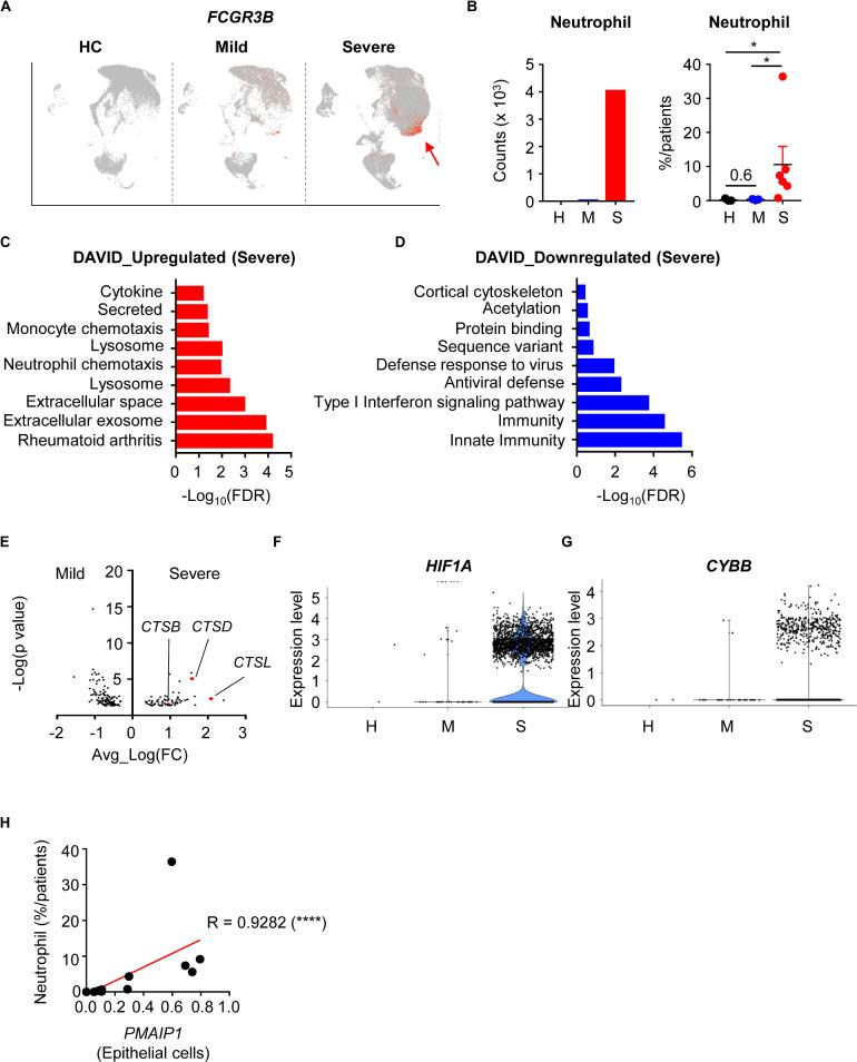
SARS-CoV-2 infection has recently been declared a pandemic. Some patients showing severe symptoms exhibit drastic inflammation and airway damage. In this study, we re-analyzed published scRNA-seq data of COVID-19 patient bronchoalveolar lavage fluid to further classify and compare immunological features according to the patient's disease severity. Patients with severe symptoms showed DNA damage and apoptotic features of epithelial cells. Our results suggested that epithelial damage was associated with neutrophil infiltration. Myeloid cells of severe patients showed higher expression of proinflammatory cytokines and chemokines such as CXCL8. As a result, neutrophils were abundant in lungs of patients from the severe group. Furthermore, recruited neutrophils highly expressed genes related to neutrophil extracellular traps. Neutrophil-mediated inflammation was regulated by glucocorticoid receptor expression and activity. Based on these results, we suggest that severe COVID-19 symptoms may be determined by differential expression of glucocorticoid receptors and neutrophils.

摘要

SARS-CoV-2 感染最近已被宣布为大流行。一些表现出严重症状的患者表现出剧烈的炎症和气道损伤。在这项研究中,我们重新分析了 COVID-19 患者支气管肺泡灌洗液的已发表 scRNA-seq 数据,根据患者的疾病严重程度进一步分类和比较免疫特征。症状严重的患者表现出上皮细胞的 DNA 损伤和细胞凋亡特征。我们的结果表明,上皮损伤与中性粒细胞浸润有关。严重患者的髓样细胞表现出更高水平的促炎细胞因子和趋化因子,如 CXCL8。因此,严重组患者的肺部富含中性粒细胞。此外,募集的中性粒细胞高度表达与中性粒细胞胞外陷阱相关的基因。中性粒细胞介导的炎症受糖皮质激素受体表达和活性的调节。基于这些结果,我们认为严重的 COVID-19 症状可能是由糖皮质激素受体和中性粒细胞的差异表达决定的。

https://cdn.ncbi.nlm.nih.gov/pmc/blobs/0503/7485000/40f868d00c37/fimmu-11-02145-g001.jpg

文献AI研究员

20分钟写一篇综述,助力文献阅读效率提升50倍。

立即体验

用中文搜PubMed

大模型驱动的PubMed中文搜索引擎

马上搜索

文档翻译

学术文献翻译模型,支持多种主流文档格式。

立即体验