Suppr超能文献

全基因组 CRISPR 筛选口腔鳞状细胞癌揭示 Hippo 通路中的适应性基因。

Genome-wide CRISPR screens of oral squamous cell carcinoma reveal fitness genes in the Hippo pathway.

机构信息

Head and Neck Cancer Research Team, Cancer Research Malaysia, Head and Neck Cancer Research Team, Subang Jaya, Selangor, Malaysia.

Wellcome Sanger Institute, Wellcome Genome Campus, Cambridge, United Kingdom.

出版信息

Elife. 2020 Sep 29;9:e57761. doi: 10.7554/eLife.57761.

Abstract

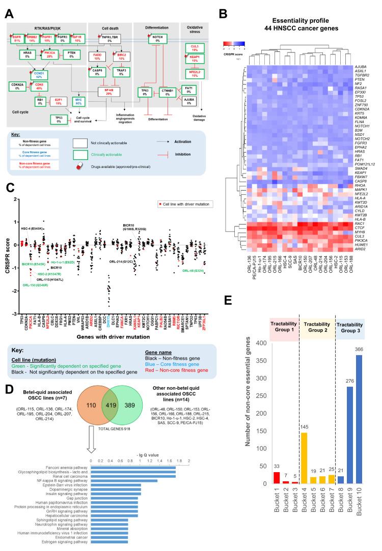
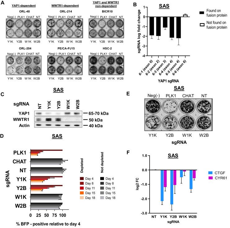
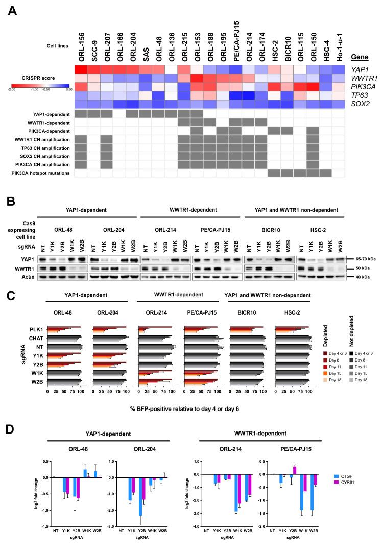
New therapeutic targets for oral squamous cell carcinoma (OSCC) are urgently needed. We conducted genome-wide CRISPR-Cas9 screens in 21 OSCC cell lines, primarily derived from Asians, to identify genetic vulnerabilities that can be explored as therapeutic targets. We identify known and novel fitness genes and demonstrate that many previously identified OSCC-related cancer genes are non-essential and could have limited therapeutic value, while other fitness genes warrant further investigation for their potential as therapeutic targets. We validate a distinctive dependency on YAP1 and WWTR1 of the Hippo pathway, where the lost-of-fitness effect of one paralog can be compensated only in a subset of lines. We also discover that OSCCs with WWTR1 dependency signature are significantly associated with biomarkers of favorable response toward immunotherapy. In summary, we have delineated the genetic vulnerabilities of OSCC, enabling the prioritization of therapeutic targets for further exploration, including the targeting of YAP1 and WWTR1.

摘要

口腔鳞状细胞癌 (OSCC) 的新治疗靶点迫在眉睫。我们在 21 种主要来源于亚洲人的 OSCC 细胞系中进行了全基因组 CRISPR-Cas9 筛选,以确定可作为治疗靶点的遗传脆弱性。我们鉴定了已知和新的适应度基因,并表明许多先前鉴定的与 OSCC 相关的癌症基因是非必需的,可能具有有限的治疗价值,而其他适应度基因则需要进一步研究其作为治疗靶点的潜力。我们验证了 Hippo 通路中 YAP1 和 WWTR1 的独特依赖性,其中一个同源基因的丧失适应性效应只能在一部分细胞系中得到补偿。我们还发现,具有 WWTR1 依赖性特征的 OSCC 与免疫治疗反应良好的生物标志物显著相关。总之,我们已经描绘了 OSCC 的遗传脆弱性,使治疗靶点的优先级得以进一步探索,包括针对 YAP1 和 WWTR1 的靶向治疗。

https://cdn.ncbi.nlm.nih.gov/pmc/blobs/6994/7591259/208ecd97d6da/elife-57761-fig1.jpg

文献AI研究员

20分钟写一篇综述,助力文献阅读效率提升50倍。

立即体验

用中文搜PubMed

大模型驱动的PubMed中文搜索引擎

马上搜索

文档翻译

学术文献翻译模型,支持多种主流文档格式。

立即体验