Suppr超能文献

遗传变异对人胰腺胰岛中基因表达的影响及其对 T2D 的意义。

Genetic variant effects on gene expression in human pancreatic islets and their implications for T2D.

机构信息

Department of Genetic Medicine and Development, University of Geneva Medical School, 1211, Geneva, Switzerland.

Institute for Genetics and Genomics in Geneva (iGE3), University of Geneva, 1211, Geneva, Switzerland.

出版信息

Nat Commun. 2020 Sep 30;11(1):4912. doi: 10.1038/s41467-020-18581-8.

Abstract

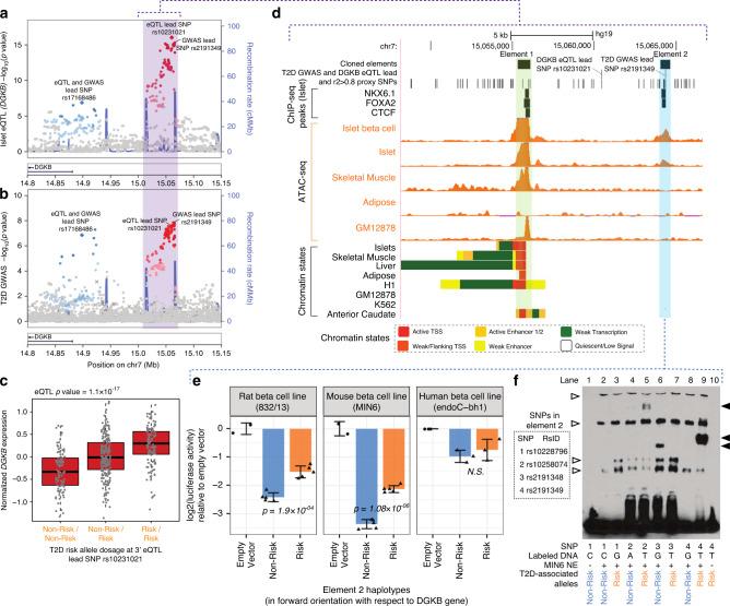
Most signals detected by genome-wide association studies map to non-coding sequence and their tissue-specific effects influence transcriptional regulation. However, key tissues and cell-types required for functional inference are absent from large-scale resources. Here we explore the relationship between genetic variants influencing predisposition to type 2 diabetes (T2D) and related glycemic traits, and human pancreatic islet transcription using data from 420 donors. We find: (a) 7741 cis-eQTLs in islets with a replication rate across 44 GTEx tissues between 40% and 73%; (b) marked overlap between islet cis-eQTL signals and active regulatory sequences in islets, with reduced eQTL effect size observed in the stretch enhancers most strongly implicated in GWAS signal location; (c) enrichment of islet cis-eQTL signals with T2D risk variants identified in genome-wide association studies; and (d) colocalization between 47 islet cis-eQTLs and variants influencing T2D or glycemic traits, including DGKB and TCF7L2. Our findings illustrate the advantages of performing functional and regulatory studies in disease relevant tissues.

摘要

大多数通过全基因组关联研究检测到的信号映射到非编码序列,其组织特异性效应影响转录调控。然而,功能推断所需的关键组织和细胞类型在大规模资源中缺失。在这里,我们利用来自 420 名捐赠者的数据,探讨了影响 2 型糖尿病(T2D)易感性和相关血糖特征的遗传变异与人类胰腺胰岛转录之间的关系。我们发现:(a)在胰岛中发现了 7741 个顺式-eQTL,在 44 个 GTEx 组织中的复制率在 40%至 73%之间;(b)胰岛顺式-eQTL 信号与胰岛中活跃的调控序列之间存在显著重叠,在与全基因组关联研究信号位置最密切相关的伸展增强子中观察到的 eQTL 效应大小减小;(c)在全基因组关联研究中鉴定的与 T2D 风险变异相关的胰岛顺式-eQTL 信号富集;以及(d)在 47 个胰岛顺式-eQTL 与影响 T2D 或血糖特征的变异之间存在共定位,包括 DGKB 和 TCF7L2。我们的研究结果说明了在疾病相关组织中进行功能和调节研究的优势。

https://cdn.ncbi.nlm.nih.gov/pmc/blobs/0b17/7528108/45b226f26ca2/41467_2020_18581_Fig1_HTML.jpg

文献AI研究员

20分钟写一篇综述,助力文献阅读效率提升50倍。

立即体验

用中文搜PubMed

大模型驱动的PubMed中文搜索引擎

马上搜索

文档翻译

学术文献翻译模型,支持多种主流文档格式。

立即体验