Suppr超能文献

一种新方法可用于定量跨器官的线粒体含量和内在生物能量效率。

Novel approach to quantify mitochondrial content and intrinsic bioenergetic efficiency across organs.

机构信息

Department of Physiology, Brody School of Medicine, East Carolina University, Greenville, NC, 27834, USA.

East Carolina Diabetes and Obesity Institute, Greenville, NC, 27834, USA.

出版信息

Sci Rep. 2020 Oct 19;10(1):17599. doi: 10.1038/s41598-020-74718-1.

Abstract

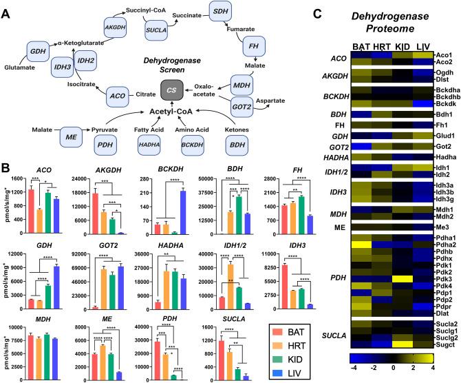
Human disease pathophysiology commonly involves metabolic disruption at both the cellular and subcellular levels. Isolated mitochondria are a powerful model for separating global cellular changes from intrinsic mitochondrial alterations. However, common laboratory practices for isolating mitochondria (e.g., differential centrifugation) routinely results in organelle preparations with variable mitochondrial purity. To overcome this issue, we developed a mass spectrometry-based method that quantitatively evaluates sample-specific percent mitochondrial enrichment. Sample-specific mitochondrial enrichment was then used to correct various biochemical readouts of mitochondrial function to a 'fixed' amount of mitochondrial protein, thus allowing for intrinsic mitochondrial bioenergetics, relative to the underlying proteome, to be assessed across multiple mouse tissues (e.g., heart, brown adipose, kidney, liver). Our results support the use of mitochondrial-targeted nLC-MS/MS as a method to quantitate mitochondrial enrichment on a per-sample basis, allowing for unbiased comparison of functional parameters between populations of mitochondria isolated from metabolically distinct tissues. This method can easily be applied across multiple experimental settings in which intrinsic shifts in the mitochondrial network are suspected of driving a given physiological or pathophysiological outcome.

摘要

人类疾病的病理生理学通常涉及细胞和亚细胞水平的代谢紊乱。分离的线粒体是分离全局细胞变化与内在线粒体改变的有力模型。然而,分离线粒体的常见实验室方法(例如差速离心)通常会导致细胞器制剂的线粒体纯度不同。为了解决这个问题,我们开发了一种基于质谱的方法,可以定量评估样品特异性的线粒体富集百分比。然后,将样品特异性的线粒体富集用于校正各种线粒体功能的生化读数,以“固定”量的线粒体蛋白,从而允许评估多个小鼠组织(例如心脏、棕色脂肪、肾脏、肝脏)中内在的线粒体生物能学相对于潜在的蛋白质组。我们的结果支持使用线粒体靶向 nLC-MS/MS 作为一种方法,在每个样品的基础上定量线粒体富集,从而可以在从代谢不同的组织中分离的线粒体群体之间进行功能参数的无偏比较。这种方法可以很容易地应用于多种实验环境中,在这些环境中,线粒体网络的内在变化被怀疑是导致特定生理或病理生理结果的原因。

https://cdn.ncbi.nlm.nih.gov/pmc/blobs/7b96/7572412/f1ab047e9678/41598_2020_74718_Fig1_HTML.jpg

文献AI研究员

20分钟写一篇综述,助力文献阅读效率提升50倍。

立即体验

用中文搜PubMed

大模型驱动的PubMed中文搜索引擎

马上搜索

文档翻译

学术文献翻译模型,支持多种主流文档格式。

立即体验