Suppr超能文献

种植体周围炎竞争内源性 RNA 网络的免疫基因组景观的开发。

Development of an immunogenomic landscape for the competing endogenous RNAs network of peri-implantitis.

机构信息

Department of Stomatology, Zhongshan Hospital, Fudan University, No. 180 Fenglin Road, Xuhui District, Shanghai, 200032, China.

State key laboratory of molecular engineering of polymers, Fudan University, Shanghai, P.R. China.

出版信息

BMC Med Genet. 2020 Oct 20;21(1):208. doi: 10.1186/s12881-020-01145-4.

Abstract

BACKGROUND

Peri-implantitis is an inflammation that occurs around the implant, resulting in varying degrees of inflammatory damage to the soft and hard tissues. The characteristic criterion is the loss of the supporting bone in an inflammatory environment. However, the specific mechanisms and biomarkers involved in peri-implantitis remain to be further studied. Recently, competing endogenous RNAs (ceRNA) and immune microenvironment have been found to play a more important role in the inflammatory process. In our study, we analyzed the expression of immune related microRNAs (miRNAs), long noncoding RNAs (lncRNAs) and message RNAs (mRNAs) in peri-implantitis by analyzing GSE33774 and GSE57631.

METHODS

In this study, we explored the expression profile data of immune-related lncRNAs, miRNAs and mRNAs, and constructed immune-related ceRNA network involved in the pathogenesis of peri-implantitis. In addition, the CIBERSORT was used to evaluate the content of immune cells in normal tissues and peri-implantitis to detect the immune microenvironment of peri-implantitis.

RESULTS

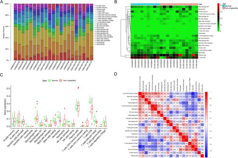
In the analysis, 14 DElncRNAs, 16 DEmiRNAs, and 18 DEmRNAs were used to establish an immune related ceRNA network and the immune infiltration patterns associated with peri-implantitis was discovered. Through the mutual verification of the two datasets, we found that GSK3B and miR-1297 may have important significance in the immune microenvironment and pathogenesis of peri-implantitis and GSK3B was closely related to four types of immune cells, especially with the highest correlation with resting mast cells (P = 0.0003).

CONCLUSIONS

Through immune-related ceRNA network, immune-related genes (IRGs) and immune cell infiltration can further comprehensively understand the pathogenesis of peri-implantitis, which built up an immunogenomic landscape with clinical significance for peri-implantitis.

摘要

背景

种植体周围炎是一种发生在种植体周围的炎症,导致软硬组织出现不同程度的炎症损伤。其特征性标准是在炎症环境下支撑骨的丧失。然而,种植体周围炎涉及的确切机制和生物标志物仍有待进一步研究。最近,竞争性内源性 RNA(ceRNA)和免疫微环境被发现在炎症过程中发挥着更为重要的作用。在我们的研究中,我们通过分析 GSE33774 和 GSE57631 来分析种植体周围炎中免疫相关 microRNAs(miRNAs)、长链非编码 RNA(lncRNAs)和信使 RNA(mRNAs)的表达。

方法

在这项研究中,我们探讨了免疫相关 lncRNAs、miRNAs 和 mRNAs 的表达谱数据,并构建了参与种植体周围炎发病机制的免疫相关 ceRNA 网络。此外,还使用 CIBERSORT 评估了正常组织和种植体周围炎中免疫细胞的含量,以检测种植体周围炎的免疫微环境。

结果

在分析中,使用了 14 个差异表达的 lncRNAs、16 个差异表达的 miRNAs 和 18 个差异表达的 mRNAs 来建立免疫相关的 ceRNA 网络,并发现了与种植体周围炎相关的免疫浸润模式。通过对两个数据集的相互验证,我们发现 GSK3B 和 miR-1297 可能在种植体周围炎的免疫微环境和发病机制中具有重要意义,并且 GSK3B 与四种免疫细胞密切相关,尤其是与静息肥大细胞的相关性最高(P=0.0003)。

结论

通过免疫相关的 ceRNA 网络、免疫相关基因(IRGs)和免疫细胞浸润,可以进一步全面了解种植体周围炎的发病机制,为种植体周围炎建立具有临床意义的免疫基因组图谱。

https://cdn.ncbi.nlm.nih.gov/pmc/blobs/5ded/7576812/ec5566d08883/12881_2020_1145_Fig1_HTML.jpg

文献AI研究员

20分钟写一篇综述,助力文献阅读效率提升50倍。

立即体验

用中文搜PubMed

大模型驱动的PubMed中文搜索引擎

马上搜索

文档翻译

学术文献翻译模型,支持多种主流文档格式。

立即体验