Suppr超能文献

用于监测体内多巴胺能活动的新一代 GRAB 传感器。

Next-generation GRAB sensors for monitoring dopaminergic activity in vivo.

机构信息

State Key Laboratory of Membrane Biology, Peking University School of Life Sciences, Beijing, China.

PKU-IDG/McGovern Institute for Brain Research, Beijing, China.

出版信息

Nat Methods. 2020 Nov;17(11):1156-1166. doi: 10.1038/s41592-020-00981-9. Epub 2020 Oct 21.

Abstract

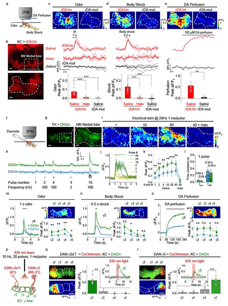
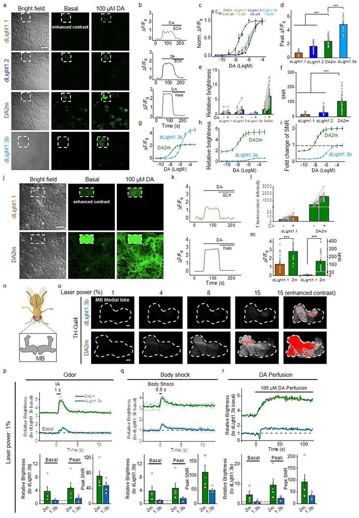
Dopamine (DA) plays a critical role in the brain, and the ability to directly measure dopaminergic activity is essential for understanding its physiological functions. We therefore developed red fluorescent G-protein-coupled receptor-activation-based DA (GRAB) sensors and optimized versions of green fluorescent GRAB sensors. In response to extracellular DA, both the red and green GRAB sensors exhibit a large increase in fluorescence, with subcellular resolution, subsecond kinetics and nanomolar-to-submicromolar affinity. Moreover, the GRAB sensors resolve evoked DA release in mouse brain slices, detect evoked compartmental DA release from a single neuron in live flies and report optogenetically elicited nigrostriatal DA release as well as mesoaccumbens dopaminergic activity during sexual behavior in freely behaving mice. Coexpressing red GRAB with either green GRAB or the calcium indicator GCaMP6s allows tracking of dopaminergic signaling and neuronal activity in distinct circuits in vivo.

摘要

多巴胺(DA)在大脑中起着至关重要的作用,直接测量多巴胺能活性对于理解其生理功能至关重要。因此,我们开发了红色荧光 G 蛋白偶联受体激活型多巴胺(GRAB)传感器和优化的绿色荧光 GRAB 传感器。响应细胞外多巴胺,红色和绿色 GRAB 传感器都表现出大的荧光增加,具有亚细胞分辨率、亚秒动力学和纳摩尔至亚微米亲和力。此外,GRAB 传感器可解析小鼠脑片内的诱发多巴胺释放,检测活体苍蝇中单神经元的诱发隔室多巴胺释放,并报告光遗传刺激诱导的黑质纹状体多巴胺释放以及性行为期间自由活动小鼠的中脑伏隔核多巴胺能活性。共表达红色 GRAB 与绿色 GRAB 或钙指示剂 GCaMP6s 可在体内追踪不同回路中的多巴胺信号和神经元活动。

https://cdn.ncbi.nlm.nih.gov/pmc/blobs/932e/7648260/af627df18733/nihms-1629579-f0007.jpg

文献AI研究员

20分钟写一篇综述,助力文献阅读效率提升50倍。

立即体验

用中文搜PubMed

大模型驱动的PubMed中文搜索引擎

马上搜索

文档翻译

学术文献翻译模型,支持多种主流文档格式。

立即体验