Suppr超能文献

体内多重成像的多巴胺传感器的扩展库。

An expanded palette of dopamine sensors for multiplex imaging in vivo.

机构信息

Department of Biochemistry and Molecular Medicine, University of California, Davis, Sacramento, CA, USA.

Institute of Pharmacology and Toxicology, University of Zurich, Zurich, Switzerland.

出版信息

Nat Methods. 2020 Nov;17(11):1147-1155. doi: 10.1038/s41592-020-0936-3. Epub 2020 Sep 7.

Abstract

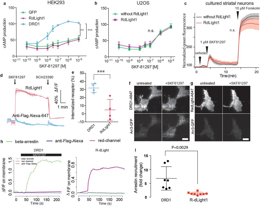
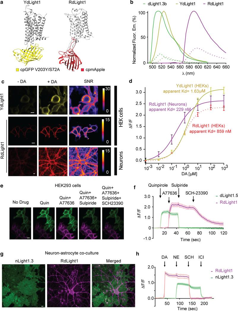
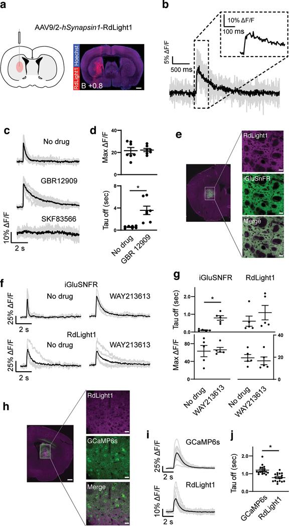
Genetically encoded dopamine sensors based on green fluorescent protein (GFP) enable high-resolution imaging of dopamine dynamics in behaving animals. However, these GFP-based variants cannot be readily combined with commonly used optical sensors and actuators, due to spectral overlap. We therefore engineered red-shifted variants of dopamine sensors called RdLight1, based on mApple. RdLight1 can be combined with GFP-based sensors with minimal interference and shows high photostability, permitting prolonged continuous imaging. We demonstrate the utility of RdLight1 for receptor-specific pharmacological analysis in cell culture, simultaneous assessment of dopamine release and cell-type-specific neuronal activity and simultaneous subsecond monitoring of multiple neurotransmitters in freely behaving rats. Dual-color photometry revealed that dopamine release in the nucleus accumbens evoked by reward-predictive cues is accompanied by a rapid suppression of glutamate release. By enabling multiplexed imaging of dopamine with other circuit components in vivo, RdLight1 opens avenues for understanding many aspects of dopamine biology.

摘要

基于绿色荧光蛋白(GFP)的基因编码多巴胺传感器能够在行为动物中实现高分辨率的多巴胺动态成像。然而,由于光谱重叠,这些基于 GFP 的变体不能与常用的光学传感器和执行器轻易结合。因此,我们基于 mApple 设计了名为 RdLight1 的多巴胺传感器的红移变体。RdLight1 可以与基于 GFP 的传感器最小干扰地结合,并且显示出高的光稳定性,允许长时间连续成像。我们证明了 RdLight1 在细胞培养中的受体特异性药理学分析、多巴胺释放和细胞类型特异性神经元活动的同时评估以及自由行为大鼠中多种神经递质的亚秒级监测中的实用性。双色光度法显示,奖赏预测线索引起的伏隔核中的多巴胺释放伴随着谷氨酸释放的快速抑制。通过在体内实现多巴胺与其他电路元件的多路成像,RdLight1 为理解多巴胺生物学的许多方面开辟了途径。

https://cdn.ncbi.nlm.nih.gov/pmc/blobs/7e68/8169200/5014fbaac1d9/nihms-1614699-f0005.jpg

文献AI研究员

20分钟写一篇综述,助力文献阅读效率提升50倍。

立即体验

用中文搜PubMed

大模型驱动的PubMed中文搜索引擎

马上搜索

文档翻译

学术文献翻译模型,支持多种主流文档格式。

立即体验