Suppr超能文献

COVID-19 中 SARS-CoV-2 反应性调节性和细胞毒性 CD4 T 细胞的失衡。

Imbalance of Regulatory and Cytotoxic SARS-CoV-2-Reactive CD4 T Cells in COVID-19.

机构信息

La Jolla Institute for Immunology, La Jolla, CA 92037, USA.

Faculty of Medicine, University of Southampton, Southampton SO16 6YD, UK.

出版信息

Cell. 2020 Nov 25;183(5):1340-1353.e16. doi: 10.1016/j.cell.2020.10.001. Epub 2020 Oct 5.

Abstract

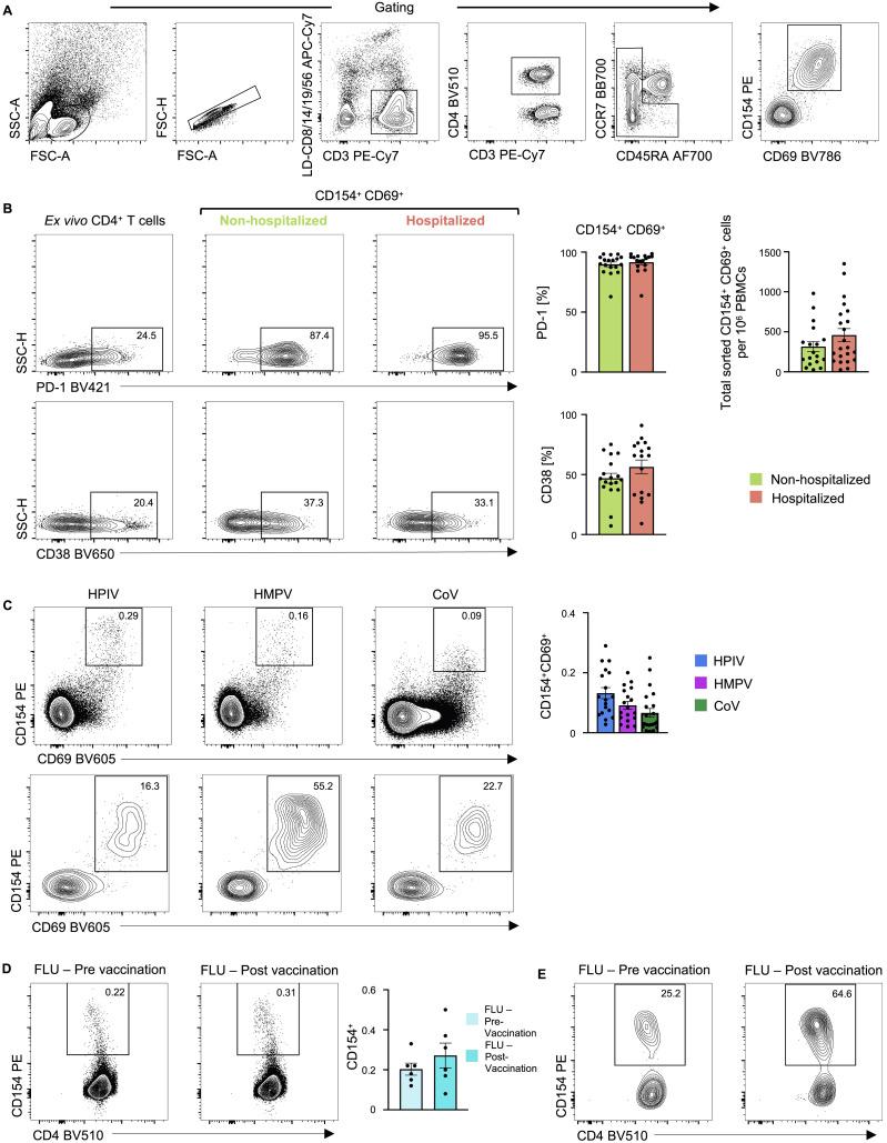
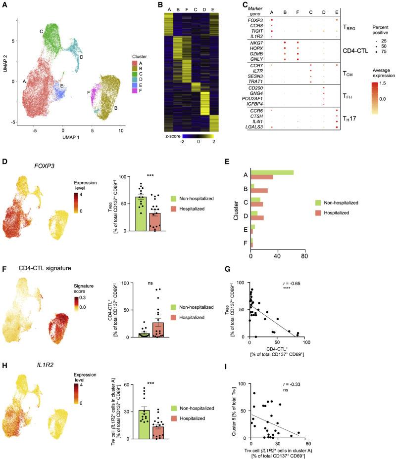
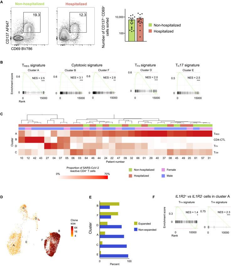
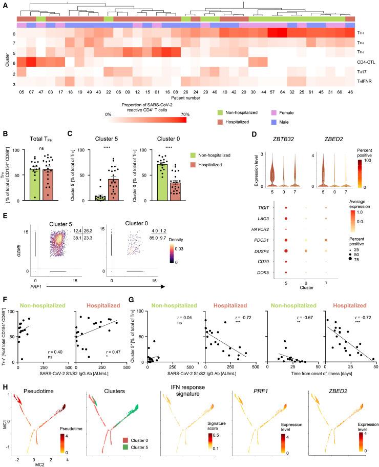
The contribution of CD4 T cells to protective or pathogenic immune responses to SARS-CoV-2 infection remains unknown. Here, we present single-cell transcriptomic analysis of >100,000 viral antigen-reactive CD4 T cells from 40 COVID-19 patients. In hospitalized patients compared to non-hospitalized patients, we found increased proportions of cytotoxic follicular helper cells and cytotoxic T helper (T) cells (CD4-CTLs) responding to SARS-CoV-2 and reduced proportion of SARS-CoV-2-reactive regulatory T cells (T). Importantly, in hospitalized COVID-19 patients, a strong cytotoxic T response was observed early in the illness, which correlated negatively with antibody levels to SARS-CoV-2 spike protein. Polyfunctional T1 and T17 cell subsets were underrepresented in the repertoire of SARS-CoV-2-reactive CD4 T cells compared to influenza-reactive CD4 T cells. Together, our analyses provide insights into the gene expression patterns of SARS-CoV-2-reactive CD4 T cells in distinct disease severities.

摘要

CD4 T 细胞在针对 SARS-CoV-2 感染的保护性或致病性免疫反应中的作用尚不清楚。在这里,我们对来自 40 名 COVID-19 患者的超过 100,000 个病毒抗原反应性 CD4 T 细胞进行了单细胞转录组分析。与非住院患者相比,我们发现住院患者中对 SARS-CoV-2 有反应的细胞毒性滤泡辅助细胞和细胞毒性辅助 T 细胞(CD4-CTL)的比例增加,而对 SARS-CoV-2 有反应的调节性 T 细胞(Treg)的比例减少。重要的是,在住院的 COVID-19 患者中,在疾病早期就观察到强烈的细胞毒性 T 反应,该反应与针对 SARS-CoV-2 刺突蛋白的抗体水平呈负相关。与针对流感的 CD4 T 细胞相比,SARS-CoV-2 反应性 CD4 T 细胞的多能性 T1 和 T17 细胞亚群在其 repertoire 中代表性不足。综上所述,我们的分析提供了对不同疾病严重程度下 SARS-CoV-2 反应性 CD4 T 细胞基因表达模式的深入了解。

https://cdn.ncbi.nlm.nih.gov/pmc/blobs/918d/7534589/0ee81d9f122a/fx1_lrg.jpg

文献AI研究员

20分钟写一篇综述,助力文献阅读效率提升50倍。

立即体验

用中文搜PubMed

大模型驱动的PubMed中文搜索引擎

马上搜索

文档翻译

学术文献翻译模型,支持多种主流文档格式。

立即体验