Suppr超能文献

Nullscript 抑制隐孢子虫和弓形虫的生长。

Nullscript inhibits Cryptosporidium and Toxoplasma growth.

机构信息

National Research Center for Protozoan Diseases, Obihiro University of Agriculture and Veterinary Medicine, Inada-cho, Obihiro, Hokkaido, 080-8555, Japan; Department of Infectious Diseases, Kyoto Prefectural University of Medicine, 465, Kawaramachi-hirokoji, Kamigyo-ku, Kyoto, 602-8566, Japan; Laboratory of Sustainable Animal Environment, Graduate School of Agricultural Science, Tohoku University, Yomogida 232-3, Naruko-onsen, Osaki, Miyagi, 989-6711, Japan.

Laboratory of Sustainable Animal Environment, Graduate School of Agricultural Science, Tohoku University, Yomogida 232-3, Naruko-onsen, Osaki, Miyagi, 989-6711, Japan.

出版信息

Int J Parasitol Drugs Drug Resist. 2020 Dec;14:159-166. doi: 10.1016/j.ijpddr.2020.10.004. Epub 2020 Oct 15.

Abstract

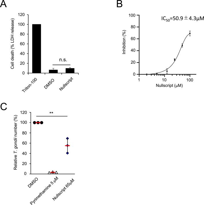
Cryptosporidium and Toxoplasma are parasites that have caused problems worldwide. Cryptosporidium causes severe watery diarrhoea and may be fatal in immunocompromised patients and in infants. Nitazoxanide is the only agent currently approved by the FDA, but its efficacy is limited. Toxoplasmosis is also a problem in the immunocompromised, as currently available treatment options have limited efficacy and patient tolerance can be poor. In the present investigation, we screened libraries of epigenetic compounds to identify those that inhibited C. parvum growth. Nullscript was identified as a compound with an inhibitory effect on C. parvum and T. gondii growth, and was less toxic to host cells. Nullscript was also able to significantly decrease oocyst excretion in C. parvum-infected SCID mice.

摘要

隐孢子虫和刚地弓形虫是引起全世界问题的寄生虫。隐孢子虫引起严重的水样腹泻,在免疫功能低下的患者和婴儿中可能是致命的。硝唑尼特是 FDA 目前唯一批准的药物,但疗效有限。弓形虫病在免疫功能低下的患者中也是一个问题,因为目前可用的治疗方法疗效有限,患者的耐受性可能较差。在本研究中,我们筛选了表观遗传化合物文库,以鉴定那些抑制微小隐孢子虫生长的化合物。Nullscript 被鉴定为一种对微小隐孢子虫和刚地弓形虫生长具有抑制作用的化合物,对宿主细胞的毒性较小。Nullscript 还能显著减少感染微小隐孢子虫的 SCID 小鼠的卵囊排泄。

https://cdn.ncbi.nlm.nih.gov/pmc/blobs/dfd9/7593347/8a31e073e516/fx1.jpg

文献AI研究员

20分钟写一篇综述,助力文献阅读效率提升50倍。

立即体验

用中文搜PubMed

大模型驱动的PubMed中文搜索引擎

马上搜索

文档翻译

学术文献翻译模型,支持多种主流文档格式。

立即体验