Suppr超能文献

实时观察微小隐孢子虫生活史揭示了 I 型裂殖体直接发育为雌雄配子。

Live imaging of the Cryptosporidium parvum life cycle reveals direct development of male and female gametes from type I meronts.

机构信息

Department of Pathobiology, School of Veterinary Medicine, University of Pennsylvania, Philadelphia, Pennsylvania, United States of America.

出版信息

PLoS Biol. 2022 Apr 18;20(4):e3001604. doi: 10.1371/journal.pbio.3001604. eCollection 2022 Apr.

Abstract

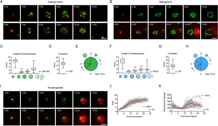
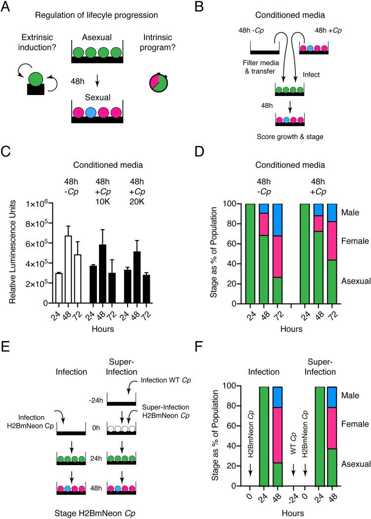
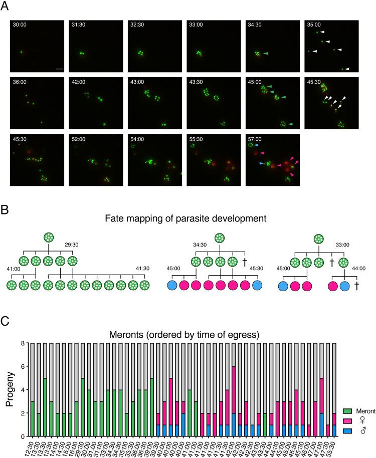
Cryptosporidium is a leading infectious cause of diarrhea around the world associated with waterborne outbreaks, community spread, or zoonotic transmission. The parasite has significant impact on early childhood mortality, and infection is both a consequence and cause of malnutrition and stunting. There is currently no vaccine, and treatment options are very limited. Cryptosporidium is a member of the Apicomplexa, and, as typical for this, protist phylum relies on asexual and sexual reproduction. In contrast to other Apicomplexa, including the malaria parasite Plasmodium, the entire Cryptosporidium life cycle unfolds in a single host in less than 3 days. Here, we establish a model to image life cycle progression in living cells and observe, track, and compare nuclear division of asexual and sexual stage parasites. We establish the length and sequence of the cell cycles of all stages and map the developmental fate of parasites across multiple rounds of invasion and egress. We propose that the parasite executes an intrinsic program of 3 generations of asexual replication, followed by a single generation of sexual stages that is independent of environmental stimuli. We find no evidence for a morphologically distinct intermediate stage (the tetraploid type II meront) but demonstrate direct development of gametes from 8N type I meronts. The progeny of each meront is collectively committed to either asexual or sexual fate, but, importantly, meronts committed to sexual fate give rise to both males and females. We define a Cryptosporidium life cycle matching Tyzzer's original description and inconsistent with the coccidian life cycle now shown in many textbooks.

摘要

隐孢子虫是全球范围内导致腹泻的主要传染性病原体之一,与水源性暴发、社区传播或动物源性传播有关。该寄生虫对婴幼儿死亡率有重大影响,感染既是营养不良和发育迟缓的后果,也是其原因。目前尚无疫苗,且治疗选择非常有限。隐孢子虫属于顶复门,与该门的其他生物一样,原生动物门依赖于无性和有性繁殖。与其他顶复门生物(包括疟原虫)不同,隐孢子虫的整个生命周期在不到 3 天的时间内在单一宿主中展开。在这里,我们建立了一个模型来观察活体细胞中的生活周期进展,并观察、跟踪和比较无性和有性阶段寄生虫的核分裂。我们确定了所有阶段的细胞周期的长度和序列,并绘制了寄生虫在多次入侵和逸出过程中的发育命运图。我们提出,寄生虫执行了一个内在的 3 代无性复制程序,然后是一个独立于环境刺激的单代有性阶段。我们没有发现形态上明显不同的中间阶段(四倍体 II 型裂殖体)的证据,但证明了从 8N 型 I 裂殖体直接发育成配子。每个裂殖体的后代都集体决定是进行无性还是有性命运,但重要的是,决定有性命运的裂殖体既产生雄性也产生雌性。我们定义了与 Tyzzer 最初描述一致的隐孢子虫生命周期,与许多教科书中现在所示的球虫生命周期不一致。

https://cdn.ncbi.nlm.nih.gov/pmc/blobs/d012/9015140/dd0c3825788e/pbio.3001604.g001.jpg

文献AI研究员

20分钟写一篇综述,助力文献阅读效率提升50倍。

立即体验

用中文搜PubMed

大模型驱动的PubMed中文搜索引擎

马上搜索

文档翻译

学术文献翻译模型,支持多种主流文档格式。

立即体验