Suppr超能文献

HDAC3介导人单核细胞和巨噬细胞中的炎症反应及LPS耐受性。

HDAC3 Mediates the Inflammatory Response and LPS Tolerance in Human Monocytes and Macrophages.

作者信息

Ghiboub Mohammed, Zhao Jing, Li Yim Andrew Y F, Schilderink Ronald, Verseijden Caroline, van Hamersveld Patricia H P, Duarte Jose M, Hakvoort Theodorus B M, Admiraal Iris, Harker Nicola R, Tough David F, Henneman Peter, de Winther Menno P J, de Jonge Wouter J

机构信息

Tytgat Institute for Liver and Intestinal Research, Amsterdam Gastroenterology & Metabolism, Amsterdam University Medical Centers, University of Amsterdam, Amsterdam, Netherlands.

Epigenetics Discovery Performance Unit, Immunoinflammation Therapy Area Unit, Medicines Research Centre, GlaxoSmithKline, Stevenage, United Kingdom.

出版信息

Front Immunol. 2020 Oct 5;11:550769. doi: 10.3389/fimmu.2020.550769. eCollection 2020.

Abstract

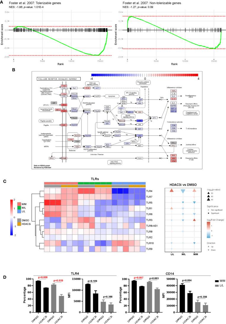
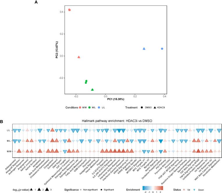
Histone deacetylases (HDACs) are a group of enzymes that control histone deacetylation and bear potential to direct expression of large gene sets. We determined the effect of HDAC inhibitors (HDACi) on human monocytes and macrophages, with respect to their polarization, activation, and their capabilities of inducing endotoxin tolerance. To address the role for HDACs in macrophage polarization, we treated monocytes with HDAC3i, HDAC6i or pan-HDACi prior to polarization into M1 or M2 macrophages using IFNγ or IL-4 respectively. To study the HDAC inhibition effect on cytokine expression, macrophages were treated with HDACi prior to LPS-stimulation. TNFα, IL-6, and p40 were measured with ELISA, whereas modifications of Histone 3 and STAT1 were assessed using western blot. To address the role for HDAC3 in repeated LPS challenge induction, HDAC3i or siRNA was added to monocytes prior to incubation with IFNγ, which were then repeatedly challenged with LPS and analyzed by means of protein analyses and transcriptional profiling. Pan-HDACi and HDAC3i reduced cytokine secretion in monocytes and M1 macrophages, whereas HDAC6i yielded no such effect. Notably, neither pan-HDACi nor HDAC3i reduced cytokine secretion in M2 macrophages. In contrast to previous reports in mouse macrophages, HDAC3i did not affect macrophage polarization in human cells. Likewise, HDAC3 was not required for IFNγ signaling or IFNβ secretion. Cytokine and gene expression analyses confirmed that IFNγ-treated macrophages consistently develop a cytokine response after LPS repeated challenge, but pretreatment with HDAC3i or siRNA reinstates a state of tolerance reflected by general suppression of tolerizable genes, possibly through decreasing TLRs expression, and particularly TLR4/CD14. The development of endotoxin tolerance in macrophages is important to reduce exacerbated immune response and limit tissue damage. We conclude that HDAC3 is an attractive protein target to mediate macrophage reactivity and tolerance induction in inflammatory macrophages.

摘要

组蛋白脱乙酰酶(HDACs)是一类控制组蛋白去乙酰化的酶,具有指导大量基因集表达的潜力。我们确定了HDAC抑制剂(HDACi)对人单核细胞和巨噬细胞的影响,包括它们的极化、激活以及诱导内毒素耐受的能力。为了研究HDACs在巨噬细胞极化中的作用,我们在分别使用IFNγ或IL-4将单核细胞极化为M1或M2巨噬细胞之前,用HDAC3i、HDAC6i或泛HDACi处理单核细胞。为了研究HDAC抑制对细胞因子表达的影响,在LPS刺激之前用HDACi处理巨噬细胞。用ELISA检测TNFα、IL-6和p40,而使用蛋白质印迹法评估组蛋白3和STAT1的修饰。为了研究HDAC3在重复LPS刺激诱导中的作用,在单核细胞与IFNγ孵育之前加入HDAC3i或siRNA,然后用LPS反复刺激,并通过蛋白质分析和转录谱分析进行分析。泛HDACi和HDAC3i减少了单核细胞和M1巨噬细胞中的细胞因子分泌,而HDAC6i没有这种作用。值得注意的是,泛HDACi和HDAC3i都没有减少M2巨噬细胞中的细胞因子分泌。与先前在小鼠巨噬细胞中的报道相反,HDAC3i不影响人细胞中的巨噬细胞极化。同样,IFNγ信号传导或IFNβ分泌也不需要HDAC3。细胞因子和基因表达分析证实,IFNγ处理的巨噬细胞在LPS重复刺激后持续产生细胞因子反应,但用HDAC3i或siRNA预处理可恢复一种耐受状态,这表现为可耐受基因的普遍抑制,可能是通过降低TLRs表达,特别是TLR4/CD14。巨噬细胞内毒素耐受的发展对于减少过度的免疫反应和限制组织损伤很重要。我们得出结论,HDAC3是介导炎症巨噬细胞反应性和耐受诱导的一个有吸引力的蛋白质靶点。

https://cdn.ncbi.nlm.nih.gov/pmc/blobs/1462/7573361/0d1320208ddb/fimmu-11-550769-g001.jpg

文献AI研究员

20分钟写一篇综述,助力文献阅读效率提升50倍。

立即体验

用中文搜PubMed

大模型驱动的PubMed中文搜索引擎

马上搜索

文档翻译

学术文献翻译模型,支持多种主流文档格式。

立即体验