Suppr超能文献

20(S)-原人参二醇通过促进人结直肠癌细胞中的视黄酸 X 受体α抑制上皮-间充质转化。

20(S)-Protopanaxadiol inhibits epithelial-mesenchymal transition by promoting retinoid X receptor alpha in human colorectal carcinoma cells.

机构信息

Department of Pharmacology, School of Pharmaceutical Sciences, Jilin University, Changchun, China.

Department of Gastrocolorectal Surgery, First Affiliated Hospital of Jilin University, Changchun, China.

出版信息

J Cell Mol Med. 2020 Dec;24(24):14349-14365. doi: 10.1111/jcmm.16054. Epub 2020 Oct 30.

Abstract

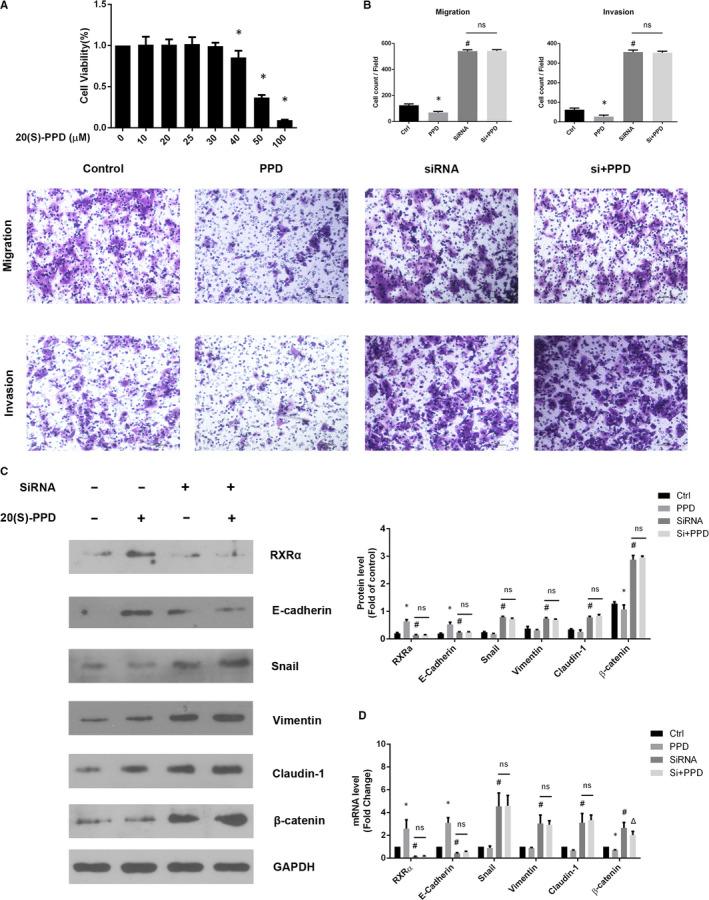
Colorectal carcinoma (CRC) recurrence is often accompanied by metastasis. Most metastasis undergo through epithelial-mesenchymal transition (EMT). Studies showed that retinol X receptor alpha (RXRα) and 20(S)-Protopanaxadiol (PPD) have anti-tumour effects. However, the anti-metastasis effect of 20(S)-PPD and the effect of RXRα on EMT-induced metastasis are few studies on. Therefore, the role of RXRα and 20(S)-PPD in CRC cell metastasis remains to be fully elucidated. RXRα with clinicopathological characteristics and EMT-related expression in clinical samples were examined. Then, RXRα and EMT level in SW480 and SW620 cells, overexpressed and silenced RXRα in SW620 cells and SW480 cells, respectively, were evaluated. Finally, 20(S)-PPD effect on SW620 and SW480 cells was evaluated. The results showed that a lower RXRα expression in cancer tissues, and a moderate negative correlation between RXRα and N stage, and tended to higher level of EMT. SW480 and SW620 cells had the highest and lowest RXRα expression among four CRC cell lines. SW480 had lower EMT level than SW620. Furthermore, 20(S)-PPD increased RXRα and inhibited EMT level in SW620 cell. Finally, 20(S)-PPD cannot restore SW480 cells EMT level to normal when RXRα silencing. These findings suggest that 20(S)-PPD may inhibit EMT process in CRC cells by regulating RXRα expression.

摘要

结直肠癌(CRC)复发常伴有转移。大多数转移经历上皮-间充质转化(EMT)。研究表明,视黄醇 X 受体α(RXRα)和 20(S)-原人参二醇(PPD)具有抗肿瘤作用。然而,20(S)-PPD 的抗转移作用以及 RXRα对 EMT 诱导的转移的影响,关于这些方面的研究较少。因此,RXRα和 20(S)-PPD 在 CRC 细胞转移中的作用仍有待充分阐明。本研究检测了 RXRα在临床标本中的临床病理特征和 EMT 相关表达。然后,评估了 RXRα和 EMT 水平在 SW480 和 SW620 细胞中的表达,过表达和沉默 SW620 细胞和 SW480 细胞中的 RXRα,以及 20(S)-PPD 对 SW620 和 SW480 细胞的作用。结果表明,癌组织中 RXRα表达较低,RXRα与 N 分期呈中度负相关,且 EMT 水平较高。在四种 CRC 细胞系中,SW480 和 SW620 细胞的 RXRα表达最高和最低。SW480 的 EMT 水平低于 SW620。此外,20(S)-PPD 增加了 SW620 细胞中的 RXRα表达并抑制了 EMT 水平。最后,当 RXRα沉默时,20(S)-PPD 不能将 SW480 细胞的 EMT 水平恢复正常。这些发现表明,20(S)-PPD 可能通过调节 RXRα表达抑制 CRC 细胞的 EMT 过程。

https://cdn.ncbi.nlm.nih.gov/pmc/blobs/908c/7754066/5be00b7e19fc/JCMM-24-14349-g001.jpg

文献AI研究员

20分钟写一篇综述,助力文献阅读效率提升50倍。

立即体验

用中文搜PubMed

大模型驱动的PubMed中文搜索引擎

马上搜索

文档翻译

学术文献翻译模型,支持多种主流文档格式。

立即体验