Suppr超能文献

一种全自动高通量工作流程,用于基于 3D 的人类中脑细胞类器官中的化学筛选。

A fully automated high-throughput workflow for 3D-based chemical screening in human midbrain organoids.

机构信息

Department for Cell and Developmental Biology, Max Planck Institute for molecular Biomedicine, Münster, Germany.

Westfälische Wilhelms-Universität Münster, Münster, Germany.

出版信息

Elife. 2020 Nov 3;9:e52904. doi: 10.7554/eLife.52904.

Abstract

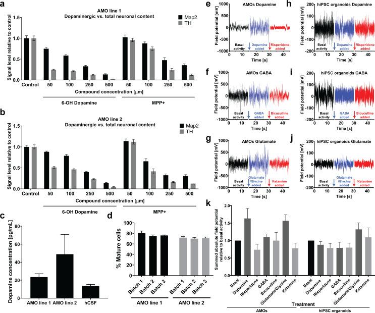
Three-dimensional (3D) culture systems have fueled hopes to bring about the next generation of more physiologically relevant high-throughput screens (HTS). However, current protocols yield either complex but highly heterogeneous aggregates ('organoids') or 3D structures with less physiological relevance ('spheroids'). Here, we present a scalable, HTS-compatible workflow for the automated generation, maintenance, and optical analysis of human midbrain organoids in standard 96-well-plates. The resulting organoids possess a highly homogeneous morphology, size, global gene expression, cellular composition, and structure. They present significant features of the human midbrain and display spontaneous aggregate-wide synchronized neural activity. By automating the entire workflow from generation to analysis, we enhance the intra- and inter-batch reproducibility as demonstrated via RNA sequencing and quantitative whole mount high-content imaging. This allows assessing drug effects at the single-cell level within a complex 3D cell environment in a fully automated HTS workflow.

摘要

三维(3D)培养系统激发了人们的希望,期望能带来更具生理相关性的下一代高通量筛选(HTS)。然而,目前的方案要么产生复杂但高度异质的聚集体(“类器官”),要么产生生理相关性较低的 3D 结构(“球体”)。在这里,我们提出了一种可扩展的、适用于高通量筛选的工作流程,用于在标准 96 孔板中自动生成、维持和对人类中脑细胞进行光学分析。得到的类器官具有高度均匀的形态、大小、全局基因表达、细胞组成和结构。它们呈现出人类中脑细胞的显著特征,并显示出自发的全聚集范围同步神经活动。通过从生成到分析的整个工作流程自动化,我们提高了批次内和批次间的重现性,这通过 RNA 测序和定量整体高内涵成像得到了证明。这允许在复杂的 3D 细胞环境中以全自动 HTS 工作流程评估单细胞水平的药物作用。

https://cdn.ncbi.nlm.nih.gov/pmc/blobs/12a2/7609049/2c81bc91023c/elife-52904-fig1.jpg

文献AI研究员

20分钟写一篇综述,助力文献阅读效率提升50倍。

立即体验

用中文搜PubMed

大模型驱动的PubMed中文搜索引擎

马上搜索

文档翻译

学术文献翻译模型,支持多种主流文档格式。

立即体验