Suppr超能文献

视觉系统发育图谱中的神经元多样性和汇聚

Neuronal diversity and convergence in a visual system developmental atlas.

机构信息

Department of Biology, New York University, New York, NY, USA.

Department of Molecular Biology, Umeå University, Umeå, Sweden.

出版信息

Nature. 2021 Jan;589(7840):88-95. doi: 10.1038/s41586-020-2879-3. Epub 2020 Nov 4.

Abstract

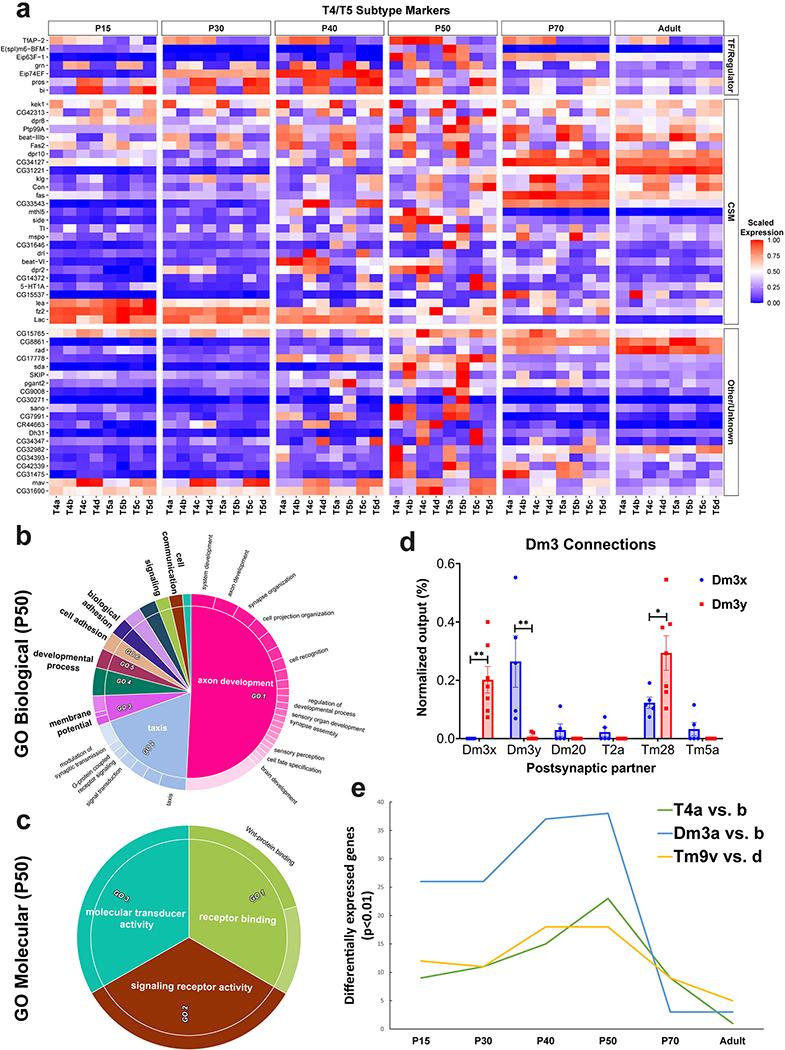
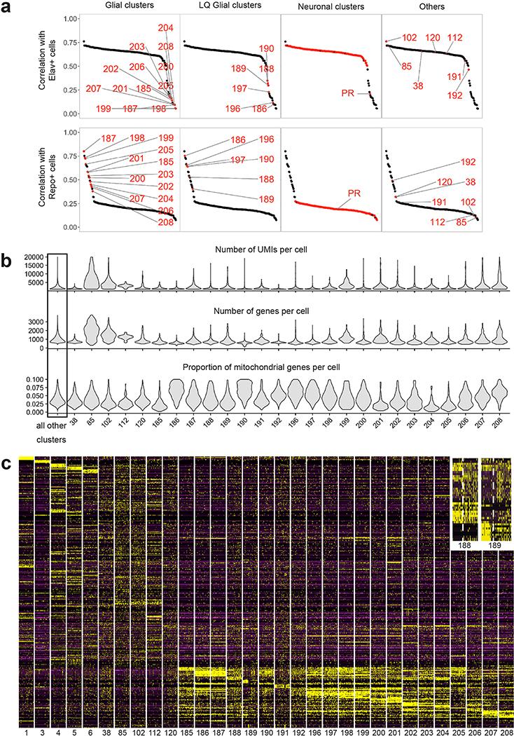
Deciphering how neuronal diversity is established and maintained requires a detailed knowledge of neuronal gene expression throughout development. In contrast to mammalian brains, the large neuronal diversity of the Drosophila optic lobe and its connectome are almost completely characterized. However, a molecular characterization of this neuronal diversity, particularly during development, has been lacking. Here we present insights into brain development through a nearly complete description of the transcriptomic diversity of the optic lobes of Drosophila. We acquired the transcriptome of 275,000 single cells at adult and at five pupal stages, and built a machine-learning framework to assign them to almost 200 cell types at all time points during development. We discovered two large neuronal populations that wrap neuropils during development but die just before adulthood, as well as neuronal subtypes that partition dorsal and ventral visual circuits by differential Wnt signalling throughout development. Moreover, we show that the transcriptomes of neurons that are of the same type but are produced days apart become synchronized shortly after their production. During synaptogenesis we also resolved neuronal subtypes that, although differing greatly in morphology and connectivity, converge to indistinguishable transcriptomic profiles in adults. Our datasets almost completely account for the known neuronal diversity of the Drosophila optic lobes, and serve as a paradigm to understand brain development across species.

摘要

要了解神经元多样性是如何建立和维持的,就需要详细了解整个发育过程中的神经元基因表达。与哺乳动物大脑相比,果蝇眼脑的神经元多样性很大,其连接组几乎完全得到了描述。然而,这种神经元多样性的分子特征,特别是在发育过程中的特征,还没有被描述。通过几乎完整地描述果蝇眼脑的转录组多样性,我们对大脑发育有了深入的了解。我们获取了 275000 个成年和五个蛹期的单细胞转录组,并构建了一个机器学习框架,将它们分配到发育过程中所有时间点的近 200 种细胞类型中。我们发现了两个在发育过程中包裹神经丛的大型神经元群体,但在成年前就死亡了,以及通过整个发育过程中差异 Wnt 信号传递来划分背侧和腹侧视觉回路的神经元亚型。此外,我们还表明,即使是同一类型的神经元,在相隔数天产生的转录组也会在产生后不久同步。在突触发生过程中,我们还解析了尽管在形态和连接上有很大差异,但在成年后却具有相似转录组特征的神经元亚型。我们的数据集几乎完全解释了果蝇眼脑的已知神经元多样性,并为跨物种理解大脑发育提供了范例。

https://cdn.ncbi.nlm.nih.gov/pmc/blobs/5fe2/7790857/7727f1801526/nihms-1624349-f0006.jpg

文献AI研究员

20分钟写一篇综述,助力文献阅读效率提升50倍。

立即体验

用中文搜PubMed

大模型驱动的PubMed中文搜索引擎

马上搜索

文档翻译

学术文献翻译模型,支持多种主流文档格式。

立即体验