Suppr超能文献

在细胞分裂过程中,驱动蛋白-5 与纺锤体装置结合,对于有效产生感染性的子孢子很重要。

Kinesin-5 Associates With the Spindle Apparatus During Cell Division and Is Important for Efficient Production of Infectious Sporozoites.

机构信息

School of Life Sciences, University of Nottingham, Nottingham, United Kingdom.

Institute of Cell Biology, University of Bern, Bern, Switzerland.

出版信息

Front Cell Infect Microbiol. 2020 Oct 14;10:583812. doi: 10.3389/fcimb.2020.583812. eCollection 2020.

Abstract

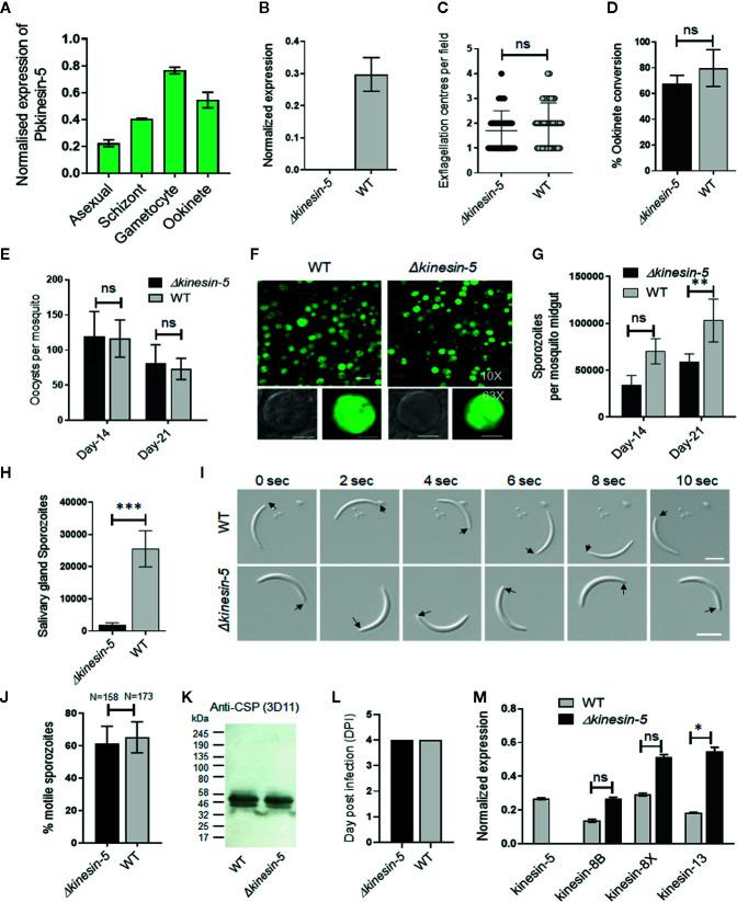
Kinesin-5 motors play essential roles in spindle apparatus assembly during cell division, by generating forces to establish and maintain the spindle bipolarity essential for proper chromosome segregation. Kinesin-5 is largely conserved structurally and functionally in model eukaryotes, but its role is unknown in the parasite, an evolutionarily divergent organism with several atypical features of both mitotic and meiotic cell division. We have investigated the function and subcellular location of kinesin-5 during cell division throughout the life cycle. Deletion of had little visible effect at any proliferative stage except sporozoite production in oocysts, resulting in a significant decrease in the number of motile sporozoites in mosquito salivary glands, which were able to infect a new vertebrate host. Live-cell imaging showed kinesin-5-GFP located on the spindle and at spindle poles during both atypical mitosis and meiosis. Fixed-cell immunofluorescence assays revealed kinesin-5 co-localized with α-tubulin and centrin-2 and a partial overlap with kinetochore marker NDC80 during early blood stage schizogony. Dual-color live-cell imaging showed that kinesin-5 is closely associated with NDC80 during male gametogony, but not with kinesin-8B, a marker of the basal body and axonemes of the forming flagella. Treatment of gametocytes with microtubule-specific inhibitors confirmed kinesin-5 association with nuclear spindles and not cytoplasmic axonemal microtubules. Altogether, our results demonstrate that kinesin-5 is associated with the spindle apparatus, expressed in proliferating parasite stages, and important for efficient production of infectious sporozoites.

摘要

驱动蛋白-5 马达在细胞分裂过程中对纺锤体装置的组装起着至关重要的作用,通过产生力来建立和维持纺锤体的双极性,这对于正确的染色体分离是必不可少的。驱动蛋白-5 在模式真核生物中的结构和功能在很大程度上是保守的,但在寄生虫中其作用尚不清楚,寄生虫是一种进化上有差异的生物,其有丝分裂和减数分裂细胞分裂都具有几种非典型特征。我们研究了驱动蛋白-5 在整个生命周期中的细胞分裂过程中的功能和亚细胞定位。在任何增殖阶段,除了卵囊中的孢子发生外,缺失对 的影响很小,这导致在蚊子唾液腺中运动的孢子数量显著减少,这些孢子能够感染新的脊椎动物宿主。活细胞成像显示,在非典型有丝分裂和减数分裂过程中,驱动蛋白-5-GFP 位于纺锤体上和纺锤体两极。固定细胞免疫荧光检测显示,在早期血裂期,驱动蛋白-5 与α-微管蛋白和中心体-2 共定位,并与动粒标记物 NDC80 部分重叠。双色活细胞成像显示,在雄性配子发生过程中,驱动蛋白-5 与 NDC80 密切相关,但与动基体和正在形成的鞭毛轴丝的标记物驱动蛋白-8B 无关。用微管特异性抑制剂处理配子细胞证实了驱动蛋白-5 与核纺锤体的关联,而不是与细胞质轴丝微管的关联。总的来说,我们的结果表明,驱动蛋白-5 与纺锤体装置相关,在增殖的寄生虫阶段表达,并且对于产生有感染力的孢子是重要的。

https://cdn.ncbi.nlm.nih.gov/pmc/blobs/01ec/7591757/8af4a93be5b5/fcimb-10-583812-g001.jpg

文献AI研究员

20分钟写一篇综述,助力文献阅读效率提升50倍。

立即体验

用中文搜PubMed

大模型驱动的PubMed中文搜索引擎

马上搜索

文档翻译

学术文献翻译模型,支持多种主流文档格式。

立即体验