Suppr超能文献

疟原虫的ARK2-EB1轴驱动有性传播阶段非常规的纺锤体动力学、支架形成和染色体分离。

Plasmodium ARK2-EB1 axis drives the unconventional spindle dynamics, scaffold formation and chromosome segregation of sexual transmission stages.

作者信息

Zeeshan Mohammad, Rea Edward, Abel Steven, Vukušić Kruno, Markus Robert, Brady Declan, Eze Antonius, Rashpa Ravish, Balestra Aurelia C, Bottrill Andrew R, Brochet Mathieu, Guttery David S, Tolić Iva M, Holder Anthony A, Le Roch Karine G, Tromer Eelco C, Tewari Rita

机构信息

School of Life Sciences, University of Nottingham, Nottingham, UK.

Department of Molecular, Cell and Systems Biology, University of California Riverside, 900 University Ave., Riverside, USA.

出版信息

Res Sq. 2023 Feb 8:rs.3.rs-2539372. doi: 10.21203/rs.3.rs-2539372/v1.

Abstract

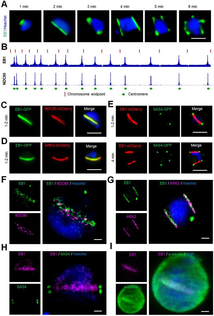
Mechanisms of cell division are remarkably diverse, suggesting the underlying molecular networks among eukaryotes differ extensively. The Aurora family of kinases orchestrates the process of chromosome segregation and cytokinesis during cell division through precise spatiotemporal regulation of their catalytic activities by distinct scaffolds. Plasmodium spp., the causative agents of malaria, are unicellular eukaryotes that have three divergent aurora-related kinases (ARKs) and lack most canonical scaffolds/activators. The parasite uses unconventional modes of chromosome segregation during endomitosis and meiosis in sexual transmission stages within mosquito host. This includes a rapid threefold genome replication from 1N to 8N with successive cycles of closed mitosis, spindle formation and chromosome segregation within eight minutes (termed male gametogony). Kinome studies had previously suggested likely essential functions for all three Plasmodium ARKs during asexual mitotic cycles; however, little is known about their location, function, or their scaffolding molecules during unconventional sexual proliferative stages. Using a combination of super-resolution microscopy, mass spectrometry, omics and live-cell fluorescence imaging, we set out to investigate the contribution of the atypical Aurora paralog ARK2 to proliferative sexual stages using rodent malaria model Plasmodium berghei. We find that ARK2 primarily localises to the spindle apparatus associated with kinetochores during both mitosis and meiosis. Interactomics and co-localisation studies reveal a unique ARK2 scaffold at the spindle including the microtubule plus end-binding protein EB1 and lacking some other conserved molecules. Gene function studies indicate complementary functions of ARK2 and EB1 in driving endomitotic divisions and thereby parasite transmission. Our discovery of a novel Aurora spindle scaffold underlines the emerging flexibility of molecular networks to rewire and drive unconventional mechanisms of chromosome segregation in the malaria parasite Plasmodium.

摘要

细胞分裂机制极为多样,这表明真核生物之间潜在的分子网络存在广泛差异。极光激酶家族通过不同支架对其催化活性进行精确的时空调控,从而在细胞分裂过程中协调染色体分离和胞质分裂过程。疟原虫属是疟疾的病原体,属于单细胞真核生物,拥有三种不同的极光相关激酶(ARKs),且缺乏大多数典型的支架/激活因子。该寄生虫在蚊子宿主体内的有性传播阶段进行核内有丝分裂和减数分裂时,采用非常规的染色体分离模式。这包括在八分钟内从1N快速进行三倍基因组复制至8N,并伴有连续的封闭有丝分裂、纺锤体形成和染色体分离循环(称为雄配子发生)。激酶组研究此前曾表明,在无性有丝分裂周期中,所有三种疟原虫ARKs可能都具有重要功能;然而,对于它们在非常规有性增殖阶段的位置、功能或支架分子却知之甚少。我们结合超分辨率显微镜、质谱、组学和活细胞荧光成像技术,利用啮齿动物疟疾模型伯氏疟原虫,研究非典型极光旁系同源物ARK2对有性增殖阶段的作用。我们发现,ARK2在有丝分裂和减数分裂过程中主要定位于与动粒相关的纺锤体装置上。相互作用组学和共定位研究揭示了纺锤体上一个独特的ARK2支架,其中包括微管正端结合蛋白EB1,且缺少一些其他保守分子。基因功能研究表明,ARK2和EB1在驱动核内有丝分裂以及由此促进寄生虫传播方面具有互补功能。我们发现的新型极光纺锤体支架凸显了分子网络在疟原虫中重新布线并驱动非常规染色体分离机制方面日益显现的灵活性。

https://cdn.ncbi.nlm.nih.gov/pmc/blobs/626a/9934748/67b6068ec16a/nihpp-rs2539372v1-f0001.jpg

文献AI研究员

20分钟写一篇综述,助力文献阅读效率提升50倍。

立即体验

用中文搜PubMed

大模型驱动的PubMed中文搜索引擎

马上搜索

文档翻译

学术文献翻译模型,支持多种主流文档格式。

立即体验