Suppr超能文献

一种网络医学方法,用于研究和基于人群的验证 COVID-19 的疾病表现和药物再利用。

A network medicine approach to investigation and population-based validation of disease manifestations and drug repurposing for COVID-19.

机构信息

Genomic Medicine Institute, Lerner Research Institute, Cleveland Clinic, Cleveland, Ohio, United States of America.

Department of Molecular Medicine, Cleveland Clinic Lerner College of Medicine, Case Western Reserve University, Cleveland, Ohio, United States of America.

出版信息

PLoS Biol. 2020 Nov 6;18(11):e3000970. doi: 10.1371/journal.pbio.3000970. eCollection 2020 Nov.

Abstract

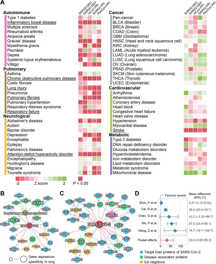
The global coronavirus disease 2019 (COVID-19) pandemic, caused by severe acute respiratory syndrome coronavirus 2 (SARS-CoV-2), has led to unprecedented social and economic consequences. The risk of morbidity and mortality due to COVID-19 increases dramatically in the presence of coexisting medical conditions, while the underlying mechanisms remain unclear. Furthermore, there are no approved therapies for COVID-19. This study aims to identify SARS-CoV-2 pathogenesis, disease manifestations, and COVID-19 therapies using network medicine methodologies along with clinical and multi-omics observations. We incorporate SARS-CoV-2 virus-host protein-protein interactions, transcriptomics, and proteomics into the human interactome. Network proximity measurement revealed underlying pathogenesis for broad COVID-19-associated disease manifestations. Analyses of single-cell RNA sequencing data show that co-expression of ACE2 and TMPRSS2 is elevated in absorptive enterocytes from the inflamed ileal tissues of Crohn disease patients compared to uninflamed tissues, revealing shared pathobiology between COVID-19 and inflammatory bowel disease. Integrative analyses of metabolomics and transcriptomics (bulk and single-cell) data from asthma patients indicate that COVID-19 shares an intermediate inflammatory molecular profile with asthma (including IRAK3 and ADRB2). To prioritize potential treatments, we combined network-based prediction and a propensity score (PS) matching observational study of 26,779 individuals from a COVID-19 registry. We identified that melatonin usage (odds ratio [OR] = 0.72, 95% CI 0.56-0.91) is significantly associated with a 28% reduced likelihood of a positive laboratory test result for SARS-CoV-2 confirmed by reverse transcription-polymerase chain reaction assay. Using a PS matching user active comparator design, we determined that melatonin usage was associated with a reduced likelihood of SARS-CoV-2 positive test result compared to use of angiotensin II receptor blockers (OR = 0.70, 95% CI 0.54-0.92) or angiotensin-converting enzyme inhibitors (OR = 0.69, 95% CI 0.52-0.90). Importantly, melatonin usage (OR = 0.48, 95% CI 0.31-0.75) is associated with a 52% reduced likelihood of a positive laboratory test result for SARS-CoV-2 in African Americans after adjusting for age, sex, race, smoking history, and various disease comorbidities using PS matching. In summary, this study presents an integrative network medicine platform for predicting disease manifestations associated with COVID-19 and identifying melatonin for potential prevention and treatment of COVID-19.

摘要

新型冠状病毒病(COVID-19)大流行是由严重急性呼吸综合征冠状病毒 2(SARS-CoV-2)引起的,导致了前所未有的社会和经济后果。在存在共存的医疗条件的情况下,COVID-19 的发病率和死亡率风险急剧增加,而其潜在机制尚不清楚。此外,目前尚无针对 COVID-19 的批准疗法。本研究旨在使用网络医学方法以及临床和多组学观察,确定 SARS-CoV-2 的发病机制、疾病表现和 COVID-19 的治疗方法。我们将 SARS-CoV-2 病毒-宿主蛋白-蛋白相互作用、转录组学和蛋白质组学纳入人类相互作用组。网络接近度测量揭示了广泛的 COVID-19 相关疾病表现的潜在发病机制。单细胞 RNA 测序数据的分析表明,与未发炎的组织相比,克罗恩病患者发炎的回肠组织中的 ACE2 和 TMPRSS2 的共表达水平升高,表明 COVID-19 和炎症性肠病之间存在共同的病理生物学。哮喘患者的代谢组学和转录组学(批量和单细胞)数据的综合分析表明,COVID-19 与哮喘具有相似的中间炎症分子谱(包括 IRAK3 和 ADRB2)。为了确定潜在的治疗方法,我们结合了基于网络的预测和对来自 COVID-19 登记处的 26,779 个人的倾向评分(PS)匹配观察性研究。我们发现,褪黑素的使用(比值比[OR] = 0.72,95%CI 0.56-0.91)与逆转录-聚合酶链反应(RT-PCR)检测证实的 SARS-CoV-2 阳性实验室检测结果的可能性降低 28%显著相关。使用 PS 匹配用户主动比较器设计,我们确定与使用血管紧张素 II 受体阻滞剂(OR = 0.70,95%CI 0.54-0.92)或血管紧张素转换酶抑制剂(OR = 0.69,95%CI 0.52-0.90)相比,褪黑素的使用与 SARS-CoV-2 阳性检测结果的可能性降低相关。重要的是,在调整 PS 匹配的年龄、性别、种族、吸烟史和各种疾病合并症后,褪黑素的使用(OR = 0.48,95%CI 0.31-0.75)与非洲裔美国人的 SARS-CoV-2 阳性实验室检测结果的可能性降低 52%相关。总之,本研究提出了一个综合的网络医学平台,用于预测与 COVID-19 相关的疾病表现,并确定褪黑素用于 COVID-19 的潜在预防和治疗。

https://cdn.ncbi.nlm.nih.gov/pmc/blobs/c437/7728249/4bf5ff38e9c3/pbio.3000970.g001.jpg

文献AI研究员

20分钟写一篇综述,助力文献阅读效率提升50倍。

立即体验

用中文搜PubMed

大模型驱动的PubMed中文搜索引擎

马上搜索

文档翻译

学术文献翻译模型,支持多种主流文档格式。

立即体验