Suppr超能文献

MYCN 非扩增型神经母细胞瘤的基因组特征及神经母细胞瘤免疫治疗策略的潜力。

Genomic profile of MYCN non-amplified neuroblastoma and potential for immunotherapeutic strategies in neuroblastoma.

机构信息

Samsung Genome Institute, Samsung Medical Center, 81 Irwon-ro, Gangnam-gu, Seoul, 06351, Republic of Korea.

Department of Pediatrics, Samsung Medical Center, Sungkyunkwan University School of Medicine, 81 Irwon-ro, Gangnam-gu, Seoul, 06351, Republic of Korea.

出版信息

BMC Med Genomics. 2020 Nov 10;13(1):171. doi: 10.1186/s12920-020-00819-5.

Abstract

BACKGROUND

MYCN amplification is the most important genomic feature in neuroblastoma (NB). However, limited studies have been conducted on the MYCN non-amplified NB including low- and intermediate-risk NB. Here, the genomic characteristics of MYCN non-amplified NB were studied to allow for the identification of biomarkers for molecular stratification.

METHODS

Fifty-eight whole exome sequencing (WES) and forty-eight whole transcriptome sequencing (WTS) samples of MYCN non-amplified NB were analysed. Forty-one patients harboured WES and WTS pairs.

RESULTS

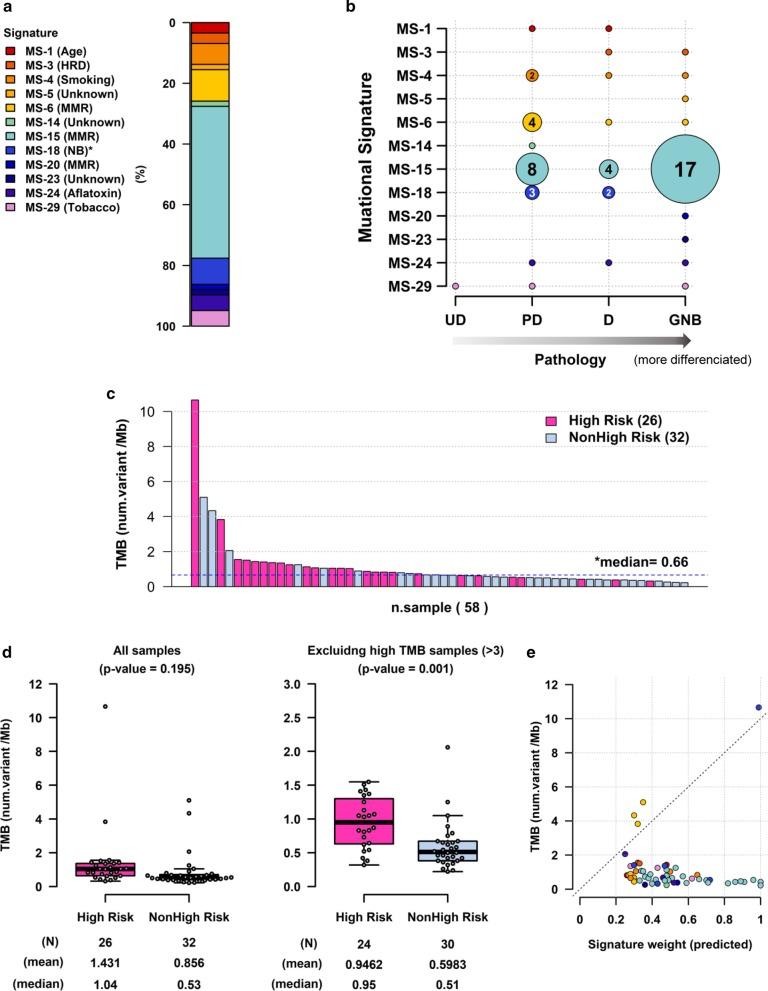
In the MYCN non-amplified NB WES data, maximum recurrent mutations were found in MUC4 (26%), followed by RBMXL3 (19%), ALB (17%), and MUC16 and SEPD8 (14% each). Two gene fusions, CCDC32-CBX3 (10%) and SAMD5-SASH1 (6%), were recurrent in WTS analysis, and these fusions were detected mostly in non-high-risk patients with ganglioneuroblastoma histology. Analysis of risk-group-specific biomarkers showed that several genes and gene sets were differentially expressed between the risk groups, and some immune-related pathways tended to be activated in the high-risk group. Mutational signatures 6 and 18, which represent DNA mismatch repair associated mutations, were commonly detected in 60% of the patients. In the tumour mutation burden (TMB) analysis, four patients showed high TMB (> 3 mutations/Mb), and had mutations in genes related to either MMR or homologous recombination. Excluding four outlier samples with TMB > 3 Mb, high-risk patients had significantly higher levels of TMB compared with the non-high-risk patients.

CONCLUSIONS

This study provides novel insights into the genomic background of MYCN non-amplified NB. Activation of immune-related pathways in the high-risk group and the results of TMB and mutational signature analyses collectively suggest the need for further investigation to discover potential immunotherapeutic strategies for NB.

摘要

背景

MYCN 扩增是神经母细胞瘤(NB)最重要的基因组特征。然而,对于包括低危和中危 NB 在内的非 MYCN 扩增 NB,相关研究非常有限。本研究旨在探讨非 MYCN 扩增 NB 的基因组特征,以期确定用于分子分层的生物标志物。

方法

分析了 58 例全外显子测序(WES)和 48 例全转录组测序(WTS)的非 MYCN 扩增 NB 样本。其中 41 例患者同时进行了 WES 和 WTS 检测。

结果

在非 MYCN 扩增 NB 的 WES 数据中,最常见的突变基因是 MUC4(26%),其次是 RBMXL3(19%)、ALB(17%)和 MUC16 和 SEPD8(各 14%)。WTS 分析中还发现了两种基因融合,CCDC32-CBX3(10%)和 SAMD5-SASH1(6%),这些融合主要发生在具有节细胞神经母细胞瘤组织学特征的非高危患者中。对风险组特异性生物标志物的分析表明,在风险组之间,一些基因和基因集存在差异表达,某些免疫相关途径在高危组中倾向于被激活。代表 DNA 错配修复相关突变的突变特征 6 和 18 在 60%的患者中普遍存在。在肿瘤突变负荷(TMB)分析中,有 4 例患者表现出高 TMB(>3 个突变/Mb),且这些患者的突变与错配修复或同源重组相关基因有关。排除 TMB>3 Mb 的 4 个离群值样本后,高危患者的 TMB 明显高于非高危患者。

结论

本研究为非 MYCN 扩增 NB 的基因组背景提供了新的见解。高危组中免疫相关途径的激活以及 TMB 和突变特征分析的结果均表明,需要进一步研究以发现针对 NB 的潜在免疫治疗策略。

https://cdn.ncbi.nlm.nih.gov/pmc/blobs/bbbe/7653769/297463f26d64/12920_2020_819_Fig1_HTML.jpg

文献AI研究员

20分钟写一篇综述,助力文献阅读效率提升50倍。

立即体验

用中文搜PubMed

大模型驱动的PubMed中文搜索引擎

马上搜索

文档翻译

学术文献翻译模型,支持多种主流文档格式。

立即体验