Suppr超能文献

前卫:一种自动化的数据驱动型 DIA 数据管理工具。

Avant-garde: an automated data-driven DIA data curation tool.

机构信息

Broad Institute of MIT and Harvard, Cambridge, MA, USA.

Cogen Therapeutics, Cambridge, MA, USA.

出版信息

Nat Methods. 2020 Dec;17(12):1237-1244. doi: 10.1038/s41592-020-00986-4. Epub 2020 Nov 16.

Abstract

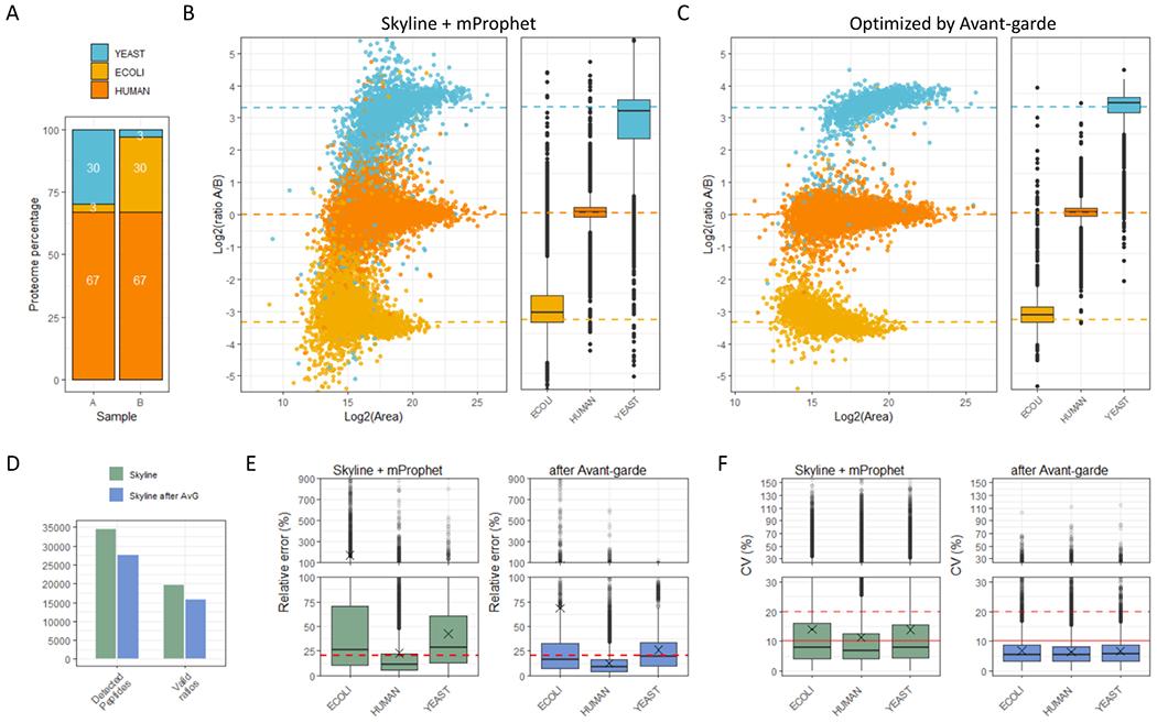
Several challenges remain in data-independent acquisition (DIA) data analysis, such as to confidently identify peptides, define integration boundaries, remove interferences, and control false discovery rates. In practice, a visual inspection of the signals is still required, which is impractical with large datasets. We present Avant-garde as a tool to refine DIA (and parallel reaction monitoring) data. Avant-garde uses a novel data-driven scoring strategy: signals are refined by learning from the dataset itself, using all measurements in all samples to achieve the best optimization. We evaluate the performance of Avant-garde using benchmark DIA datasets and show that it can determine the quantitative suitability of a peptide peak, and reach the same levels of selectivity, accuracy, and reproducibility as manual validation. Avant-garde is complementary to existing DIA analysis engines and aims to establish a strong foundation for subsequent analysis of quantitative mass spectrometry data.

摘要

在数据非依赖性采集(DIA)数据分析中仍然存在一些挑战,例如自信地识别肽、定义积分边界、消除干扰和控制假发现率。在实践中,仍然需要对信号进行可视化检查,但对于大型数据集来说这是不切实际的。我们提出了 Avant-garde 作为一种用于改进 DIA(和并行反应监测)数据的工具。Avant-garde 使用一种新颖的数据驱动评分策略:通过从数据集本身学习来优化信号,使用所有样本中的所有测量值来实现最佳优化。我们使用基准 DIA 数据集评估了 Avant-garde 的性能,并表明它可以确定肽峰的定量适用性,并达到与手动验证相同的选择性、准确性和重现性水平。Avant-garde 是对现有 DIA 分析引擎的补充,旨在为随后的定量质谱数据分析奠定坚实的基础。

https://cdn.ncbi.nlm.nih.gov/pmc/blobs/c450/7723322/8c58c0266c06/nihms-1632766-f0001.jpg

文献AI研究员

20分钟写一篇综述,助力文献阅读效率提升50倍。

立即体验

用中文搜PubMed

大模型驱动的PubMed中文搜索引擎

马上搜索

文档翻译

学术文献翻译模型,支持多种主流文档格式。

立即体验