Suppr超能文献

STAT2 信号通路限制病毒传播,但会驱动 SARS-CoV-2 感染的仓鼠发生重症肺炎。

STAT2 signaling restricts viral dissemination but drives severe pneumonia in SARS-CoV-2 infected hamsters.

机构信息

Laboratory of Virology and Chemotherapy, Rega Institute, KU Leuven Department of Microbiology, Immunology and Transplantation, 3000, Leuven, Belgium.

Molecular Vaccinology and Vaccine Discovery Group, Leuven, Belgium.

出版信息

Nat Commun. 2020 Nov 17;11(1):5838. doi: 10.1038/s41467-020-19684-y.

Abstract

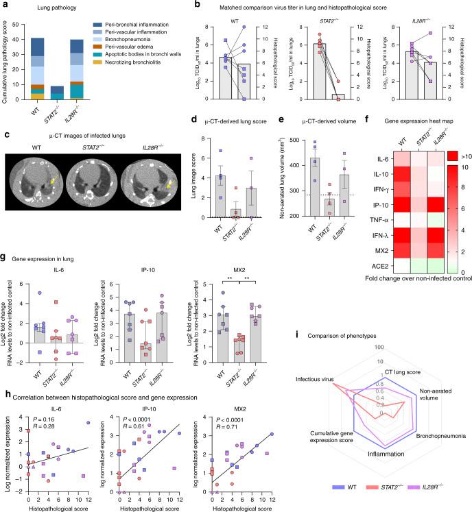
Emergence of SARS-CoV-2 causing COVID-19 has resulted in hundreds of thousands of deaths. In search for key targets of effective therapeutics, robust animal models mimicking COVID-19 in humans are urgently needed. Here, we show that Syrian hamsters, in contrast to mice, are highly permissive to SARS-CoV-2 and develop bronchopneumonia and strong inflammatory responses in the lungs with neutrophil infiltration and edema, further confirmed as consolidations visualized by micro-CT alike in clinical practice. Moreover, we identify an exuberant innate immune response as key player in pathogenesis, in which STAT2 signaling plays a dual role, driving severe lung injury on the one hand, yet restricting systemic virus dissemination on the other. Our results reveal the importance of STAT2-dependent interferon responses in the pathogenesis and virus control during SARS-CoV-2 infection and may help rationalizing new strategies for the treatment of COVID-19 patients.

摘要

SARS-CoV-2 引发的 COVID-19 已导致数十万人死亡。为了寻找有效的治疗靶点,迫切需要能够模拟人类 COVID-19 的强大动物模型。在这里,我们表明与小鼠相比,叙利亚仓鼠对 SARS-CoV-2 高度易感,并且会在肺部产生支气管肺炎和强烈的炎症反应,伴有中性粒细胞浸润和水肿,进一步通过微 CT 确认类似于临床实践中的实变。此外,我们确定过度活跃的先天免疫反应是发病机制中的关键因素,其中 STAT2 信号转导起着双重作用,一方面导致严重的肺损伤,另一方面限制病毒在全身的传播。我们的研究结果揭示了 STAT2 依赖性干扰素反应在 SARS-CoV-2 感染中的发病机制和病毒控制中的重要性,并可能有助于为 COVID-19 患者的治疗提供合理的新策略。

https://cdn.ncbi.nlm.nih.gov/pmc/blobs/cf74/7672082/af9675f42914/41467_2020_19684_Fig1_HTML.jpg

文献AI研究员

20分钟写一篇综述,助力文献阅读效率提升50倍。

立即体验

用中文搜PubMed

大模型驱动的PubMed中文搜索引擎

马上搜索

文档翻译

学术文献翻译模型,支持多种主流文档格式。

立即体验