Suppr超能文献

SARS-CoV-2 小鼠模型揭示了 I 型干扰素信号通路的炎症作用。

Mouse model of SARS-CoV-2 reveals inflammatory role of type I interferon signaling.

机构信息

Department of Immunobiology, Yale University School of Medicine, New Haven, CT.

Department of Internal Medicine, Section of Infectious Diseases, Yale University School of Medicine, New Haven, CT.

出版信息

J Exp Med. 2020 Dec 7;217(12). doi: 10.1084/jem.20201241.

Abstract

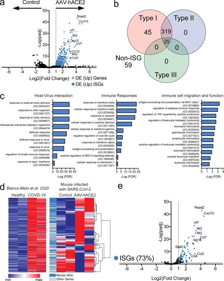
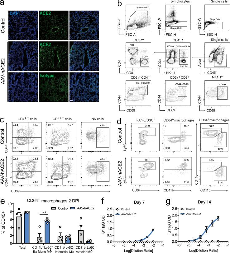
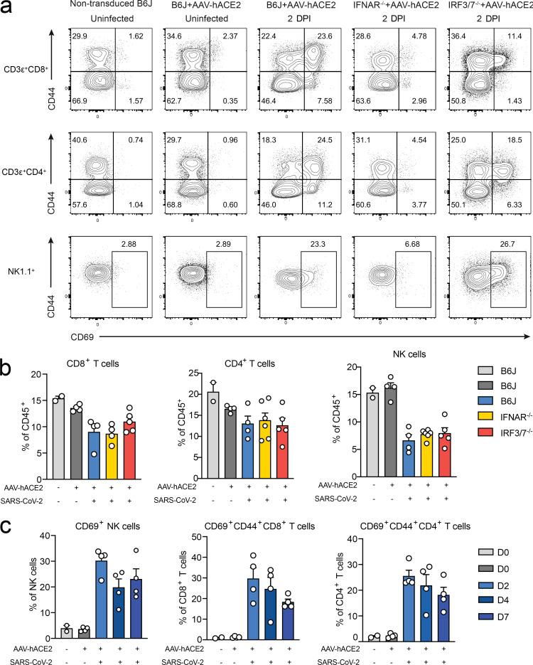
Severe acute respiratory syndrome-coronavirus 2 (SARS-Cov-2) has caused over 13,000,000 cases of coronavirus disease (COVID-19) with a significant fatality rate. Laboratory mice have been the stalwart of therapeutic and vaccine development; however, they do not support infection by SARS-CoV-2 due to the virus's inability to use the mouse orthologue of its human entry receptor angiotensin-converting enzyme 2 (hACE2). While hACE2 transgenic mice support infection and pathogenesis, these mice are currently limited in availability and are restricted to a single genetic background. Here we report the development of a mouse model of SARS-CoV-2 based on adeno-associated virus (AAV)-mediated expression of hACE2. These mice support viral replication and exhibit pathological findings found in COVID-19 patients. Moreover, we show that type I interferons do not control SARS-CoV-2 replication in vivo but are significant drivers of pathological responses. Thus, the AAV-hACE2 mouse model enables rapid deployment for in-depth analysis following robust SARS-CoV-2 infection with authentic patient-derived virus in mice of diverse genetic backgrounds.

摘要

严重急性呼吸综合征冠状病毒 2(SARS-CoV-2)已导致超过 1300 万例冠状病毒病(COVID-19),死亡率很高。实验小鼠一直是治疗和疫苗开发的中坚力量;然而,由于该病毒无法使用其人类进入受体血管紧张素转换酶 2(hACE2)的小鼠同源物,它们不支持 SARS-CoV-2 的感染。虽然 hACE2 转基因小鼠支持感染和发病机制,但这些小鼠目前供应有限,仅限于单一遗传背景。在这里,我们报告了一种基于腺相关病毒(AAV)介导的 hACE2 表达的 SARS-CoV-2 小鼠模型的开发。这些小鼠支持病毒复制,并表现出 COVID-19 患者中发现的病理发现。此外,我们表明,I 型干扰素不能控制体内 SARS-CoV-2 的复制,但却是病理性反应的重要驱动因素。因此,AAV-hACE2 小鼠模型能够在具有不同遗传背景的小鼠中快速部署,以对源自真实患者的 SARS-CoV-2 进行深入分析。

https://cdn.ncbi.nlm.nih.gov/pmc/blobs/baf8/7401025/4b511efe7afe/JEM_20201241_GA.jpg

文献AI研究员

20分钟写一篇综述,助力文献阅读效率提升50倍。

立即体验

用中文搜PubMed

大模型驱动的PubMed中文搜索引擎

马上搜索

文档翻译

学术文献翻译模型,支持多种主流文档格式。

立即体验