Suppr超能文献

SARS-CoV-2 感染和发病机制的小鼠模型。

A Mouse Model of SARS-CoV-2 Infection and Pathogenesis.

机构信息

State Key Laboratory of Pathogen and Biosecurity, Beijing Institute of Microbiology and Epidemiology, Academy of Military Medical Sciences (AMMS), Beijing 100071, China.

State Key Laboratory of Proteomics, Beijing Proteome Research Center, National Center for Protein Science(Beijing), Beijing Institute of Lifeomics, Beijing 102206, China.

出版信息

Cell Host Microbe. 2020 Jul 8;28(1):124-133.e4. doi: 10.1016/j.chom.2020.05.020. Epub 2020 May 27.

Abstract

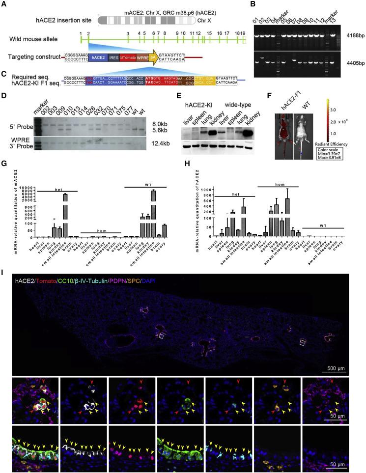
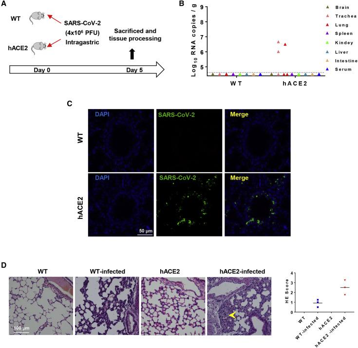
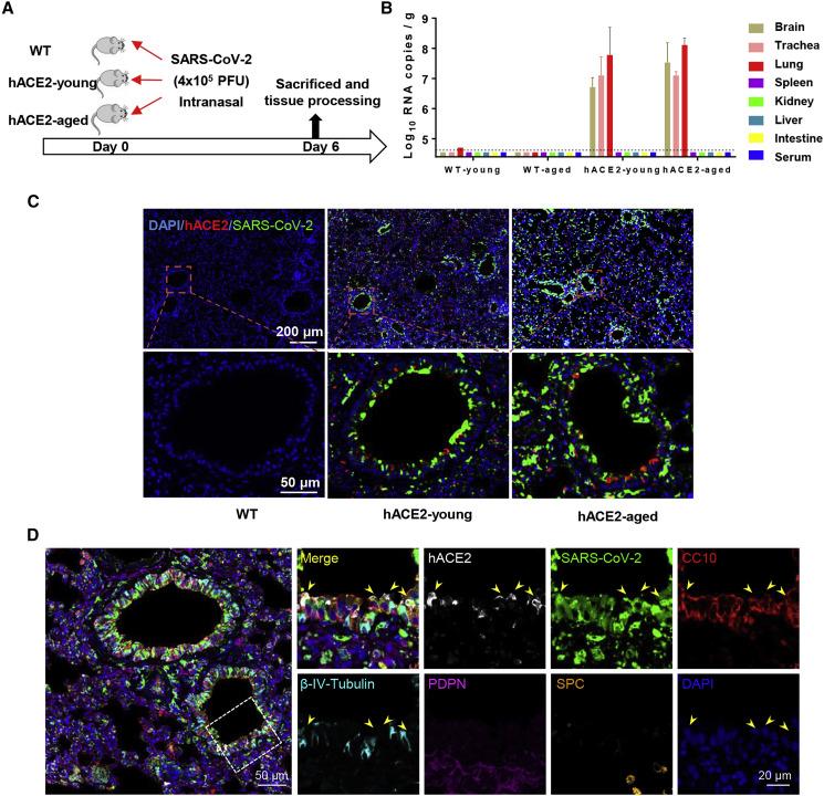
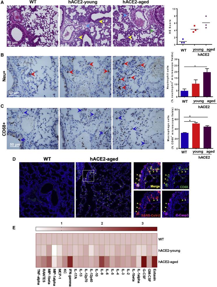
Since December 2019, a novel coronavirus SARS-CoV-2 has emerged and rapidly spread throughout the world, resulting in a global public health emergency. The lack of vaccine and antivirals has brought an urgent need for an animal model. Human angiotensin-converting enzyme II (ACE2) has been identified as a functional receptor for SARS-CoV-2. In this study, we generated a mouse model expressing human ACE2 (hACE2) by using CRISPR/Cas9 knockin technology. In comparison with wild-type C57BL/6 mice, both young and aged hACE2 mice sustained high viral loads in lung, trachea, and brain upon intranasal infection. Although fatalities were not observed, interstitial pneumonia and elevated cytokines were seen in SARS-CoV-2 infected-aged hACE2 mice. Interestingly, intragastric inoculation of SARS-CoV-2 was seen to cause productive infection and lead to pulmonary pathological changes in hACE2 mice. Overall, this animal model described here provides a useful tool for studying SARS-CoV-2 transmission and pathogenesis and evaluating COVID-19 vaccines and therapeutics.

摘要

自 2019 年 12 月以来,一种新型冠状病毒 SARS-CoV-2 出现并迅速在全球范围内传播,导致全球公共卫生紧急状态。缺乏疫苗和抗病毒药物带来了对动物模型的迫切需求。人类血管紧张素转换酶 2(ACE2)已被确定为 SARS-CoV-2 的功能性受体。在这项研究中,我们使用 CRISPR/Cas9 基因敲入技术生成了表达人 ACE2(hACE2)的小鼠模型。与野生型 C57BL/6 小鼠相比,鼻腔感染后,年轻和老年 hACE2 小鼠的肺、气管和脑中均持续存在高病毒载量。尽管没有观察到死亡,但 SARS-CoV-2 感染的老年 hACE2 小鼠出现间质性肺炎和细胞因子升高。有趣的是,SARS-CoV-2 的胃内接种被观察到可引起有活力的感染,并导致 hACE2 小鼠肺部病理变化。总的来说,这里描述的这种动物模型为研究 SARS-CoV-2 的传播和发病机制以及评估 COVID-19 疫苗和疗法提供了有用的工具。

https://cdn.ncbi.nlm.nih.gov/pmc/blobs/f4d7/7250783/fc59527032a1/fx1_lrg.jpg

文献AI研究员

20分钟写一篇综述,助力文献阅读效率提升50倍。

立即体验

用中文搜PubMed

大模型驱动的PubMed中文搜索引擎

马上搜索

文档翻译

学术文献翻译模型,支持多种主流文档格式。

立即体验