Suppr超能文献

低成本土壤微生物组分析方法。

A low-cost pipeline for soil microbiome profiling.

机构信息

John Innes Centre (JIC, Norwich, UK.

Earlham Institute (EI, Norwich, UK.

出版信息

Microbiologyopen. 2020 Dec;9(12):e1133. doi: 10.1002/mbo3.1133. Epub 2020 Nov 22.

Abstract

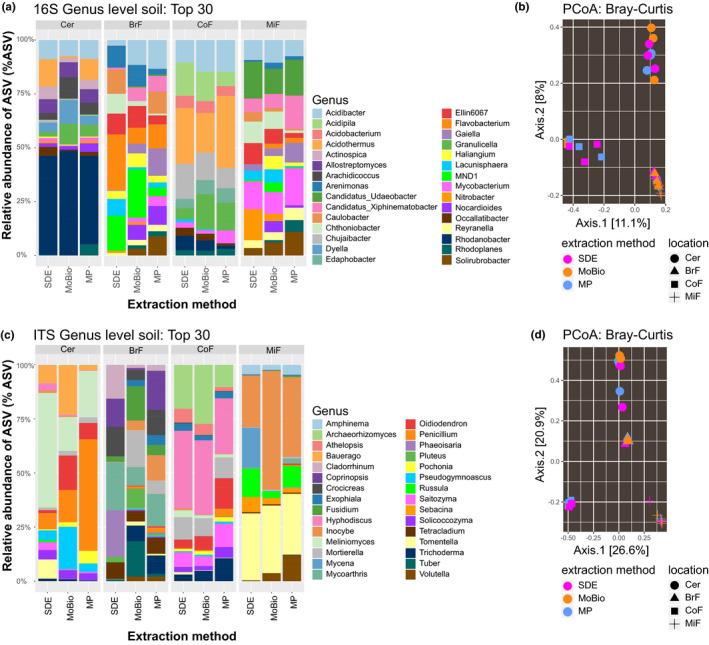
Common bottlenecks in environmental and crop microbiome studies are the consumable and personnel costs necessary for genomic DNA extraction and sequencing library construction. This is harder for challenging environmental samples such as soil, which is rich in Polymerase Chain Reaction (PCR) inhibitors. To address this, we have established a low-cost genomic DNA extraction method for soil samples. We also present an Illumina-compatible 16S and ITS rRNA gene amplicon library preparation workflow that uses common laboratory equipment. We evaluated the performance of our genomic DNA extraction method against two leading commercial soil genomic DNA kits (MoBio PowerSoil® and MP Biomedicals™ FastDNA™ SPIN) and a recently published non-commercial extraction method by Zou et al. (PLoS Biology, 15, e2003916, 2017). Our benchmarking experiment used four different soil types (coniferous, broad-leafed, and mixed forest plus a standardized cereal crop compost mix) assessing the quality and quantity of the extracted genomic DNA by analyzing sequence variants of 16S V4 and ITS rRNA amplicons. We found that our genomic DNA extraction method compares well to both commercially available genomic DNA extraction kits in DNA quality and quantity. The MoBio PowerSoil® kit, which relies on silica column-based DNA extraction with extensive washing, delivered the cleanest genomic DNA, for example, best A260:A280 and A260:A230 absorbance ratios. The MP Biomedicals™ FastDNA™ SPIN kit, which uses a large amount of binding material, yielded the most genomic DNA. Our method fits between the two commercial kits, producing both good yields and clean genomic DNA with fragment sizes of approximately 10 kb. Comparative analysis of detected amplicon sequence variants shows that our method correlates well with the two commercial kits. Here, we present a low-cost genomic DNA extraction method for soil samples that can be coupled to an Illumina-compatible simple two-step amplicon library construction workflow for 16S V4 and ITS marker genes. Our method delivers high-quality genomic DNA at a fraction of the cost of commercial kits and enables cost-effective, large-scale amplicon sequencing projects. Notably, our extracted gDNA molecules are long enough to be suitable for downstream techniques such as full gene sequencing or even metagenomics shotgun approaches using long reads (PacBio or Nanopore), 10x Genomics linked reads, and Dovetail genomics.

摘要

环境和作物微生物组研究中的常见瓶颈是基因组 DNA 提取和测序文库构建所需的消耗品和人员成本。对于土壤等具有挑战性的环境样本来说,这更加困难,因为土壤中富含聚合酶链反应(PCR)抑制剂。为了解决这个问题,我们建立了一种低成本的土壤样本基因组 DNA 提取方法。我们还介绍了一种适用于 Illumina 的 16S 和 ITS rRNA 基因扩增子文库制备工作流程,该工作流程使用常见的实验室设备。我们将我们的基因组 DNA 提取方法与两种领先的商业土壤基因组 DNA 试剂盒(MoBio PowerSoil®和 MP Biomedicals™FastDNA™ SPIN)和 Zou 等人最近发表的非商业提取方法(PLoS Biology,15,e2003916,2017)进行了比较。我们的基准测试实验使用了四种不同的土壤类型(针叶林、阔叶林和混合林加标准化谷物堆肥混合物),通过分析 16S V4 和 ITS rRNA 扩增子的序列变体来评估提取基因组 DNA 的质量和数量。我们发现,我们的基因组 DNA 提取方法在 DNA 质量和数量方面与两种市售基因组 DNA 提取试剂盒相当。例如,MoBio PowerSoil®试剂盒采用基于硅胶柱的 DNA 提取方法,并进行了广泛的洗涤,提供了最干净的基因组 DNA,具有最佳的 A260:A280 和 A260:A230 吸光度比。MP Biomedicals™FastDNA™ SPIN 试剂盒使用大量结合材料,产生了最多的基因组 DNA。我们的方法介于这两种商业试剂盒之间,既能产生良好的产量,又能产生大约 10 kb 的片段大小的干净基因组 DNA。检测到的扩增子序列变体的比较分析表明,我们的方法与两种商业试剂盒相关性良好。在这里,我们提出了一种低成本的土壤样本基因组 DNA 提取方法,该方法可以与一种适用于 Illumina 的简单两步扩增子文库构建工作流程结合使用,用于 16S V4 和 ITS 标记基因。我们的方法以商业试剂盒成本的一小部分提供高质量的基因组 DNA,并能够实现具有成本效益的大规模扩增子测序项目。值得注意的是,我们提取的 gDNA 分子足够长,可用于下游技术,例如全长基因测序,甚至使用长读长(PacBio 或 Nanopore)、10x Genomics 链接读长和 Dovetail 基因组学的宏基因组鸟枪法方法。

https://cdn.ncbi.nlm.nih.gov/pmc/blobs/4114/7755778/140c20f23005/MBO3-9-e1133-g001.jpg

文献AI研究员

20分钟写一篇综述,助力文献阅读效率提升50倍。

立即体验

用中文搜PubMed

大模型驱动的PubMed中文搜索引擎

马上搜索

文档翻译

学术文献翻译模型,支持多种主流文档格式。

立即体验