Suppr超能文献

转铁蛋白受体在功能上标记产热脂肪细胞。

Transferrin Receptor Functionally Marks Thermogenic Adipocytes.

作者信息

Qiu Jin, Zhang Zhiyin, Wang Sainan, Chen Yanru, Liu Caizhi, Xu Sainan, Wang Dongmei, Su Junlei, Ni Mengshan, Yu Jian, Cui Xiangdi, Ma Lu, Hu Tianhui, Hu Yepeng, Gu Xuejiang, Ma Xinran, Wang Jiqiu, Xu Lingyan

机构信息

Shanghai Key Laboratory of Regulatory Biology, Institute of Biomedical Sciences, School of Life Sciences, East China Normal University, Shanghai, China.

Department of Endocrinology and Metabolism, China National Research Center for Metabolic Diseases, Ruijin Hospital, Shanghai Jiao Tong University School of Medicine, Shanghai, China.

出版信息

Front Cell Dev Biol. 2020 Nov 5;8:572459. doi: 10.3389/fcell.2020.572459. eCollection 2020.

Abstract

BACKGROUND

Thermogenic adipocytes, including beige and brown adipocytes, are critical for thermogenesis and energy homeostasis. Identification of functional cell surface markers of thermogenic adipocytes is of significance for potential application in biological and clinical practices.

METHODS

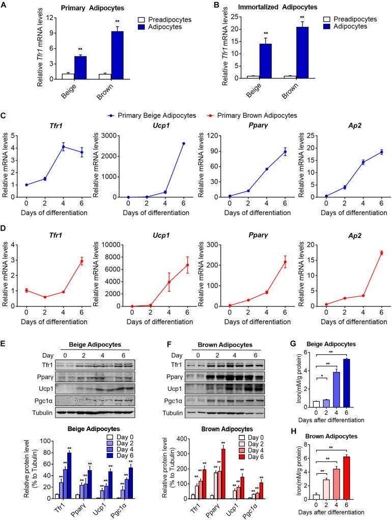
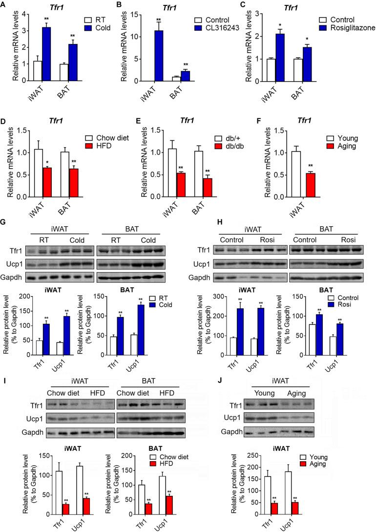
With a combination of RNA-sequencing of and models, we identified transferrin receptor (Tfr1), a receptor specialized for cellular iron uptake, as a previously unappreciated cell surface molecule for thermogenic adipocytes compared to white adipocytes. The alternation of Tfr1 levels under physiological and pathological stimuli was assessed, and the mitochondria functionality, browning capacity, and iron metabolism of mature adipocytes were examined with knockdown.

RESULTS

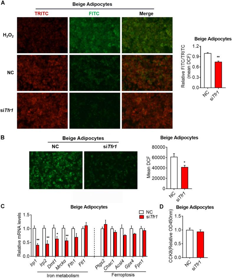
Tfr1 was expressed predominantly in thermogenic adipocytes versus white adipocyte, and its expression levels were tightly correlated with the activation or inhibition status of thermogenic adipocytes under external stimuli. Besides, gene deficiency in thermogenic adipocytes led to reduced thermogenic gene programs and mitochondrial integrity.

CONCLUSION

Tfr1 functionally marks thermogenic adipocytes and could serve as a potential thermogenic adipocyte surface marker.

摘要

背景

产热脂肪细胞,包括米色和棕色脂肪细胞,对产热和能量稳态至关重要。鉴定产热脂肪细胞的功能性细胞表面标志物对于生物学和临床实践中的潜在应用具有重要意义。

方法

通过对[具体模型1]和[具体模型2]进行RNA测序,我们鉴定出转铁蛋白受体(Tfr1),一种专门用于细胞摄取铁的受体,与白色脂肪细胞相比,它是产热脂肪细胞之前未被认识的细胞表面分子。评估了生理和病理刺激下Tfr1水平的变化,并通过Tfr1敲低检测了成熟脂肪细胞的线粒体功能、褐变能力和铁代谢。

结果

与白色脂肪细胞相比,Tfr1主要在产热脂肪细胞中表达,其表达水平与外部刺激下产热脂肪细胞的激活或抑制状态密切相关。此外,产热脂肪细胞中的Tfr1基因缺陷导致产热基因程序和线粒体完整性降低。

结论

Tfr1在功能上标记产热脂肪细胞,并可作为潜在的产热脂肪细胞表面标志物。

https://cdn.ncbi.nlm.nih.gov/pmc/blobs/b3cd/7676909/e8c0f9e716db/fcell-08-572459-g001.jpg

文献AI研究员

20分钟写一篇综述,助力文献阅读效率提升50倍。

立即体验

用中文搜PubMed

大模型驱动的PubMed中文搜索引擎

马上搜索

文档翻译

学术文献翻译模型,支持多种主流文档格式。

立即体验