Suppr超能文献

如果 Itf2 缺乏会限制小鼠冠状病毒(m-CoV)中枢神经系统感染后小胶质细胞的激活和白细胞迁移。

Ifit2 deficiency restricts microglial activation and leukocyte migration following murine coronavirus (m-CoV) CNS infection.

机构信息

Department of Inflammation and Immunity, Lerner Research Institute, Cleveland Clinic, Ohio, United States of America.

Department of Biological Sciences, Indian Institute of Science Education and Research Kolkata, Mohanpur, West Bengal, India.

出版信息

PLoS Pathog. 2020 Nov 30;16(11):e1009034. doi: 10.1371/journal.ppat.1009034. eCollection 2020 Nov.

Abstract

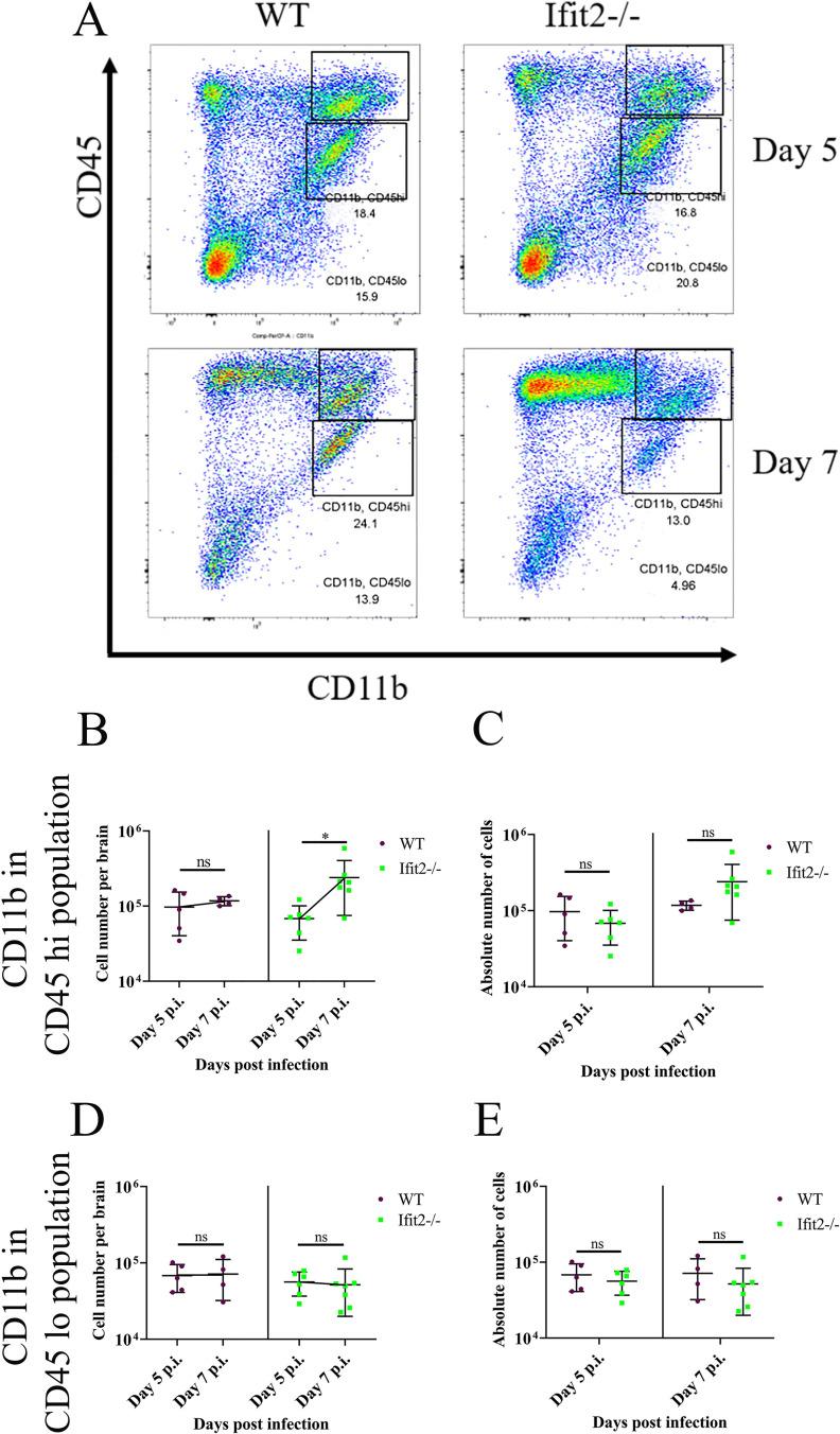
The interferon-induced tetratricopeptide repeat protein (Ifit2) protects mice from lethal neurotropic viruses. Neurotropic coronavirus MHV-RSA59 infection of Ifit2-/- mice caused pronounced morbidity and mortality accompanied by rampant virus replication and spread throughout the brain. In spite of the higher virus load, induction of many cytokines and chemokines in the brains of infected Ifit2-/- mice were similar to that in wild-type mice. In contrast, infected Ifit2-/- mice revealed significantly impaired microglial activation as well as reduced recruitment of NK1.1 T cells and CD4 T cells to the brain, possibly contributing to the lack of viral clearance. These two deficiencies were associated with a lower level of microglial expression of CX3CR1, the receptor of the CX3CL1 (Fractalkine) chemokine, which plays a critical role in both microglial activation and leukocyte recruitment. The above results uncovered a new potential role of an interferon-induced protein in immune protection.

摘要

干扰素诱导的四肽重复蛋白(Ifit2)可保护小鼠免受致死性神经嗜性病毒的侵害。Ifit2-/- 小鼠感染神经嗜性冠状病毒 MHV-RSA59 后,发病率和死亡率明显升高,病毒在大脑中大量复制和扩散。尽管病毒载量较高,但感染 Ifit2-/- 小鼠大脑中的许多细胞因子和趋化因子的诱导与野生型小鼠相似。相比之下,感染 Ifit2-/- 小鼠的小胶质细胞激活明显受损,NK1.1 T 细胞和 CD4 T 细胞向大脑的募集减少,这可能导致病毒清除不足。这两个缺陷与小胶质细胞表达 CX3CR1 的水平较低有关,CX3CR1 是 CX3CL1(Fractalkine)趋化因子的受体,在小胶质细胞激活和白细胞募集中起着关键作用。上述结果揭示了干扰素诱导蛋白在免疫保护中的新潜在作用。

https://cdn.ncbi.nlm.nih.gov/pmc/blobs/3bcd/7738193/32f8b167d902/ppat.1009034.g001.jpg

文献AI研究员

20分钟写一篇综述,助力文献阅读效率提升50倍。

立即体验

用中文搜PubMed

大模型驱动的PubMed中文搜索引擎

马上搜索

文档翻译

学术文献翻译模型,支持多种主流文档格式。

立即体验