Suppr超能文献

病毒抑制的HIV感染者与未感染个体中可比的Vδ2细胞功能特征。

Comparable Vδ2 Cell Functional Characteristics in Virally Suppressed People Living with HIV and Uninfected Individuals.

作者信息

Clohosey Matthew L, Mann Brendan T, Ryan Paul L, Apanasovich Tatiyana V, Maggirwar Sanjay B, Pennington Daniel J, Soriano-Sarabia Natalia

机构信息

UNC-HIV Cure Center, Department of Medicine, University of North Carolina at Chapel Hill, Chapel Hill, NC 27009, USA.

Department of Microbiology, Immunology, and Tropical Medicine, George Washington University, Washington, DC 98092, USA.

出版信息

Cells. 2020 Dec 1;9(12):2568. doi: 10.3390/cells9122568.

Abstract

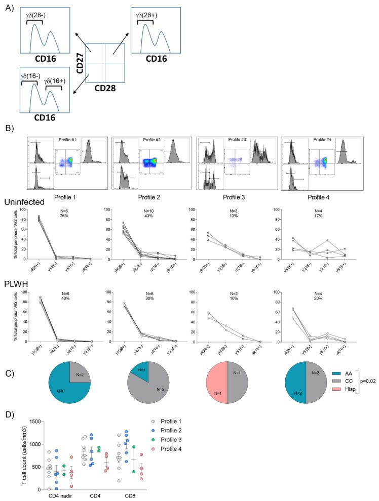
Crosstalk between innate and adaptive pathways is a critical component to developing an effective, lasting immune response. Among natural effector cells, innate-like γδ T cells promote immunity by facilitating communication between the two compartments and exerting cytotoxic effector functions. Dysregulation of γδ T cell populations is a byproduct of primary Humanimmunodeficiency virus (HIV) infection. This is most pronounced in the depletion and loss of function within cells expressing a Vγ9Vδ2 TCR (Vδ2 cells). Whether or not prolonged viral suppression mediated by antiretroviral therapy (ART) can reverse these effects has yet to be determined. In this study, we present evidence of similar Vδ2 cell functional responses within a cohort of people living with HIV (PLWH) that has been stably suppressed for >1 year and uninfected donors. Through the use of aminobisphosphonate drugs, we were able to generate a comprehensive comparison between ex vivo and expanded Vδ2 cells within each group. Both groups had largely similar compositions of memory and effector phenotypes, post-expansion TCR repertoire diversity, and cytotoxic capabilities. Our findings support the notion that ART promotes the recovery of Vδ2 polyfunctionality and provides insight for strategies aiming to reconstitute the full immune response after infection with HIV.

摘要

固有免疫和适应性免疫途径之间的相互作用是产生有效、持久免疫反应的关键组成部分。在天然效应细胞中,固有样γδT细胞通过促进两个免疫细胞区室之间的通讯并发挥细胞毒性效应功能来增强免疫。γδT细胞群体的失调是原发性人类免疫缺陷病毒(HIV)感染的一个副产物。这在表达Vγ9Vδ2TCR的细胞(Vδ2细胞)的耗竭和功能丧失中最为明显。抗逆转录病毒疗法(ART)介导的长期病毒抑制是否能够逆转这些效应尚未确定。在本研究中,我们展示了在一组接受稳定抑制治疗超过1年的HIV感染者(PLWH)和未感染供者中,Vδ2细胞功能反应相似的证据。通过使用氨基双膦酸盐药物,我们能够对每组体内外和扩增后的Vδ2细胞进行全面比较。两组在记忆和效应表型的组成、扩增后TCR库多样性以及细胞毒性能力方面基本相似。我们的研究结果支持ART促进Vδ2多功能性恢复的观点,并为旨在重建HIV感染后完整免疫反应的策略提供了见解。

https://cdn.ncbi.nlm.nih.gov/pmc/blobs/efd2/7760715/d27b2f47b341/cells-09-02568-g001.jpg

文献AI研究员

20分钟写一篇综述,助力文献阅读效率提升50倍。

立即体验

用中文搜PubMed

大模型驱动的PubMed中文搜索引擎

马上搜索

文档翻译

学术文献翻译模型,支持多种主流文档格式。

立即体验