Suppr超能文献

微小 RNA miR-24-3p 降低 DNA 损伤反应、细胞凋亡以及对慢性阻塞性肺疾病的易感性。

MicroRNA miR-24-3p reduces DNA damage responses, apoptosis, and susceptibility to chronic obstructive pulmonary disease.

机构信息

Section of Pulmonary, Critical Care, and Sleep Medicine, Department of Internal Medicine, Yale University School of Medicine, New Haven, Connecticut, USA.

Department of Anatomy, Beijing University of Chinese Medicine, Beijing, China.

出版信息

JCI Insight. 2021 Jan 25;6(2):134218. doi: 10.1172/jci.insight.134218.

Abstract

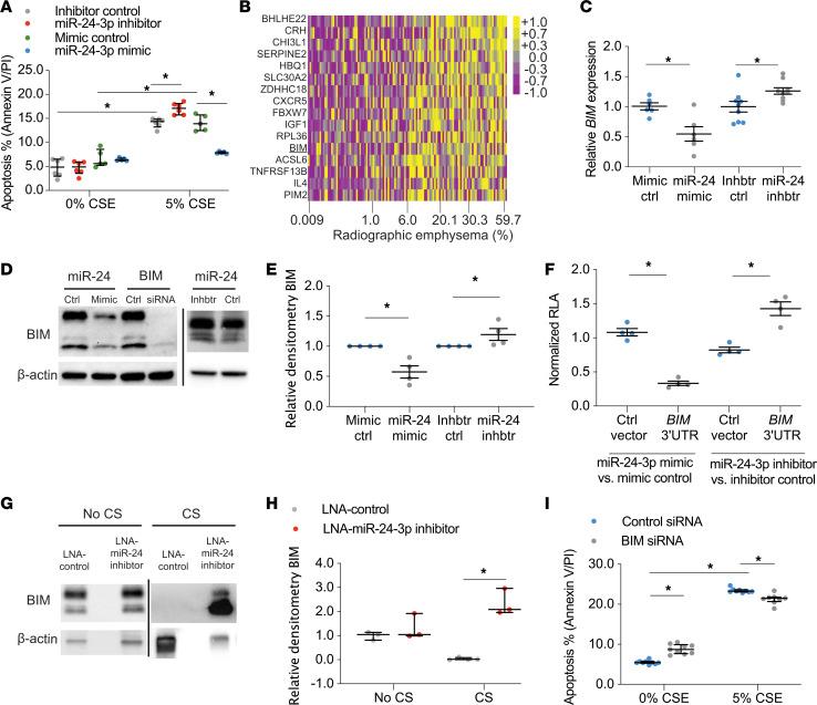
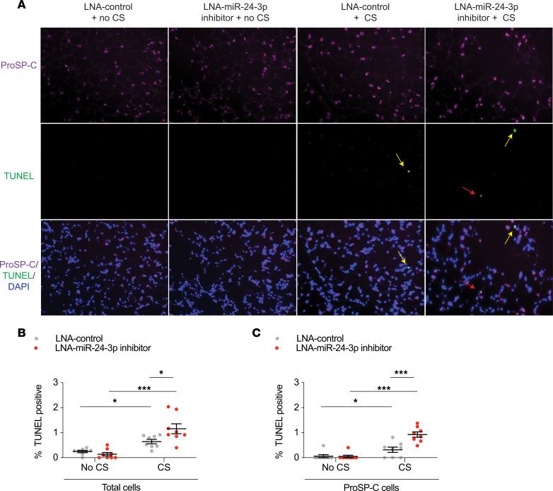
The pathogenesis of chronic obstructive pulmonary disease (COPD) involves aberrant responses to cellular stress caused by chronic cigarette smoke (CS) exposure. However, not all smokers develop COPD and the critical mechanisms that regulate cellular stress responses to increase COPD susceptibility are not understood. Because microRNAs are well-known regulators of cellular stress responses, we evaluated microRNA expression arrays performed on distal parenchymal lung tissue samples from 172 subjects with and without COPD. We identified miR-24-3p as the microRNA that best correlated with radiographic emphysema and validated this finding in multiple cohorts. In a CS exposure mouse model, inhibition of miR-24-3p increased susceptibility to apoptosis, including alveolar type II epithelial cell apoptosis, and emphysema severity. In lung epithelial cells, miR-24-3p suppressed apoptosis through the BH3-only protein BIM and suppressed homology-directed DNA repair and the DNA repair protein BRCA1. Finally, we found BIM and BRCA1 were increased in COPD lung tissue, and BIM and BRCA1 expression inversely correlated with miR-24-3p. We concluded that miR-24-3p, a regulator of the cellular response to DNA damage, is decreased in COPD, and decreased miR-24-3p increases susceptibility to emphysema through increased BIM and apoptosis.

摘要

慢性阻塞性肺疾病(COPD)的发病机制涉及到对慢性吸烟(CS)暴露引起的细胞应激的异常反应。然而,并非所有吸烟者都会发展为 COPD,也不清楚调节细胞应激反应的关键机制,以增加 COPD 的易感性。由于 microRNAs 是细胞应激反应的已知调节剂,我们评估了来自 172 名 COPD 患者和无 COPD 患者的远端肺实质组织样本的 microRNA 表达谱。我们确定了 miR-24-3p 是与放射影像学肺气肿相关性最好的 microRNA,并在多个队列中验证了这一发现。在 CS 暴露的小鼠模型中,抑制 miR-24-3p 增加了细胞凋亡的易感性,包括肺泡 II 型上皮细胞凋亡和肺气肿严重程度。在肺上皮细胞中,miR-24-3p 通过 BH3 仅蛋白 BIM 抑制细胞凋亡,并抑制同源定向 DNA 修复和 DNA 修复蛋白 BRCA1。最后,我们发现 COPD 肺组织中 BIM 和 BRCA1 增加,并且 BIM 和 BRCA1 的表达与 miR-24-3p 呈负相关。我们得出结论,miR-24-3p 是一种调节细胞对 DNA 损伤反应的调节剂,在 COPD 中减少,并且减少的 miR-24-3p 通过增加 BIM 和细胞凋亡增加了肺气肿的易感性。

https://cdn.ncbi.nlm.nih.gov/pmc/blobs/171f/7934877/19bdfed3d132/jciinsight-6-134218-g049.jpg

文献AI研究员

20分钟写一篇综述,助力文献阅读效率提升50倍。

立即体验

用中文搜PubMed

大模型驱动的PubMed中文搜索引擎

马上搜索

文档翻译

学术文献翻译模型,支持多种主流文档格式。

立即体验