Suppr超能文献

同时进行表观遗传修饰和基因组成像揭示了 H3K9me3 在染色质结构和转录中的不同作用。

Simultaneous epigenetic perturbation and genome imaging reveal distinct roles of H3K9me3 in chromatin architecture and transcription.

机构信息

School of Biotechnology, East China University of Science and Technology, Shanghai, China; School of Life Science and Technology, ShanghaiTech University,, Shanghai, China.

Center for Stem Cell Biology and Regenerative Medicine, MOE Key Laboratory of Bioinformatics, School of Life Sciences, Tsinghua University, Beijing, China.

出版信息

Genome Biol. 2020 Dec 8;21(1):296. doi: 10.1186/s13059-020-02201-1.

Abstract

INTRODUCTION

Despite the long-observed correlation between H3K9me3, chromatin architecture, and transcriptional repression, how H3K9me3 regulates genome higher-order organization and transcriptional activity in living cells remains unclear.

RESULT

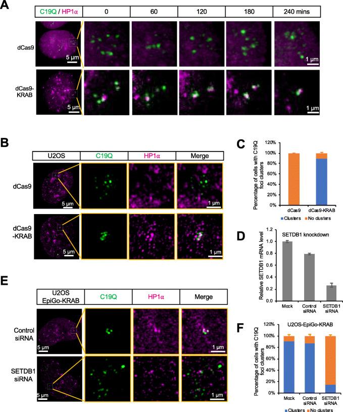
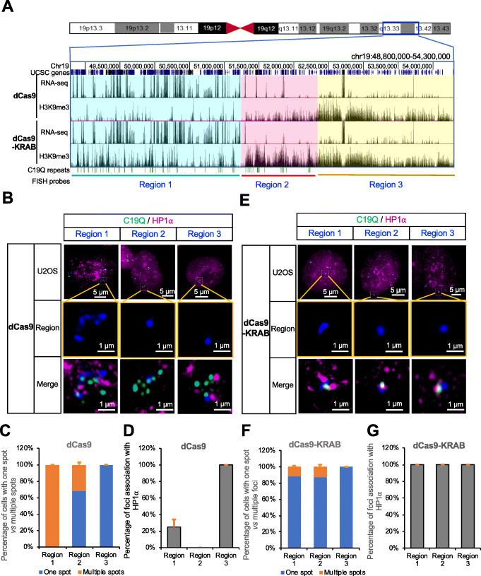
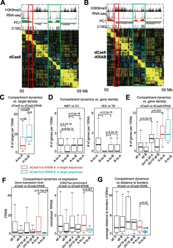
Here, we develop EpiGo (Epigenetic perturbation induced Genome organization)-KRAB to introduce H3K9me3 at hundreds of loci spanning megabases on human chromosome 19 and simultaneously track genome organization. EpiGo-KRAB is sufficient to induce genomic clustering and de novo heterochromatin-like domain formation, which requires SETDB1, a methyltransferase of H3K9me3. Unexpectedly, EpiGo-KRAB-induced heterochromatin-like domain does not result in widespread gene repression except a small set of genes with concurrent loss of H3K4me3 and H3K27ac. Ectopic H3K9me3 appears to spread in inactive regions but is largely restricted from transcriptional initiation sites in active regions. Finally, Hi-C analysis showed that EpiGo-KRAB reshapes existing compartments mainly at compartment boundaries.

CONCLUSIONS

These results reveal the role of H3K9me3 in genome organization could be partially separated from its function in gene repression.

摘要

简介

尽管 H3K9me3、染色质结构和转录抑制之间的相关性已经被长期观察到,但 H3K9me3 如何调节活细胞中的基因组高级组织和转录活性仍不清楚。

结果

在这里,我们开发了 EpiGo(表观遗传扰动诱导的基因组组织)-KRAB,以在人类染色体 19 上跨越数百个碱基对的数百个基因座上引入 H3K9me3,并同时跟踪基因组组织。EpiGo-KRAB 足以诱导基因组聚类和从头异染色质样结构域形成,这需要 SETDB1,一种 H3K9me3 的甲基转移酶。出乎意料的是,EpiGo-KRAB 诱导的异染色质样结构域不会导致广泛的基因抑制,除了一小部分同时失去 H3K4me3 和 H3K27ac 的基因。异位 H3K9me3 似乎在非活性区域中扩散,但在活性区域中主要局限于转录起始位点。最后,Hi-C 分析表明,EpiGo-KRAB 主要在隔室边界重塑现有隔室。

结论

这些结果揭示了 H3K9me3 在基因组组织中的作用可能与其在基因抑制中的功能部分分离。

https://cdn.ncbi.nlm.nih.gov/pmc/blobs/597d/7722448/404bba6c11a6/13059_2020_2201_Fig1_HTML.jpg

文献AI研究员

20分钟写一篇综述,助力文献阅读效率提升50倍。

立即体验

用中文搜PubMed

大模型驱动的PubMed中文搜索引擎

马上搜索

文档翻译

学术文献翻译模型,支持多种主流文档格式。

立即体验