Suppr超能文献

细胞类型特异性靶向 SETDB1 可防止异常 CTCF 结合、染色质环化和顺式调控相互作用。

Cell-type differential targeting of SETDB1 prevents aberrant CTCF binding, chromatin looping, and cis-regulatory interactions.

机构信息

Division of Life Science, The Hong Kong University of Science and Technology, Clear Water Bay, Hong Kong, SAR, China.

Center for Epigenomics Research, The Hong Kong University of Science and Technology, Clear Water Bay, Hong Kong, SAR, China.

出版信息

Nat Commun. 2024 Jan 2;15(1):15. doi: 10.1038/s41467-023-44578-0.

Abstract

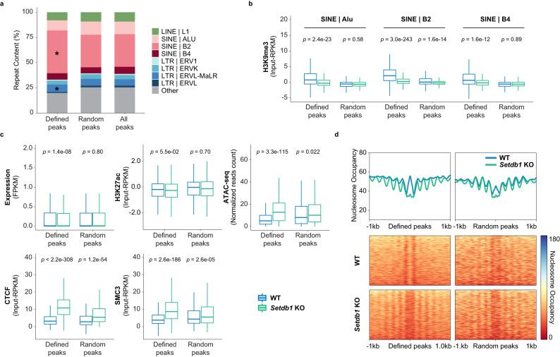
SETDB1 is an essential histone methyltransferase that deposits histone H3 lysine 9 trimethylation (H3K9me3) to transcriptionally repress genes and repetitive elements. The function of differential H3K9me3 enrichment between cell-types remains unclear. Here, we demonstrate mutual exclusivity of H3K9me3 and CTCF across mouse tissues from different developmental timepoints. We analyze SETDB1 depleted cells and discover that H3K9me3 prevents aberrant CTCF binding independently of DNA methylation and H3K9me2. Such sites are enriched with SINE B2 retrotransposons. Moreover, analysis of higher-order genome architecture reveals that large chromatin structures including topologically associated domains and subnuclear compartments, remain intact in SETDB1 depleted cells. However, chromatin loops and local 3D interactions are disrupted, leading to transcriptional changes by modifying pre-existing chromatin landscapes. Specific genes with altered expression show differential interactions with dysregulated cis-regulatory elements. Collectively, we find that cell-type specific targets of SETDB1 maintain cellular identities by modulating CTCF binding, which shape nuclear architecture and transcriptomic networks.

摘要

SETDB1 是一种必需的组蛋白甲基转移酶,它将组蛋白 H3 赖氨酸 9 三甲基化(H3K9me3)沉积到转录上抑制基因和重复元件。细胞类型之间差异 H3K9me3 富集的功能尚不清楚。在这里,我们证明了来自不同发育时间点的不同小鼠组织中 H3K9me3 和 CTCF 的互斥性。我们分析了 SETDB1 耗竭的细胞,并发现 H3K9me3 可以独立于 DNA 甲基化和 H3K9me2 防止异常的 CTCF 结合。这些位点富含 SINE B2 反转录转座子。此外,对高级基因组结构的分析表明,包括拓扑相关结构域和亚核隔室在内的大染色质结构在 SETDB1 耗竭的细胞中保持完整。然而,染色质环和局部 3D 相互作用被破坏,通过修饰现有的染色质景观导致转录变化。表达发生改变的特定基因与失调的顺式调控元件表现出不同的相互作用。总的来说,我们发现 SETDB1 的细胞类型特异性靶标通过调节 CTCF 结合来维持细胞身份,从而形成核结构和转录组网络。

https://cdn.ncbi.nlm.nih.gov/pmc/blobs/5fab/10762014/52d97cf1fbf4/41467_2023_44578_Fig1_HTML.jpg

文献AI研究员

20分钟写一篇综述,助力文献阅读效率提升50倍。

立即体验

用中文搜PubMed

大模型驱动的PubMed中文搜索引擎

马上搜索

文档翻译

学术文献翻译模型,支持多种主流文档格式。

立即体验