Suppr超能文献

轻度氧化应激可减少 NRF2 的 SUMOylation 从而促进 // 突变型肺腺癌细胞的迁移和侵袭。

Mild Oxidative Stress Reduces NRF2 SUMOylation to Promote // Mutant Lung Adenocarcinoma Cell Migration and Invasion.

机构信息

Department of Biochemistry & Molecular Cell Biology, Shanghai Jiao Tong University School of Medicine, Shanghai 200025, China.

Department of Pathology, Beijing Obstetrics and Gynecology Hospital, Capital Medical University, Beijing 100026, China.

出版信息

Oxid Med Cell Longev. 2020 Nov 24;2020:6240125. doi: 10.1155/2020/6240125. eCollection 2020.

Abstract

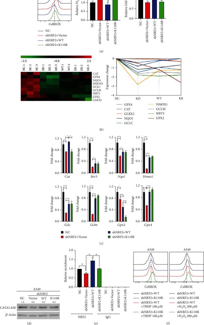
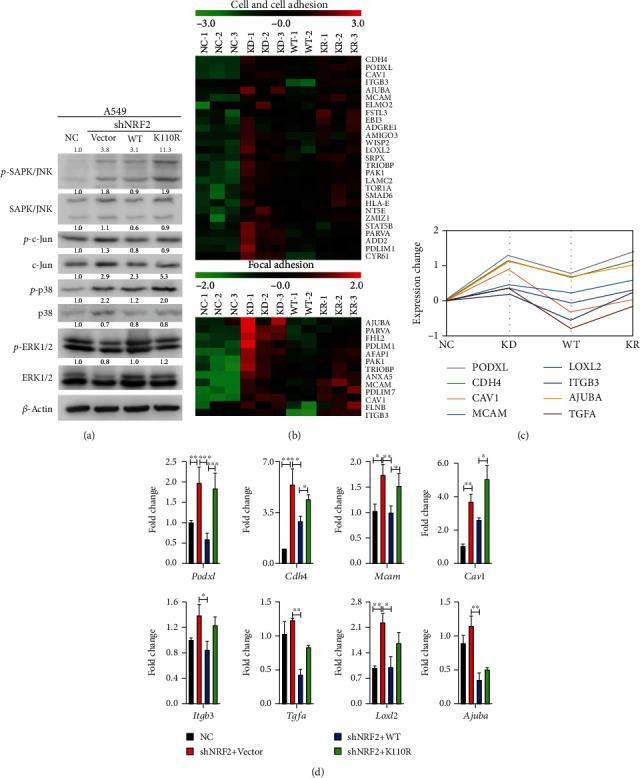
Nuclear factor erythroid 2-related factor 2 (NRF2) is a crucial transcription factor for cell adaptation and defense against oxidative stress. NRF2 activation confers // (KLK) mutant tumor cells with greater resistance to oxidative insults. We previously reported that SUMOylation at lysine residue 110 is important for the ability of NRF2 to promote reactive oxygen species (ROS) clearance in hepatocellular carcinoma. In this study, we investigated whether SUMOylation is necessary for the ability of NRF2 to inhibit KLK lung adenocarcinoma (LUAD) cell migration and invasion. Our experiments showed that mild oxidative stress reduced NRF2 SUMOylation, which promoted KLK LUAD cell migration and invasion. Mechanistically, NRF2 SUMOylation increased the antioxidant ability of NRF2 and reduced cellular ROS levels, mainly by transcriptionally activating in KLK LUAD cells. With reduced NRF2 SUMOylation, increased ROS acted as signaling molecules to activate the JNK/c-Jun axis, which enhanced cell mobility and cell adhesion, to promote LUAD cell migration and invasion. Taken together, the results of this study reveal a novel signaling process in which reduced NRF2 SUMOylation permits increased KLK LUAD cell migration and invasion under mild oxidative stress.

摘要

核因子红细胞 2 相关因子 2 (NRF2) 是细胞适应和抵御氧化应激的关键转录因子。NRF2 的激活赋予 // (KLK) 突变肿瘤细胞对氧化应激的更强抵抗力。我们之前报道过,赖氨酸残基 110 的 SUMO 化对于 NRF2 促进肝细胞癌中活性氧 (ROS) 清除的能力很重要。在这项研究中,我们研究了 SUMO 化是否对于 NRF2 抑制 KLK 肺腺癌 (LUAD) 细胞迁移和侵袭的能力是必要的。我们的实验表明,轻度氧化应激会降低 NRF2 的 SUMO 化,从而促进 KLK LUAD 细胞的迁移和侵袭。从机制上讲,NRF2 SUMO 化增加了 NRF2 的抗氧化能力,并降低了细胞内的 ROS 水平,主要是通过在 KLK LUAD 细胞中转录激活 // 来实现的。随着 NRF2 SUMO 化的减少,增加的 ROS 作为信号分子激活 JNK/c-Jun 轴,从而增强细胞迁移性和细胞黏附性,促进 LUAD 细胞的迁移和侵袭。总之,这项研究的结果揭示了一个新的信号通路,即在轻度氧化应激下,NRF2 SUMO 化的减少允许 KLK LUAD 细胞迁移和侵袭增加。

https://cdn.ncbi.nlm.nih.gov/pmc/blobs/0486/7708001/dd6f5fe1d10e/OMCL2020-6240125.001.jpg

文献AI研究员

20分钟写一篇综述,助力文献阅读效率提升50倍。

立即体验

用中文搜PubMed

大模型驱动的PubMed中文搜索引擎

马上搜索

文档翻译

学术文献翻译模型,支持多种主流文档格式。

立即体验