Suppr超能文献

一种靶向恶性疟原虫组蛋白去乙酰化酶1的新型多阶段抗疟原虫抑制剂。

A novel multistage antiplasmodial inhibitor targeting Plasmodium falciparum histone deacetylase 1.

作者信息

Huang Zhenghui, Li Ruoxi, Tang Tongke, Ling Dazheng, Wang Manjiong, Xu Dandan, Sun Maoxin, Zheng Lulu, Zhu Feng, Min Hui, Boonhok Rachasak, Ding Yan, Wen Yuhao, Chen Yicong, Li Xiaokang, Chen Yuxi, Liu Taiping, Han Jiping, Miao Jun, Fang Qiang, Cao Yaming, Tang Yun, Cui Jie, Xu Wenyue, Cui Liwang, Zhu Jin, Wong Gary, Li Jian, Jiang Lubin

机构信息

Key Laboratory of Molecular Virology and Immunology, Institut Pasteur of Shanghai, University of Chinese Academy of Sciences, Chinese Academy of Sciences, Shanghai 200031, China.

State Key Laboratory of Bioreactor Engineering, East China University of Science and Technology, 130 Mei Long Road, Shanghai 200237, China.

出版信息

Cell Discov. 2020 Dec 11;6(1):93. doi: 10.1038/s41421-020-00215-4.

Abstract

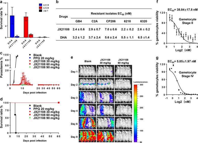
Although artemisinin combination therapies have succeeded in reducing the global burden of malaria, multidrug resistance of the deadliest malaria parasite, Plasmodium falciparum, is emerging worldwide. Innovative antimalarial drugs that kill all life-cycle stages of malaria parasites are urgently needed. Here, we report the discovery of the compound JX21108 with broad antiplasmodial activity against multiple life-cycle stages of malaria parasites. JX21108 was developed from chemical optimization of quisinostat, a histone deacetylase inhibitor. We identified P. falciparum histone deacetylase 1 (PfHDAC1), an epigenetic regulator essential for parasite growth and invasion, as a molecular target of JX21108. PfHDAC1 knockdown leads to the downregulation of essential parasite genes, which is highly consistent with the transcriptomic changes induced by JX21108 treatment. Collectively, our data support that PfHDAC1 is a potential drug target for overcoming multidrug resistance and that JX21108 treats malaria and blocks parasite transmission simultaneously.

摘要

尽管青蒿素联合疗法已成功减轻了全球疟疾负担,但最致命的疟原虫——恶性疟原虫的多重耐药性正在全球范围内出现。迫切需要能杀死疟原虫所有生命周期阶段的新型抗疟药物。在此,我们报告了化合物JX21108的发现,它对疟原虫的多个生命周期阶段具有广泛的抗疟原虫活性。JX21108是从组蛋白去乙酰化酶抑制剂喹西他滨的化学优化中开发而来的。我们确定恶性疟原虫组蛋白去乙酰化酶1(PfHDAC1),一种对寄生虫生长和入侵至关重要的表观遗传调节剂,为JX21108的分子靶点。PfHDAC1基因敲低导致寄生虫必需基因的下调,这与JX21108处理诱导的转录组变化高度一致。总体而言,我们的数据支持PfHDAC1是克服多重耐药性的潜在药物靶点,且JX21108可同时治疗疟疾并阻断寄生虫传播。

https://cdn.ncbi.nlm.nih.gov/pmc/blobs/2ddf/7733455/349235a02a5b/41421_2020_215_Fig1_HTML.jpg

文献AI研究员

20分钟写一篇综述,助力文献阅读效率提升50倍。

立即体验

用中文搜PubMed

大模型驱动的PubMed中文搜索引擎

马上搜索

文档翻译

学术文献翻译模型,支持多种主流文档格式。

立即体验