Suppr超能文献

单体型 3 影响葡萄膜黑色素瘤患者的上皮-间充质转化基因表达;对液体活检的影响。

Monosomy 3 Influences Epithelial-Mesenchymal Transition Gene Expression in Uveal Melanoma Patients; Consequences for Liquid Biopsy.

机构信息

Department of Molecular Biology, Faculty of Natural Sciences, Comenius University in Bratislava, Ilkovicova 6, 841 04 Bratislava, Slovakia.

Institute for Clinical and Translational Research, Biomedical Research Center, Slovak Academy of Sciences, Dubravska Cesta 9, 845 05 Bratislava, Slovakia.

出版信息

Int J Mol Sci. 2020 Dec 17;21(24):9651. doi: 10.3390/ijms21249651.

Abstract

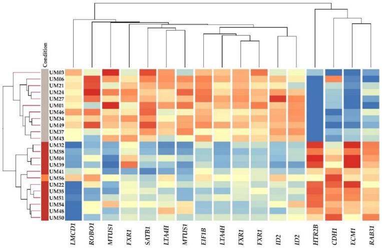
Despite outstanding advances in diagnosis and the treatment of primary uveal melanoma (UM), nearly 50% of UM patients develop metastases via hematogenous dissemination, driven by the epithelial-mesenchymal transition (EMT). Despite the failure in UM to date, a liquid biopsy may offer a feasible non-invasive approach for monitoring metastatic disease progression and addressing protracted dormancy. To detect circulating tumor cells (CTCs) in UM patients, we evaluated the mRNA expression of EMT-associated transcription factors in CD45-depleted blood fraction, using qRT-PCR. ddPCR was employed to assess UM-specific , , , and mutations in plasma DNA. Moreover, microarray analysis was performed on total RNA isolated from tumor tissues to estimate the prognostic value of EMT-associated gene expression. In total, 42 primary UM and 11 metastatic patients were enrolled. All CD45-depleted samples were negative for CTC when compared to the peripheral blood fraction of 60 healthy controls. Tumor-specific mutations were detected in the plasma of 21.4% patients, merely, in 9.4% of primary UM, while 54.5% in metastatic patients. Unsupervised hierarchical clustering of differentially expressed EMT genes showed significant differences between monosomy 3 and disomy 3 tumors. Newly identified genes can serve as non-invasive prognostic biomarkers that can support therapeutic decisions.

摘要

尽管原发性葡萄膜黑色素瘤(UM)的诊断和治疗取得了显著进展,但近 50%的 UM 患者仍通过血行播散发生转移,这主要是由上皮-间充质转化(EMT)驱动的。尽管迄今为止 UM 治疗效果不佳,但液体活检可能为监测转移性疾病进展和解决长期休眠提供一种可行的非侵入性方法。为了在 UM 患者中检测循环肿瘤细胞(CTC),我们使用 qRT-PCR 评估了 CD45 耗尽血液部分中 EMT 相关转录因子的 mRNA 表达。ddPCR 用于评估血浆 DNA 中的 UM 特异性 、 、 和 突变。此外,对肿瘤组织中分离的总 RNA 进行了微阵列分析,以评估 EMT 相关基因表达的预后价值。总共纳入了 42 名原发性 UM 和 11 名转移性患者。与 60 名健康对照者的外周血部分相比,所有 CD45 耗尽样本的 CTC 均为阴性。肿瘤特异性突变仅在 9.4%的原发性 UM 患者和 54.5%的转移性患者的血浆中检测到,而在 21.4%的患者中检测到。差异表达 EMT 基因的无监督层次聚类显示,单体型 3 和二倍体 3 肿瘤之间存在显著差异。新鉴定的基因可以作为非侵入性预后生物标志物,为治疗决策提供支持。

https://cdn.ncbi.nlm.nih.gov/pmc/blobs/4a11/7767066/807a98493460/ijms-21-09651-g001.jpg

文献AI研究员

20分钟写一篇综述,助力文献阅读效率提升50倍。

立即体验

用中文搜PubMed

大模型驱动的PubMed中文搜索引擎

马上搜索

文档翻译

学术文献翻译模型,支持多种主流文档格式。

立即体验