Suppr超能文献

硒掺杂碳量子点通过清除活性氧来有效改善继发性脊髓损伤。

Selenium-Doped Carbon Quantum Dots Efficiently Ameliorate Secondary Spinal Cord Injury via Scavenging Reactive Oxygen Species.

机构信息

Department of Orthopaedic Surgery, China-Japan Union Hospital of Jilin University, Changchun 130033, People's Republic of China.

Key Laboratory of Polymer Ecomaterials, Changchun Institute of Applied Chemistry, Chinese Academy of Sciences, Changchun 130022, People's Republic of China.

出版信息

Int J Nanomedicine. 2020 Dec 14;15:10113-10125. doi: 10.2147/IJN.S282985. eCollection 2020.

Abstract

BACKGROUND

The excess production of reactive oxygen species (ROS) after traumatic spinal cord injury (TSCI) has been identified as a leading cause of secondary injury, which can significantly exacerbate acute damage in the injured spinal cord. Thus, scavenging of ROS has emerged as an effective route to ameliorate secondary spinal cord injury.

PURPOSE

Selenium-doped carbon quantum dots (Se-CQDs) with the ability to scavenge reactive oxygen species were prepared and used for efficiently ameliorating secondary injury in TSCI.

METHODS

Water-soluble Se-CQDs were easily synthesized via hydrothermal treatment of l-selenocystine. The chemical structure, size, and morphology of the Se-CQDs were characterized in detail. The biocompatibility and protective effects of the Se-CQDs against HO-induced oxidative damage were investigated in vitro. Moreover, the behavioral test, bladder function, histological observation, Western blot were used to investigate the neuroprotective effect of Se-CQDs in a rat model of contusion TSCI.

RESULTS

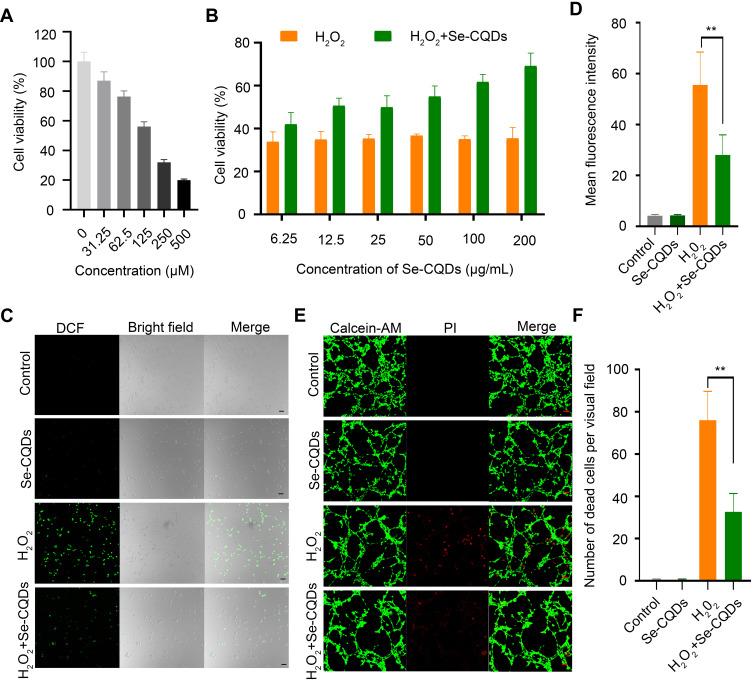
The obtained Se-CQDs exhibited good biocompatibility and remarkable protective effect against HO-induced oxidative damage in astrocytes and PC12 cells. Moreover, Se-CQDs displayed marked anti-inflammatory and anti-apoptotic activities, which thereby reduced the formation of glial scars and increased the survival of neurons with unscathed myelin sheaths in vivo. As a result, Se-CQDs were capable of largely improving locomotor function of rats with TSCI.

CONCLUSION

This study suggests that Se-CQDs can be used as a promising therapeutic platform for ameliorating secondary injury in TSCI.

摘要

背景

创伤性脊髓损伤(TSCI)后活性氧(ROS)的过度产生已被确定为继发性损伤的主要原因,这会显著加重损伤脊髓的急性损伤。因此,清除 ROS 已成为改善继发性脊髓损伤的有效途径。

目的

制备具有清除活性氧能力的硒掺杂碳量子点(Se-CQDs),并用于有效改善 TSCI 的继发性损伤。

方法

通过水热处理 L-硒代半胱氨酸很容易合成水溶性 Se-CQDs。详细表征了 Se-CQDs 的化学结构、尺寸和形态。体外研究了 Se-CQDs 对 HO 诱导的氧化损伤的生物相容性和保护作用。此外,行为测试、膀胱功能、组织学观察和 Western blot 用于研究 Se-CQDs 在大鼠挫伤性 TSCI 模型中的神经保护作用。

结果

所获得的 Se-CQDs 表现出良好的生物相容性和对星形胶质细胞和 PC12 细胞中 HO 诱导的氧化损伤的显著保护作用。此外,Se-CQDs 表现出明显的抗炎和抗细胞凋亡活性,从而减少了神经胶质瘢痕的形成,并增加了未受损髓鞘神经元的存活。结果,Se-CQDs 能够大大改善 TSCI 大鼠的运动功能。

结论

本研究表明,Se-CQDs 可用作改善 TSCI 继发性损伤的有前途的治疗平台。

https://cdn.ncbi.nlm.nih.gov/pmc/blobs/3495/7754097/7ba6179331d1/IJN-15-10113-g0001.jpg

文献AI研究员

20分钟写一篇综述,助力文献阅读效率提升50倍。

立即体验

用中文搜PubMed

大模型驱动的PubMed中文搜索引擎

马上搜索

文档翻译

学术文献翻译模型,支持多种主流文档格式。

立即体验