Suppr超能文献

静脉注射聚氨基酸纳米制剂通过对微环境的协同调节减轻脊髓损伤。

Intravenously injected poly(amino acid) nanoformulation relieves spinal cord injury through synergistical modulation of microenvironments.

作者信息

Li Yuehong, Zhang Qingzheng, Liu Zongtai, Xu Weiguo, Fu Changfeng

机构信息

Department of Spine Surgery, Center of Orthopedics, The First Hospital of Jilin University, 1 Xinmin Street, Changchun, 130061, PR China.

State Key Laboratory of Polymer Science and Technology, Changchun Institute of Applied Chemistry, Chinese Academy of Sciences, 5625 Renmin Street, Changchun, 130022, PR China.

出版信息

Mater Today Bio. 2025 Aug 22;34:102227. doi: 10.1016/j.mtbio.2025.102227. eCollection 2025 Oct.

Abstract

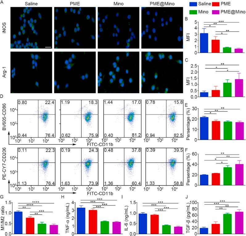
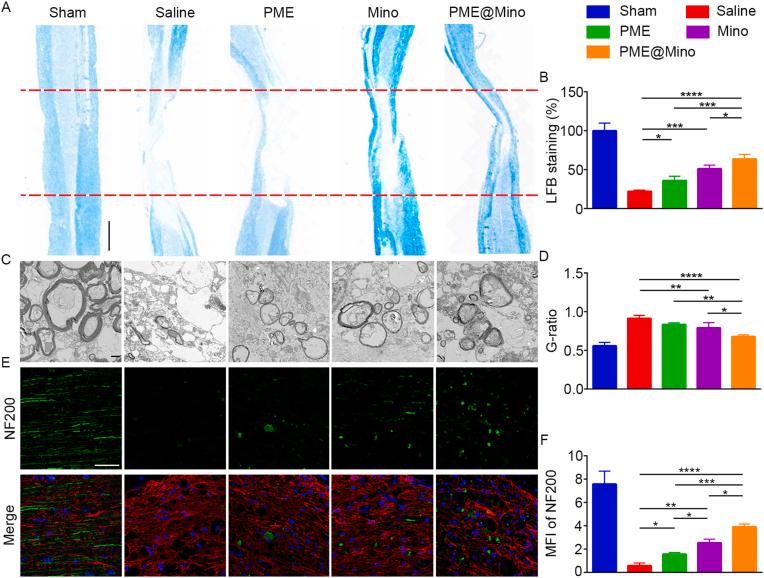
The microenvironments play a crucial role in secondary injury following spinal cord injury (SCI). Deterioration of the microenvironments, including oxidative stress, inflammation, and excitotoxicity, exacerbates SCI. However, due to the complexity of these microenvironments, synergistic modulation of multiple factors remains challenging. In this study, we developed a reactive oxygen species (ROS) responsive nanoformulation system based on a methoxy poly(ethylene glycol)--poly(L-methionine--L-glutamic acid) copolymer (PME) and loaded it with minocycline (PME@Mino) to promote SCI repair. This nanoformulation was administered intravenously, accumulating at the lesion site where PME@Mino was exposed to ROS, triggering the release of minocycline. Through the synergistic modulation of multiple microenvironment factors, including reduction of oxidative stress, regulation of pro-inflammatory M1 macrophages polarization to anti-inflammatory M2 macrophages, and reduction of calcium ion influx, PME@Mino achieved neuronal and myelin protection. This study highlights advanced approaches for modulating microenvironments using nanoscale treatments for SCI.

摘要

微环境在脊髓损伤(SCI)后的继发性损伤中起着关键作用。微环境的恶化,包括氧化应激、炎症和兴奋性毒性,会加剧脊髓损伤。然而,由于这些微环境的复杂性,对多种因素进行协同调节仍然具有挑战性。在本研究中,我们基于甲氧基聚(乙二醇)-聚(L-甲硫氨酸-L-谷氨酸)共聚物(PME)开发了一种活性氧(ROS)响应纳米制剂系统,并将米诺环素负载于其中(PME@Mino)以促进脊髓损伤修复。该纳米制剂通过静脉给药,在病变部位聚集,PME@Mino在该部位暴露于ROS,从而触发米诺环素的释放。通过对多种微环境因素的协同调节,包括减轻氧化应激、将促炎M1巨噬细胞极化调节为抗炎M2巨噬细胞以及减少钙离子内流,PME@Mino实现了对神经元和髓鞘的保护。本研究强调了使用纳米级治疗方法调节脊髓损伤微环境的先进策略。

https://cdn.ncbi.nlm.nih.gov/pmc/blobs/ea32/12398927/b19990bfc1d3/ga1.jpg

文献AI研究员

20分钟写一篇综述,助力文献阅读效率提升50倍。

立即体验

用中文搜PubMed

大模型驱动的PubMed中文搜索引擎

马上搜索

文档翻译

学术文献翻译模型,支持多种主流文档格式。

立即体验