Suppr超能文献

紫草素通过活性氧介导的原发性渗出性淋巴瘤内在和外在凋亡途径诱导细胞凋亡。

Induction of apoptosis by Shikonin through ROS-mediated intrinsic and extrinsic apoptotic pathways in primary effusion lymphoma.

作者信息

Alam Md Masud, Kariya Ryusho, Boonnate Piyanard, Kawaguchi Azusa, Okada Seiji

机构信息

Division of Hematopoiesis, Joint Research Center for Human Retrovirus Infection, Kumamoto University, 2-2-1, Honjo, Kumamoto, 860-0811, Japan.

Division of Hematopoiesis, Joint Research Center for Human Retrovirus Infection, Kumamoto University, 2-2-1, Honjo, Kumamoto, 860-0811, Japan.

出版信息

Transl Oncol. 2021 Mar;14(3):101006. doi: 10.1016/j.tranon.2020.101006. Epub 2021 Jan 2.

Abstract

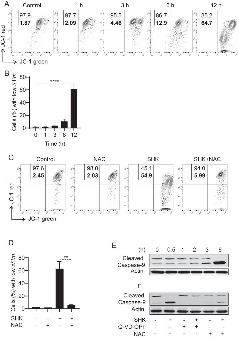
Primary effusion lymphoma (PEL) is an incurable non-Hodgkin's lymphoma and novel biology-based treatments are urgently needed in clinical settings. Shikonin (SHK), a napthoquinone derivative, has been used for the treatment of solid tumors. Here, we report that SHK is an effective agent for the treatment of PEL. Treatment with SHK results in significant reduction of proliferation in PEL cells and their rapid apoptosis in vitro. SHK-induced apoptosis of PEL cells is accompanied by the generation of reactive oxygen species (ROS), loss of mitochondrial membrane potential (Δψm), an activation of c-Jun-N-terminal kinase (JNK), p38, as well as caspase-3, -8, and -9. Scavenging of ROS in the presence of N-acetylcysteine (NAC) almost blocks the loss of mitochondrial membrane Δψm, activation of JNK, cleavage of caspase-3, -9, and an induction of apoptosis in SHK treated PEL cells. SP600125, a specific inhibitor of JNK, also rescues a proportion of cells from the apoptotic effect of SHK. In addition, inhibition of caspase activation in the presence of pan-caspase inhibitor, Q-VD-OPh, blocks the SHK-inducing apoptosis, but doesn't completely inhibit SHK-mediated JNK activation. Therefore, ROS is an upstream trigger of SHK-induced caspase dependent apoptosis of PEL cells through disruption of mitochondrial membrane Δψm in an intrinsic pathway and an activation of JNK in an extrinsic pathway. In a PEL xenografted mouse model, SHK treatment suppresses PEL-mediated ascites formation without showing any significant adverse toxicity. These results suggested that SHK could be a potent anti-tumor agent for the treatment of PEL.

摘要

原发性渗出性淋巴瘤(PEL)是一种无法治愈的非霍奇金淋巴瘤,临床上迫切需要基于新生物学的治疗方法。紫草素(SHK)是一种萘醌衍生物,已被用于治疗实体瘤。在此,我们报告SHK是治疗PEL的有效药物。SHK处理可导致PEL细胞增殖显著减少,并在体外迅速凋亡。SHK诱导的PEL细胞凋亡伴随着活性氧(ROS)的产生、线粒体膜电位(Δψm)的丧失、c-Jun氨基末端激酶(JNK)、p38以及半胱天冬酶-3、-8和-9的激活。在N-乙酰半胱氨酸(NAC)存在下清除ROS几乎可阻断SHK处理的PEL细胞中线粒体膜Δψm的丧失、JNK的激活、半胱天冬酶-3、-9的切割以及凋亡的诱导。JNK的特异性抑制剂SP600125也可使一部分细胞从SHK的凋亡效应中挽救出来。此外,在泛半胱天冬酶抑制剂Q-VD-OPh存在下抑制半胱天冬酶激活可阻断SHK诱导的凋亡,但不能完全抑制SHK介导的JNK激活。因此,ROS是SHK诱导的PEL细胞依赖半胱天冬酶凋亡的上游触发因素,通过内在途径破坏线粒体膜Δψm和外在途径激活JNK来实现。在PEL异种移植小鼠模型中,SHK治疗可抑制PEL介导的腹水形成,且未显示任何明显的不良毒性。这些结果表明,SHK可能是治疗PEL的一种有效的抗肿瘤药物。

https://cdn.ncbi.nlm.nih.gov/pmc/blobs/7a4c/7785961/6b53dd3330ef/gr1.jpg

文献AI研究员

20分钟写一篇综述,助力文献阅读效率提升50倍。

立即体验

用中文搜PubMed

大模型驱动的PubMed中文搜索引擎

马上搜索

文档翻译

学术文献翻译模型,支持多种主流文档格式。

立即体验