Suppr超能文献

紫草素通过线粒体去极化和内质网应激诱导活性氧依赖性细胞凋亡在成人T细胞白血病/淋巴瘤中的作用

Shikonin Induces ROS-Dependent Apoptosis Via Mitochondria Depolarization and ER Stress in Adult T Cell Leukemia/Lymphoma.

作者信息

Boonnate Piyanard, Kariya Ryusho, Okada Seiji

机构信息

Division of Hematopoiesis, Joint Research Center for Human Retrovirus Infection, Kumamoto University, Kumamoto 860-0811, Japan.

出版信息

Antioxidants (Basel). 2023 Apr 2;12(4):864. doi: 10.3390/antiox12040864.

Abstract

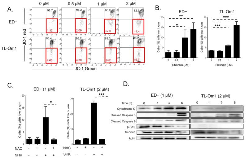
Adult T cell leukemia/lymphoma (ATLL) is an aggressive T-cell malignancy that develops in some elderly human T-cell leukemia virus (HTVL-1) carriers. ATLL has a poor prognosis despite conventional and targeted therapies, and a new safe and efficient therapy is required. Here, we examined the anti-ATLL effect of Shikonin (SHK), a naphthoquinone derivative that has shown several anti-cancer activities. SHK induced apoptosis of ATLL cells accompanied by generation of reactive oxygen species (ROS), loss of mitochondrial membrane potential, and induction of endoplasmic reticulum (ER) stress. Treatment with a ROS scavenger, N-acetylcysteine (NAC), blocked both loss of mitochondrial membrane potential and ER stress, and prevented apoptosis of ATLL cells, indicating that ROS is an upstream trigger of SHK-induced apoptosis of ATLL cells through disruption of the mitochondrial membrane potential and ER stress. In an ATLL xenografted mouse model, SHK treatment suppressed tumor growth without significant adverse effects. These results suggest that SHK could be a potent anti-reagent against ATLL.

摘要

成人T细胞白血病/淋巴瘤(ATLL)是一种侵袭性T细胞恶性肿瘤,在一些老年人类T细胞白血病病毒(HTVL-1)携带者中发生。尽管有传统和靶向治疗,ATLL的预后仍然很差,因此需要一种新的安全有效的治疗方法。在这里,我们研究了紫草素(SHK)的抗ATLL作用,紫草素是一种萘醌衍生物,已显示出多种抗癌活性。SHK诱导ATLL细胞凋亡,伴随着活性氧(ROS)的产生、线粒体膜电位的丧失和内质网(ER)应激的诱导。用ROS清除剂N-乙酰半胱氨酸(NAC)处理可阻断线粒体膜电位的丧失和ER应激,并防止ATLL细胞凋亡,这表明ROS是SHK诱导ATLL细胞凋亡的上游触发因素,通过破坏线粒体膜电位和ER应激来实现。在ATLL异种移植小鼠模型中,SHK治疗抑制了肿瘤生长,且无明显不良反应。这些结果表明,SHK可能是一种有效的抗ATLL试剂。

https://cdn.ncbi.nlm.nih.gov/pmc/blobs/4aaa/10135058/db5a65699f7f/antioxidants-12-00864-g001.jpg

文献AI研究员

20分钟写一篇综述,助力文献阅读效率提升50倍。

立即体验

用中文搜PubMed

大模型驱动的PubMed中文搜索引擎

马上搜索

文档翻译

学术文献翻译模型,支持多种主流文档格式。

立即体验