Suppr超能文献

缺氧胶质瘤干细胞衍生的细胞外囊泡通过递送 miR-30b-3p 赋予胶质母细胞瘤替莫唑胺耐药性。

Extracellular vesicles derived from hypoxic glioma stem-like cells confer temozolomide resistance on glioblastoma by delivering miR-30b-3p.

机构信息

Department of Neurosurgery, The First Affiliated Hospital of Nanjing Medical University, Nanjing, China.

Institute for Brain Tumors, Jiangsu Key Lab of Cancer Biomarkers, Prevention and Treatment, Jiangsu Collaborative Innovation Center for Cancer Personalized Medicine, Nanjing Medical University, Nanjing, China.

出版信息

Theranostics. 2021 Jan 1;11(4):1763-1779. doi: 10.7150/thno.47057. eCollection 2021.

Abstract

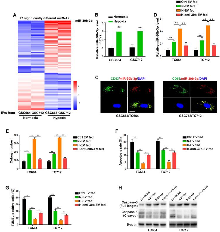
Glioma stem-like cells (GSCs) contribute to temozolomide (TMZ) resistance in gliomas, although the mechanisms have not been delineated. functional experiments (colony formation assay, flow cytometric analysis, TUNEL assay) were used to assess the ability of extracellular vesicles (EVs) from hypoxic GSCs to promote TMZ resistance in glioblastoma (GBM) cells. RNA sequencing and quantitative Reverse Transcription-PCR were employed to identify the functional miRNA in hypoxic EVs. Chromatin immunoprecipitation assays were performed to analyze the transcriptional regulation of miRNAs by HIF1α and STAT3. RIP and RNA pull-down assays were used to validate the hnRNPA2B1-mediated packaging of miRNA into EVs. The function of EV miR-30b-3p from hypoxic GSCs was verified by experiments and analysis of clinical samples. Hypoxic GSC-derived EVs exerted a greater effect on GBM chemoresistance than those from normoxic GSCs. The miRNA profiling revealed that miR-30b-3p was significantly upregulated in the EVs from hypoxic GSCs. Further, HIF1α and STAT3 transcriptionally induced miR-30b-3p expression. RNA immunoprecipitation and RNA-pull down assays revealed that binding of miR-30b-3p with hnRNPA2B1 facilitated its transfer into EVs. EV-packaged miR-30b-3p (EV-miR-30b-3p) directly targeted RHOB, resulting in decreased apoptosis and increased proliferation and . Our results provided evidence that miR-30b-3p in CSF could be a potential biomarker predicting resistance to TMZ. Our findings indicated that targeting EV-miR-30b-3p could provide a potential treatment strategy for GBM.

摘要

神经胶质瘤干细胞(GSCs)有助于胶质母细胞瘤(GBM)对替莫唑胺(TMZ)的耐药性,但其机制尚未阐明。本研究采用功能实验(集落形成实验、流式细胞术分析、TUNEL 分析)评估低氧 GSCs 来源的细胞外囊泡(EVs)促进 GBM 细胞 TMZ 耐药的能力。采用 RNA 测序和实时定量 PCR 鉴定低氧 EVs 中的功能 miRNA。采用染色质免疫沉淀实验分析 HIF1α 和 STAT3 对 miRNA 的转录调控。采用 RIP 和 RNA 下拉实验验证 hnRNPA2B1 介导的 miRNA 包装到 EVs 中。通过实验和临床样本分析验证低氧 GSC 来源的 EV miR-30b-3p 的功能。低氧 GSC 衍生的 EVs 对 GBM 化疗耐药的影响大于正常氧 GSC 衍生的 EVs。miRNA 谱分析显示,低氧 GSCs 来源的 EVs 中 miR-30b-3p 显著上调。进一步研究表明,HIF1α 和 STAT3 转录诱导 miR-30b-3p 表达。RNA 免疫沉淀和 RNA 下拉实验表明,miR-30b-3p 与 hnRNPA2B1 结合促进其转移到 EVs 中。EV 包装的 miR-30b-3p(EV-miR-30b-3p)直接靶向 RHOB,导致细胞凋亡减少和增殖增加。我们的研究结果提供了证据表明,CSF 中的 miR-30b-3p 可能是预测 TMZ 耐药的潜在生物标志物。我们的研究结果表明,靶向 EV-miR-30b-3p 可能为 GBM 提供一种潜在的治疗策略。

https://cdn.ncbi.nlm.nih.gov/pmc/blobs/b800/7778586/803b6fd6aa8c/thnov11p1763g001.jpg

文献AI研究员

20分钟写一篇综述,助力文献阅读效率提升50倍。

立即体验

用中文搜PubMed

大模型驱动的PubMed中文搜索引擎

马上搜索

文档翻译

学术文献翻译模型,支持多种主流文档格式。

立即体验