Suppr超能文献

TgAP2IX-5 是刚地弓形虫无性细胞周期分裂的关键转录调控因子。

TgAP2IX-5 is a key transcriptional regulator of the asexual cell cycle division in Toxoplasma gondii.

机构信息

Univ. Lille, CNRS, Inserm, CHU Lille, Institut Pasteur de Lille, U1019-UMR 9017-CIIL-Center for Infection and Immunity of Lille, F-59000, Lille, France.

Univ. Lille, CNRS, Inserm, CHU Lille, Institut Pasteur de Lille, US 41-UMS 2014-PLBS, bilille, F-59000, Lille, France.

出版信息

Nat Commun. 2021 Jan 7;12(1):116. doi: 10.1038/s41467-020-20216-x.

Abstract

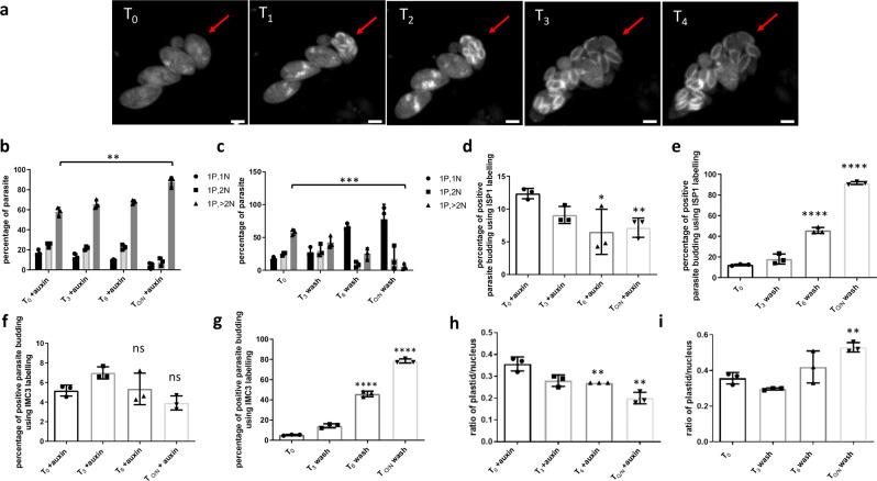
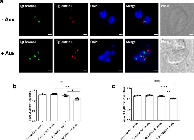
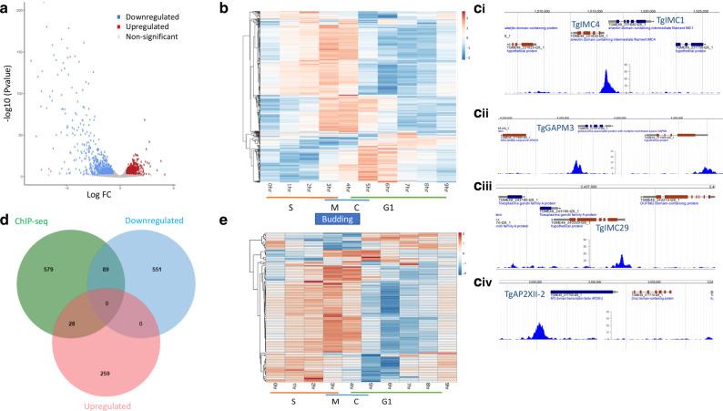
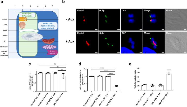
Apicomplexan parasites have evolved efficient and distinctive strategies for intracellular replication where the timing of emergence of the daughter cells (budding) is a decisive element. However, the molecular mechanisms that provide the proper timing of parasite budding remain unknown. Using Toxoplasma gondii as a model Apicomplexan, we identified a master regulator that controls the timing of the budding process. We show that an ApiAP2 transcription factor, TgAP2IX-5, controls cell cycle events downstream of centrosome duplication. TgAP2IX-5 binds to the promoter of hundreds of genes and controls the activation of the budding-specific cell cycle expression program. TgAP2IX-5 regulates the expression of specific transcription factors that are necessary for the completion of the budding cycle. Moreover, TgAP2IX-5 acts as a limiting factor that ensures that asexual proliferation continues by promoting the inhibition of the differentiation pathway. Therefore, TgAP2IX-5 is a master regulator that controls both cell cycle and developmental pathways.

摘要

顶复门寄生虫进化出了高效且独特的策略来进行细胞内复制,其中子细胞(出芽)的出现时间是一个决定性因素。然而,提供寄生虫出芽适当时间的分子机制尚不清楚。我们使用刚地弓形虫作为顶复门的模型,鉴定出一个主调控因子,它控制着出芽过程的时间。我们表明,一个 ApiAP2 转录因子,TgAP2IX-5,控制着中心体复制后的细胞周期事件。TgAP2IX-5 结合到数百个基因的启动子上,并控制出芽特异性细胞周期表达程序的激活。TgAP2IX-5 调节特定转录因子的表达,这些转录因子对于完成出芽周期是必要的。此外,TgAP2IX-5 作为一个限制因子,通过促进分化途径的抑制来确保无性增殖的继续。因此,TgAP2IX-5 是一个主调控因子,它控制着细胞周期和发育途径。

https://cdn.ncbi.nlm.nih.gov/pmc/blobs/5ee4/7791101/428c3469e7bf/41467_2020_20216_Fig1_HTML.jpg

文献AI研究员

20分钟写一篇综述,助力文献阅读效率提升50倍。

立即体验

用中文搜PubMed

大模型驱动的PubMed中文搜索引擎

马上搜索

文档翻译

学术文献翻译模型,支持多种主流文档格式。

立即体验