Suppr超能文献

基于纳米颗粒的三价疫苗靶向轮状病毒糖结合 VP8* 结构域。

A Nanoparticle-Based Trivalent Vaccine Targeting the Glycan Binding VP8* Domains of Rotaviruses.

机构信息

Division of Infectious Diseases, Cincinnati Children's Hospital Medical Center, Cincinnati, OH 45229, USA.

Department of Pediatrics, University of Cincinnati College of Medicine, Cincinnati, OH 45229, USA.

出版信息

Viruses. 2021 Jan 6;13(1):72. doi: 10.3390/v13010072.

Abstract

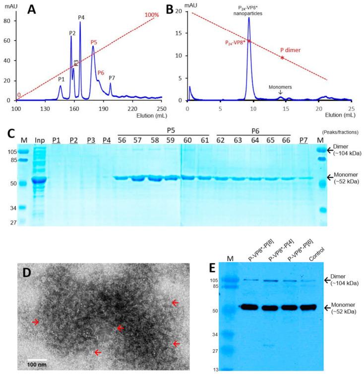
Rotavirus causes severe gastroenteritis in children. Although vaccines are implemented, rotavirus-related diarrhea still claims ~200,000 lives annually worldwide, mainly in low-income settings, pointing to a need for improved vaccine tactics. To meet such a public health need, a P-VP8* nanoparticle displaying the glycan-binding VP8* domains, the major neutralizing antigens of rotavirus, was generated as a new type of rotavirus vaccine. We reported here our development of a P-VP8* nanoparticle-based trivalent vaccine. First, we established a method to produce tag-free P-VP8* nanoparticles presenting the VP8s of P[8], P[4], and P[6] rotaviruses, respectively, which are the three predominantly circulating rotavirus P types globally. This approach consists of a chemical-based protein precipitation and an ion exchange purification, which may be scaled up for large vaccine production. All three P-VP8 nanoparticle types self-assembled efficiently with authentic VP8*-glycan receptor binding function. After they were mixed as a trivalent vaccine, we showed that intramuscular immunization of the vaccine elicited high IgG titers specific to the three homologous VP8* types in mice. The resulted mouse sera strongly neutralized replication of all three rotavirus P types in cell culture. Thus, the trivalent P-VP8* nanoparticles are a promising vaccine candidate for parenteral use against multiple P types of predominant rotaviruses.

摘要

轮状病毒可引起儿童严重的肠胃炎。尽管已实施疫苗接种,但轮状病毒相关腹泻每年仍在全球范围内导致约 20 万人死亡,主要发生在低收入环境中,这表明需要改进疫苗策略。为满足这一公共卫生需求,我们研发了一种 P-VP8纳米颗粒,其展示了轮状病毒的主要中和抗原 VP8糖基结合域。作为一种新型轮状病毒疫苗。我们在此报告了我们开发的基于 P-VP8纳米颗粒的三价疫苗。首先,我们建立了一种生产无标签 P-VP8纳米颗粒的方法,该纳米颗粒分别呈现了 P[8]、P[4]和 P[6]轮状病毒的 VP8*,这三种是全球主要流行的轮状病毒 P 型。该方法包括基于化学的蛋白质沉淀和离子交换纯化,可用于大规模疫苗生产。所有三种 P-VP8纳米颗粒类型均能有效地自我组装,具有与真实 VP8-糖受体结合功能。将它们混合成三价疫苗后,我们表明肌肉内免疫该疫苗可在小鼠中诱导针对三种同源 VP8型的高 IgG 滴度。产生的小鼠血清强烈中和了细胞培养中所有三种轮状病毒 P 型的复制。因此,三价 P-VP8纳米颗粒是一种有前途的针对主要轮状病毒 P 型的针对肠道外使用的候选疫苗。

https://cdn.ncbi.nlm.nih.gov/pmc/blobs/3c7c/7825513/37f6d4bd5bd5/viruses-13-00072-g001.jpg

文献AI研究员

20分钟写一篇综述,助力文献阅读效率提升50倍。

立即体验

用中文搜PubMed

大模型驱动的PubMed中文搜索引擎

马上搜索

文档翻译

学术文献翻译模型,支持多种主流文档格式。

立即体验