Suppr超能文献

EZH2和G9a双重抑制通过调节干扰素信号和IRF4-MYC轴抑制多发性骨髓瘤细胞增殖。

Dual EZH2 and G9a inhibition suppresses multiple myeloma cell proliferation by regulating the interferon signal and IRF4-MYC axis.

作者信息

Ishiguro Kazuya, Kitajima Hiroshi, Niinuma Takeshi, Maruyama Reo, Nishiyama Naotaka, Ohtani Hitoshi, Sudo Gota, Toyota Mutsumi, Sasaki Hajime, Yamamoto Eiichiro, Kai Masahiro, Nakase Hiroshi, Suzuki Hiromu

机构信息

Department of Molecular Biology, Sapporo Medical University School of Medicine, Sapporo, Japan.

Department of Gastroenterology and Hepatology, Sapporo Medical University School of Medicine, Sapporo, Japan.

出版信息

Cell Death Discov. 2021 Jan 12;7(1):7. doi: 10.1038/s41420-020-00400-0.

Abstract

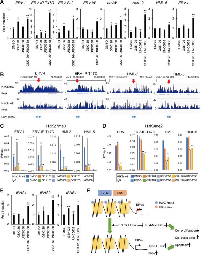
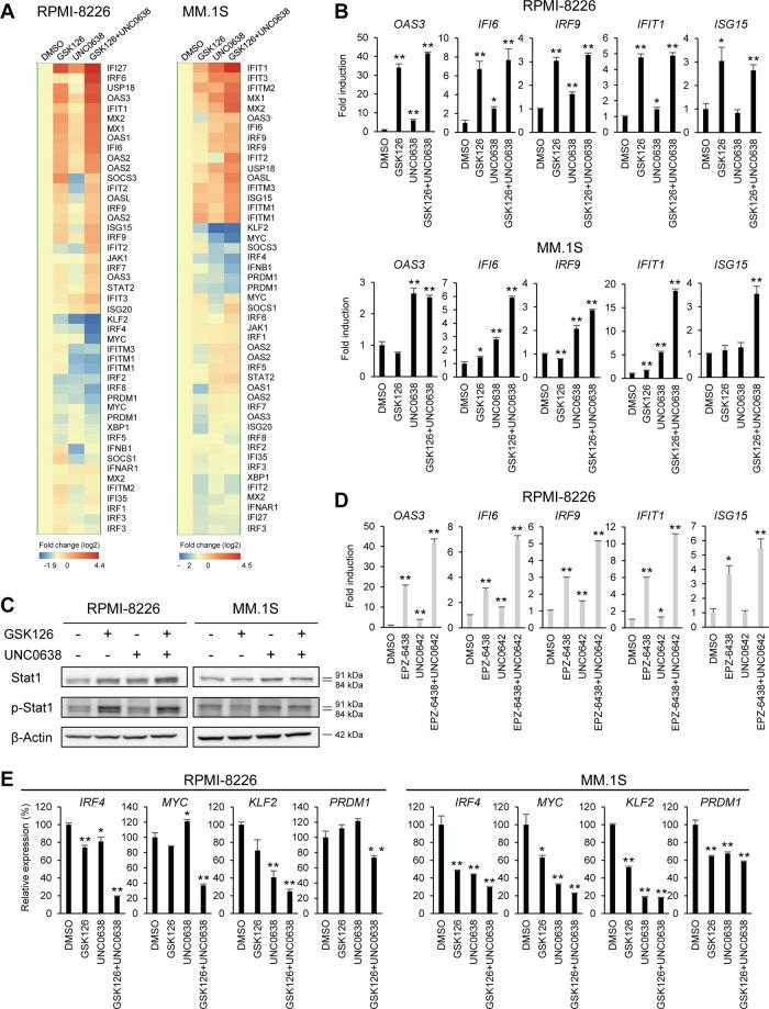
Epigenetic mechanisms such as histone modification play key roles in the pathogenesis of multiple myeloma (MM). We previously showed that EZH2, a histone H3 lysine 27 (H3K27) methyltransferase, and G9, a H3K9 methyltransferase, are potential therapeutic targets in MM. Moreover, recent studies suggest EZH2 and G9a cooperate to regulate gene expression. We therefore evaluated the antitumor effect of dual EZH2 and G9a inhibition in MM. A combination of an EZH2 inhibitor and a G9a inhibitor strongly suppressed MM cell proliferation in vitro by inducing cell cycle arrest and apoptosis. Dual EZH2/G9a inhibition also suppressed xenograft formation by MM cells in vivo. In datasets from the Gene Expression Omnibus, higher EZH2 and EHMT2 (encoding G9a) expression was significantly associated with poorer prognoses in MM patients. Microarray analysis revealed that EZH2/G9a inhibition significantly upregulated interferon (IFN)-stimulated genes and suppressed IRF4-MYC axis genes in MM cells. Notably, dual EZH2/G9a inhibition reduced H3K27/H3K9 methylation levels in MM cells and increased expression of endogenous retrovirus (ERV) genes, which suggests that activation of ERV genes may induce the IFN response. These results suggest that dual targeting of EZH2 and G9a may be an effective therapeutic strategy for MM.

摘要

表观遗传机制,如组蛋白修饰,在多发性骨髓瘤(MM)的发病机制中起关键作用。我们之前表明,组蛋白H3赖氨酸27(H3K27)甲基转移酶EZH2和H3K9甲基转移酶G9是MM中的潜在治疗靶点。此外,最近的研究表明EZH2和G9a协同调节基因表达。因此,我们评估了双重抑制EZH2和G9a在MM中的抗肿瘤作用。EZH2抑制剂和G9a抑制剂的联合用药通过诱导细胞周期停滞和凋亡在体外强烈抑制MM细胞增殖。双重抑制EZH2/G9a在体内也抑制了MM细胞的异种移植瘤形成。在基因表达综合数据库的数据集中,较高的EZH2和EHMT2(编码G9a)表达与MM患者较差的预后显著相关。微阵列分析显示,抑制EZH2/G9a可显著上调MM细胞中干扰素(IFN)刺激的基因,并抑制IRF4-MYC轴基因。值得注意的是,双重抑制EZH2/G9a降低了MM细胞中的H3K27/H3K9甲基化水平,并增加了内源性逆转录病毒(ERV)基因的表达,这表明ERV基因的激活可能诱导IFN反应。这些结果表明,双重靶向EZH2和G9a可能是MM的一种有效治疗策略。

https://cdn.ncbi.nlm.nih.gov/pmc/blobs/e2b6/7803977/e71c7789e387/41420_2020_400_Fig1_HTML.jpg

文献AI研究员

20分钟写一篇综述,助力文献阅读效率提升50倍。

立即体验

用中文搜PubMed

大模型驱动的PubMed中文搜索引擎

马上搜索

文档翻译

学术文献翻译模型,支持多种主流文档格式。

立即体验