Suppr超能文献

在乳腺癌小鼠模型中,对烟碱型乙酰胆碱受体作用进行基因和药理学靶向可阻断肿瘤进展。

Genetic and pharmacological targeting of nicotinic acetylcholine receptor action blocks tumor progression in mouse models of breast cancer.

作者信息

Heard Matthew A, Qian Jin, Sayeed Sakeef, Mechlowicz Sereena, Zhang Qingyang, Yeluri Sudha, Pool Katie, Yamane Ryan, Morris Gerald P, Eliceiri Brian P

机构信息

Department of Surgery, University of California San Diego, La Jolla, CA, United States.

Department of Pathology, University of California San Diego, La Jolla, CA, United States.

出版信息

J Immunol. 2025 Jul 14. doi: 10.1093/jimmun/vkaf148.

Abstract

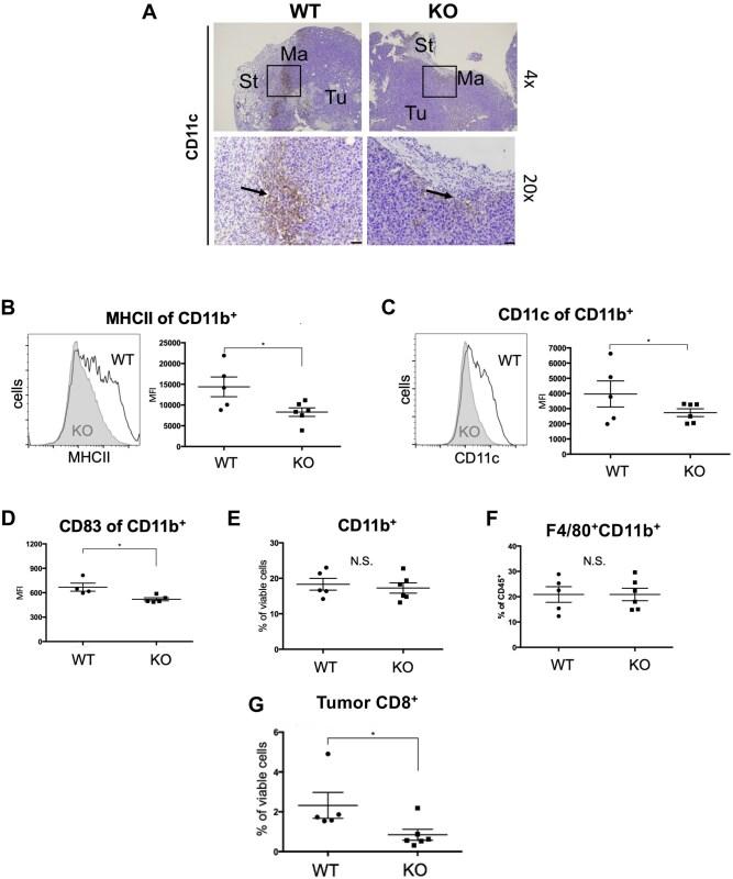
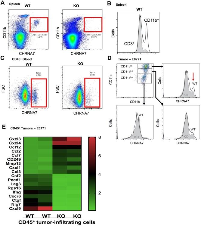
Effective small molecule therapies are a major unmet need in triple-negative breast cancer. Therefore, we examined the mechanism of action of a novel cancer therapeutic target in preclinical mouse models focusing on the α7 nicotinic acetylcholine receptor (CHRNA7). E0771 breast tumor cells were implanted into CHRNA7KO mice to determine the role of CHRNA7, which is expressed in tumor-associated myeloid immune cells. We observed that tumor-bearing CHRNA7KO mice had decreased survival and increased tumor burden linked to a CHRNA7-mediated reduction in immune cell activation. Based on the tumor permissive phenotype of CHRNA7KO mice, we tested the effect of a small molecule agonist of CHRNA7, AR-R17779, in several mouse models of breast cancer. For example, in both the E0771 tumor model and PyMT tumor models, treatment with AR-R17779 increased survival. In the 4T1 breast tumor model, treatment with AR-R17779 also increased survival, with a well-defined reduction in primary tumor burden and lung metastases. The antitumorigenic effects of AR-R17779 were linked to an adaptive immune response based on in vivo studies showing a survival benefit when AR-R17779 was administered as a combination therapy with anti-PD-L1, demonstrating that the effects of AR-R17779 were dependent on CD8 T cells, and in vitro studies showing AR-R17779 treatment of dendritic cells increased T cell activation. Together these findings supported the importance of CHRNA7 as a novel therapeutic target expressed on dendritic cells based on its role in potentiating the adaptive immune response in mouse models of breast cancer.

摘要

有效的小分子疗法是三阴性乳腺癌中一项尚未满足的主要需求。因此,我们在临床前小鼠模型中研究了一种新型癌症治疗靶点的作用机制,该靶点聚焦于α7烟碱型乙酰胆碱受体(CHRNA7)。将E0771乳腺肿瘤细胞植入CHRNA7基因敲除小鼠体内,以确定在肿瘤相关髓系免疫细胞中表达的CHRNA7的作用。我们观察到,携带肿瘤的CHRNA7基因敲除小鼠的存活率降低,肿瘤负担增加,这与CHRNA7介导的免疫细胞激活减少有关。基于CHRNA7基因敲除小鼠的肿瘤允许表型,我们在几种乳腺癌小鼠模型中测试了CHRNA7的小分子激动剂AR-R17779的效果。例如,在E0771肿瘤模型和PyMT肿瘤模型中,用AR-R17779治疗均可提高存活率。在4T1乳腺肿瘤模型中,用AR-R17779治疗也可提高存活率,同时原发性肿瘤负担和肺转移明显减少。基于体内研究表明AR-R17779与抗PD-L1联合治疗具有生存益处,证明AR-R17779的作用依赖于CD8 T细胞,以及体外研究表明AR-R17779处理树突状细胞可增加T细胞激活,AR-R17779的抗肿瘤作用与适应性免疫反应有关。这些发现共同支持了CHRNA7作为树突状细胞上一种新型治疗靶点的重要性,因为它在增强乳腺癌小鼠模型的适应性免疫反应中发挥作用。

https://cdn.ncbi.nlm.nih.gov/pmc/blobs/ad4e/12394984/328f4ea5fc8b/vkaf148f1.jpg

文献AI研究员

20分钟写一篇综述,助力文献阅读效率提升50倍。

立即体验

用中文搜PubMed

大模型驱动的PubMed中文搜索引擎

马上搜索

文档翻译

学术文献翻译模型,支持多种主流文档格式。

立即体验