Suppr超能文献

直肠上皮干细胞中的辐射诱导毒性导致直肠急性辐射损伤。

Radiation-induced toxicity in rectal epithelial stem cell contributes to acute radiation injury in rectum.

作者信息

Tirado Felipe Rodriguez, Bhanja Payel, Castro-Nallar Eduardo, Olea Ximena Diaz, Salamanca Catalina, Saha Subhrajit

机构信息

Department of Radiation Oncology, University of Kansas Medical Center, 3901 Rainbow Boulevard, Kansas City, KS, 66160, USA.

Center for Bioinformatics and Integrative Biology, Facultad de Ciencias de la Vida, Universidad Andres Bello, Santiago, Chile.

出版信息

Stem Cell Res Ther. 2021 Jan 15;12(1):63. doi: 10.1186/s13287-020-02111-w.

Abstract

BACKGROUND

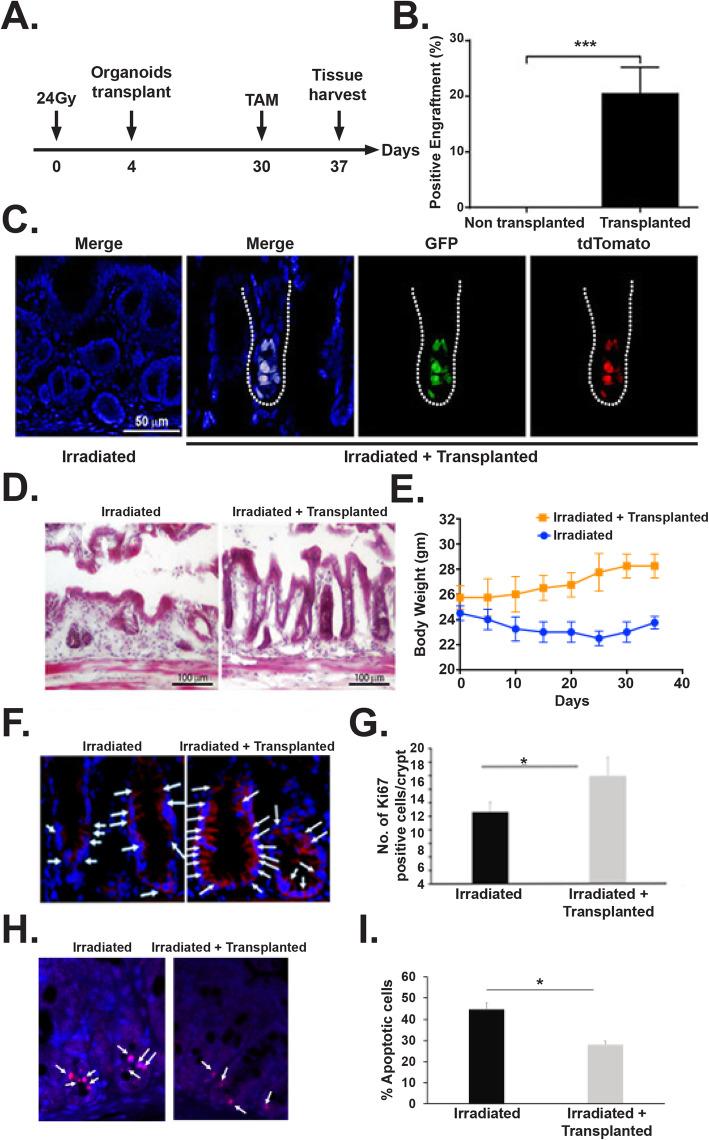
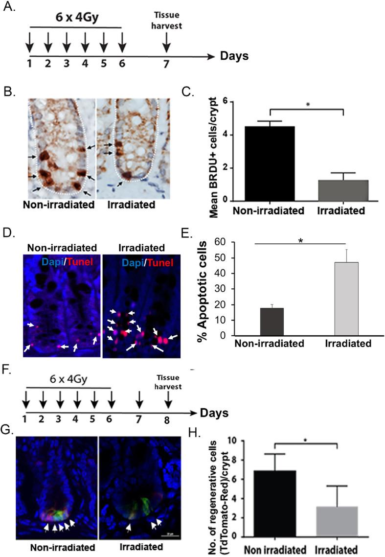
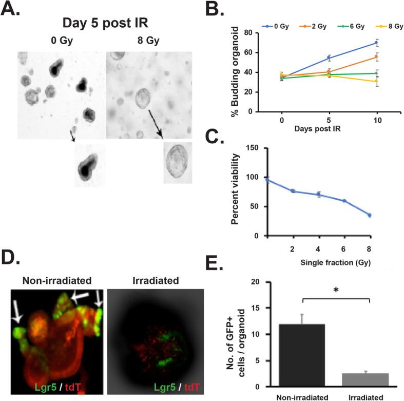
Radiation-induced rectal epithelial damage is a very common side effect of pelvic radiotherapy and often compromise the life quality and treatment outcome in patients with pelvic malignancies. Unlike small bowel and colon, effect of radiation in rectal stem cells has not been explored extensively. Here we demonstrate that Lgr5-positive rectal stem cells are radiosensitive and organoid-based transplantation of rectal stem cells mitigates radiation damage in rectum.

METHODS

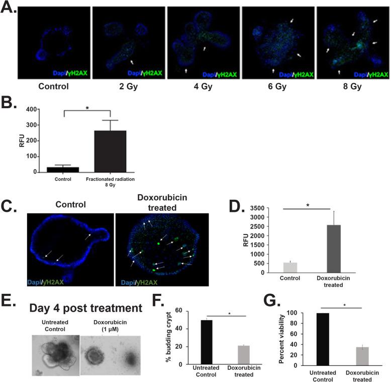
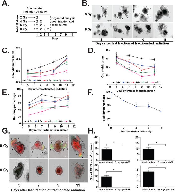
C57Bl6 male mice (JAX) at 24 h were exposed to pelvic irradiation (PIR) to determine the radiation effect in pelvic epithelium. Effect of PIR on Lgr5-positive rectal stem cells (RSCs) was determined in Lgr5-EGFP-Cre-ERT2 mice exposed to PIR. Effect of PIR or clinically relevant fractionated PIR on regenerative response of Lgr5-positive RSCs was examined by lineage tracing assay using Lgr5-eGFP-IRES-CreERT2; Rosa26-CAG-tdTomato mice with tamoxifen administration to activate Cre recombinase and thereby marking the ISC and their respective progeny. Ex vivo three-dimensional organoid cultures were developed from Lgr5-EGFP-Cre-ERT2 mice. Organoid growth was determined by quantifying the budding crypt/total crypt ratio. Organoids from Lgr5-EGFP-ires-CreERT2-TdT mice were transplanted in C57Bl6 male mice exposed to PIR. Engraftment and repopulation of Lgr5-positive RSCs were determined after tamoxifen administration to activate Cre recombinase in recipient mice. Statistical analysis was performed using Log-rank (Mantel-Cox) test and paired two-tail t test.

RESULT

Exposure to pelvic irradiation significantly damaged rectal epithelium with the loss of Lgr5+ve rectal stem cells. Radiosensitivity of rectal epithelium was also observed with exposure to clinically relevant fractionated pelvic irradiation. Regenerative capacity of Lgr5+ve rectal stem cells was compromised in response to fractionated pelvic irradiation. Ex vivo organoid study demonstrated that Lgr5+ve rectal stem cells are sensitive to both single and fractionated radiation. Organoid-based transplantation of Lgr5+ve rectal stem cells promotes repair and regeneration of rectal epithelium.

CONCLUSION

Lgr5-positive rectal stem cells are radiosensitive and contribute to radiation-induced rectal epithelial toxicity. Transplantation of Lgr5-positive rectal stem cells mitigates radiation-induced rectal injury and promotes repair and regeneration process in rectum.

摘要

背景

辐射诱导的直肠上皮损伤是盆腔放疗非常常见的副作用,常影响盆腔恶性肿瘤患者的生活质量和治疗效果。与小肠和结肠不同,辐射对直肠干细胞的影响尚未得到广泛研究。在此,我们证明Lgr5阳性直肠干细胞对辐射敏感,基于类器官的直肠干细胞移植可减轻直肠的辐射损伤。

方法

对24小时龄的C57Bl6雄性小鼠(JAX品系)进行盆腔照射(PIR),以确定盆腔上皮的辐射效应。在接受PIR的Lgr5-EGFP-Cre-ERT2小鼠中确定PIR对Lgr5阳性直肠干细胞(RSCs)的影响。通过谱系追踪试验,使用Lgr5-eGFP-IRES-CreERT2;Rosa26-CAG-tdTomato小鼠并给予他莫昔芬以激活Cre重组酶,从而标记肠干细胞(ISC)及其各自的子代,来检测PIR或临床相关的分次PIR对Lgr5阳性RSCs再生反应的影响。从Lgr5-EGFP-Cre-ERT2小鼠中建立体外三维类器官培养。通过量化出芽隐窝/总隐窝比率来确定类器官生长情况。将来自Lgr5-EGFP-ires-CreERT2-TdT小鼠的类器官移植到接受PIR的C57Bl6雄性小鼠中。在受体小鼠中给予他莫昔芬以激活Cre重组酶后,确定Lgr5阳性RSCs的植入和再增殖情况。使用对数秩(Mantel-Cox)检验和配对双尾t检验进行统计分析。

结果

盆腔照射显著损伤直肠上皮,导致Lgr5阳性直肠干细胞丢失。暴露于临床相关的分次盆腔照射时,也观察到直肠上皮的放射敏感性。分次盆腔照射后,Lgr5阳性直肠干细胞的再生能力受损。体外类器官研究表明,Lgr5阳性直肠干细胞对单次和分次辐射均敏感。基于类器官的Lgr5阳性直肠干细胞移植促进直肠上皮的修复和再生。

结论

Lgr5阳性直肠干细胞对辐射敏感,并导致辐射诱导的直肠上皮毒性。Lgr5阳性直肠干细胞移植可减轻辐射诱导的直肠损伤,并促进直肠的修复和再生过程。

https://cdn.ncbi.nlm.nih.gov/pmc/blobs/2cfc/7811242/1cd28b068bf2/13287_2020_2111_Fig1_HTML.jpg

文献AI研究员

20分钟写一篇综述,助力文献阅读效率提升50倍。

立即体验

用中文搜PubMed

大模型驱动的PubMed中文搜索引擎

马上搜索

文档翻译

学术文献翻译模型,支持多种主流文档格式。

立即体验