Suppr超能文献

活体可视化、定量分析和操作线粒体 DNA。

Visualizing, quantifying, and manipulating mitochondrial DNA in vivo.

机构信息

Department of Mathematics, Imperial College London, London, United Kingdom; Medical Research Council Mitochondrial Biology Unit, University of Cambridge, Cambridge, United Kingdom.

Medical Research Council Mitochondrial Biology Unit, University of Cambridge, Cambridge, United Kingdom; Department of Clinical Neurosciences, University of Cambridge, Cambridge, United Kingdom.

出版信息

J Biol Chem. 2020 Dec 18;295(51):17588-17601. doi: 10.1074/jbc.REV120.015101.

Abstract

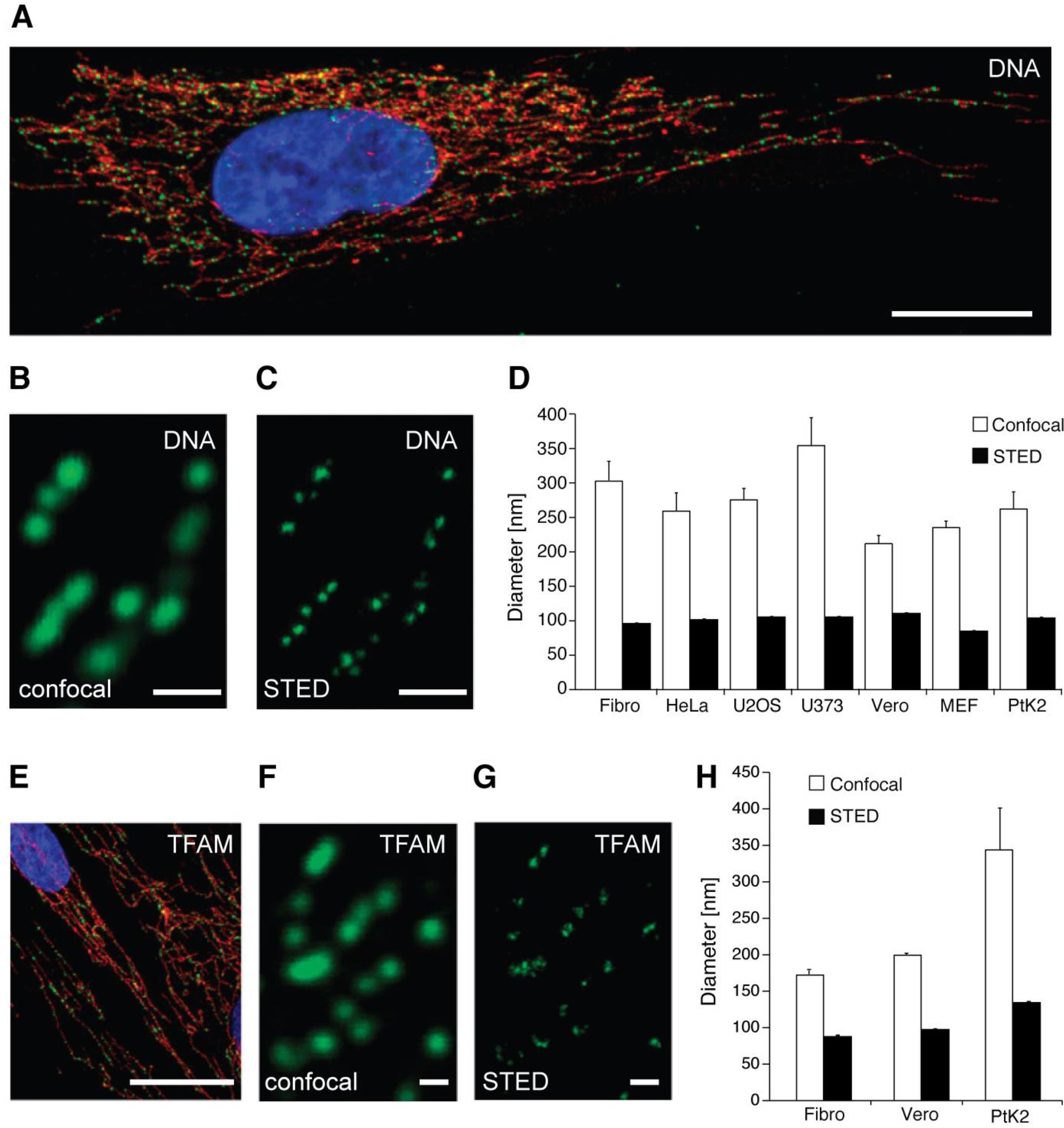
Mitochondrial DNA (mtDNA) encodes proteins and RNAs that support the functions of mitochondria and thereby numerous physiological processes. Mutations of mtDNA can cause mitochondrial diseases and are implicated in aging. The mtDNA within cells is organized into nucleoids within the mitochondrial matrix, but how mtDNA nucleoids are formed and regulated within cells remains incompletely resolved. Visualization of mtDNA within cells is a powerful means by which mechanistic insight can be gained. Manipulation of the amount and sequence of mtDNA within cells is important experimentally and for developing therapeutic interventions to treat mitochondrial disease. This review details recent developments and opportunities for improvements in the experimental tools and techniques that can be used to visualize, quantify, and manipulate the properties of mtDNA within cells.

摘要

线粒体 DNA(mtDNA)编码蛋白质和 RNA,这些蛋白质和 RNA 支持线粒体的功能,从而支持许多生理过程。mtDNA 的突变会导致线粒体疾病,并与衰老有关。细胞内的 mtDNA 在线粒体基质内被组织成核体,但细胞内 mtDNA 核体是如何形成和调节的仍不完全清楚。mtDNA 在细胞内的可视化是获得机制见解的有力手段。细胞内 mtDNA 的数量和序列的操纵在实验和开发治疗线粒体疾病的治疗干预措施方面都很重要。本文详细介绍了可用于可视化、定量和操纵细胞内 mtDNA 特性的实验工具和技术的最新进展和改进机会。

https://cdn.ncbi.nlm.nih.gov/pmc/blobs/719c/7762947/0e393d92ba87/SB-JBCJ200817F001.jpg

文献AI研究员

20分钟写一篇综述,助力文献阅读效率提升50倍。

立即体验

用中文搜PubMed

大模型驱动的PubMed中文搜索引擎

马上搜索

文档翻译

学术文献翻译模型,支持多种主流文档格式。

立即体验