Suppr超能文献

精氨酸脱亚氨酶诱导免疫原性细胞死亡,并在体外增强鼠 MC38 结直肠癌细胞和 MDA-MB-231 人乳腺癌细胞中的 -乙酰半胱氨酸。

Arginine Deiminase Induces Immunogenic Cell Death and Is Enhanced by -acetylcysteine in Murine MC38 Colorectal Cancer Cells and MDA-MB-231 Human Breast Cancer Cells In Vitro.

机构信息

School of Pharmacy, Shanghai Jiao Tong University, Shanghai 200240, China.

Shanghai Institute of Pharmaceutical Industry, China State Institute of Pharmaceutical Industry, Shanghai 201203, China.

出版信息

Molecules. 2021 Jan 19;26(2):511. doi: 10.3390/molecules26020511.

Abstract

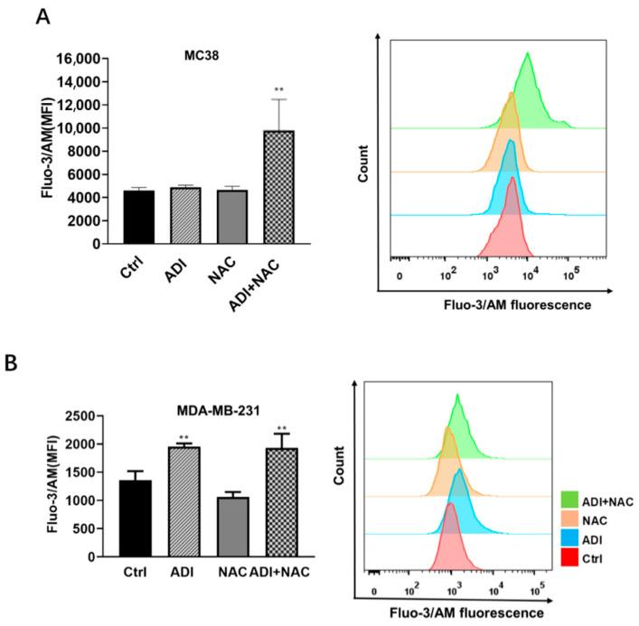
The use of arginine deiminase (ADI) for arginine depletion therapy is an attractive anticancer approach. Combination strategies are needed to overcome the resistance of severe types of cancer cells to this monotherapy. In the current study, we report, for the first time, that the antioxidant N-acetylcysteine (NAC), which has been used in therapeutic practices for several decades, is a potent enhancer for targeted therapy that utilizes arginine deiminase. We demonstrated that pegylated arginine deiminase (ADI-PEG 20) induces apoptosis and G0/G1 phase arrest in murine MC38 colorectal cancer cells; ADI-PEG 20 induces Ca overload and decreases the mitochondrial membrane potential in MC38 cells. ADI-PEG 20 induced the most important immunogenic cell death (ICD)-associated feature: cell surface exposure of calreticulin (CRT). The antioxidant NAC enhanced the antitumor activity of ADI-PEG 20 and strengthened its ICD-associated features including the secretion of high mobility group box 1 (HMGB1) and adenosine triphosphate (ATP). In addition, these regimens resulted in phagocytosis of treated MC38 cancer cells by bone marrow-derived dendritic cells (BMDCs). In conclusion, we describe, for the first time, that NAC in combination with ADI-PEG 20 not only possesses unique cytotoxic anticancer properties but also triggers the hallmarks of immunogenic cell death. Hence, ADI-PEG 20 in combination with NAC may represent a promising approach to treat ADI-sensitive tumors while preventing relapse and metastasis.

摘要

精氨酸脱亚氨酶(ADI)用于精氨酸耗竭治疗是一种有吸引力的抗癌方法。需要联合策略来克服这种单药治疗对严重类型癌细胞的耐药性。在目前的研究中,我们首次报告,抗氧化剂 N-乙酰半胱氨酸(NAC),已经在治疗实践中使用了几十年,是一种有效的增强剂,可用于利用精氨酸脱亚氨酶的靶向治疗。我们证明,聚乙二醇化精氨酸脱亚氨酶(ADI-PEG 20)诱导鼠 MC38 结直肠癌细胞凋亡和 G0/G1 期阻滞;ADI-PEG 20 诱导钙超载并降低 MC38 细胞中线粒体膜电位。ADI-PEG 20 诱导最重要的免疫原性细胞死亡(ICD)相关特征:钙网蛋白(CRT)的细胞表面暴露。抗氧化剂 NAC 增强了 ADI-PEG 20 的抗肿瘤活性,并增强了其与 ICD 相关的特征,包括高迁移率族蛋白 1(HMGB1)和三磷酸腺苷(ATP)的分泌。此外,这些方案导致骨髓来源的树突状细胞(BMDC)吞噬经处理的 MC38 癌细胞。总之,我们首次描述,NAC 与 ADI-PEG 20 联合使用不仅具有独特的细胞毒性抗癌特性,而且还触发免疫原性细胞死亡的特征。因此,ADI-PEG 20 与 NAC 的联合使用可能代表一种有前途的方法来治疗 ADI 敏感的肿瘤,同时防止复发和转移。

https://cdn.ncbi.nlm.nih.gov/pmc/blobs/77c4/7835909/64ad27ef87c6/molecules-26-00511-g001a.jpg

文献AI研究员

20分钟写一篇综述,助力文献阅读效率提升50倍。

立即体验

用中文搜PubMed

大模型驱动的PubMed中文搜索引擎

马上搜索

文档翻译

学术文献翻译模型,支持多种主流文档格式。

立即体验