Suppr超能文献

抑制 miR-331-3p 和 miR-9-5p 通过增强自噬来改善阿尔茨海默病。

Inhibition of miR-331-3p and miR-9-5p ameliorates Alzheimer's disease by enhancing autophagy.

机构信息

Movement System Injury and Repair Research Center, Xiangya Hospital, Central South University, Changsha, Hunan 410008, China.

Department of Sports Medicine, Xiangya Hospital, Central South University, Changsha, Hunan 410008, China.

出版信息

Theranostics. 2021 Jan 1;11(5):2395-2409. doi: 10.7150/thno.47408. eCollection 2021.

Abstract

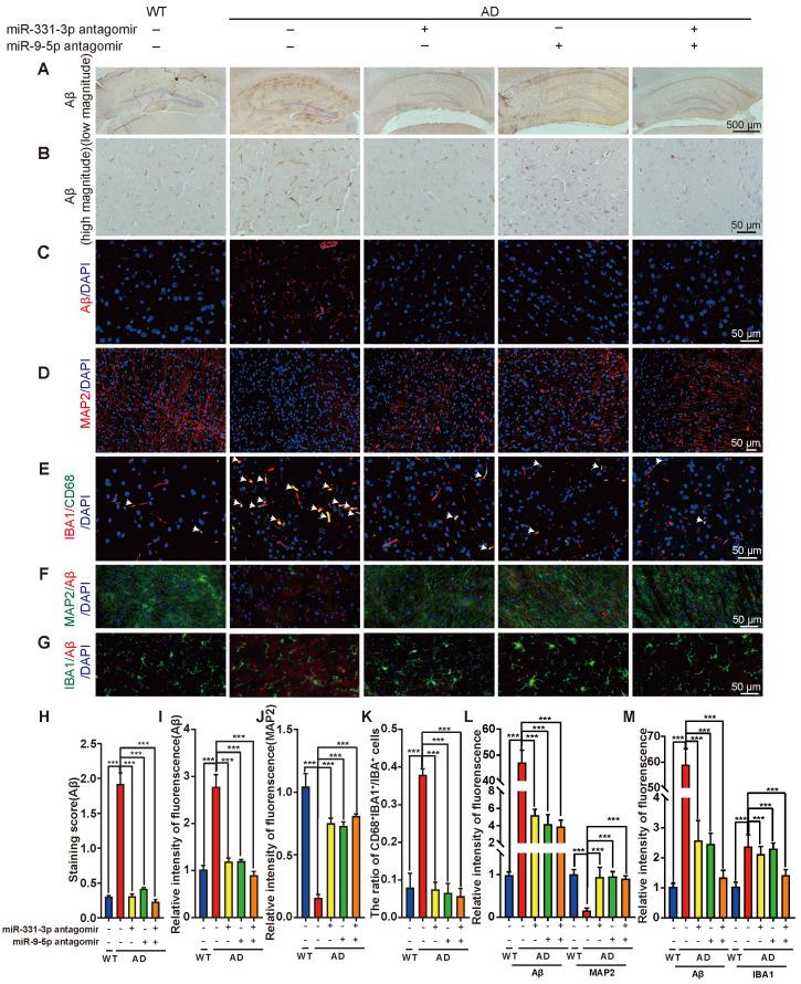
Alzheimer's disease (AD) is currently ranked as the third leading cause of death for eldly people, just behind heart disease and cancer. Autophagy is declined with aging. Our study determined the biphasic changes of miR-331-3p and miR-9-5p associated with AD progression in APPswe/PS1dE9 mouse model and demonstrated inhibiting miR-331-3p and miR-9-5p treatment prevented AD progression by promoting the autophagic clearance of amyloid beta (Aβ). The biphasic changes of microRNAs were obtained from RNA-seq data and verified by qRT-PCR in early-stage (6 months) and late-stage (12 months) APPswe/PS1dE9 mice (hereinafter referred to as AD mice). The AD progression was determined by analyzing Aβ levels, neuron numbers (MAP2) and activated microglia (CD68IBA1) in brain tissues using immunohistological and immunofluorescent staining. MRNA and protein levels of autophagic-associated genes () were tested to determine the autophagic activity. Morris water maze and object location test were employed to evaluate the memory and learning after antagomirs treatments in AD mice and the Aβ in the brain tissues were determined. MiR-331-3p and miR-9-5p are down-regulated in early-stage of AD mice, whereas up-regulated in late-stage of AD mice. We demonstrated that miR-331-3p and miR-9-5p target autophagy receptors Sequestosome 1 () and Optineurin (), respectively. Overexpression of miR-331-3p and miR-9-5p in SH-SY5Y cell line impaired autophagic activity and promoted amyloid plaques formation. Moreover, AD mice had enhanced Aβ clearance, improved cognition and mobility when treated with miR-331-3p and miR-9-5p antagomirs at late-stage. Our study suggests that using miR-331-3p and miR-9-5p, along with autophagic activity and amyloid plaques may distinguish early versus late stage of AD for more accurate and timely diagnosis. Additionally, we further provide a possible new therapeutic strategy for AD patients by inhibiting miR-331-3p and miR-9-5p and enhancing autophagy.

摘要

阿尔茨海默病(AD)目前是老年人的第三大死因,仅次于心脏病和癌症。自噬随年龄增长而下降。我们的研究确定了与 APPswe/PS1dE9 小鼠模型中 AD 进展相关的 miR-331-3p 和 miR-9-5p 的双相变化,并表明抑制 miR-331-3p 和 miR-9-5p 治疗通过促进淀粉样β(Aβ)的自噬清除来阻止 AD 进展。miRNAs 的双相变化从 RNA-seq 数据中获得,并在 APPswe/PS1dE9 小鼠的早期(6 个月)和晚期(12 个月)通过 qRT-PCR 验证(以下称为 AD 小鼠)。通过免疫组织化学和免疫荧光染色分析脑组织中的 Aβ 水平、神经元数量(MAP2)和激活的小胶质细胞(CD68IBA1)来确定 AD 进展。测试自噬相关基因的 m RNA 和蛋白质水平以确定自噬活性。Morris 水迷宫和物体位置测试用于评估 AD 小鼠中抗 miRNA 治疗后的记忆和学习能力,并确定脑组织中的 Aβ。miR-331-3p 和 miR-9-5p 在 AD 小鼠的早期阶段下调,而在 AD 小鼠的晚期阶段上调。我们表明,miR-331-3p 和 miR-9-5p 分别靶向自噬受体 Sequestosome 1()和 Optineurin()。miR-331-3p 和 miR-9-5p 在 SH-SY5Y 细胞系中的过表达会损害自噬活性并促进淀粉样斑块形成。此外,当 AD 小鼠在晚期用 miR-331-3p 和 miR-9-5p 拮抗剂治疗时,Aβ 清除率增加,认知和运动能力提高。我们的研究表明,使用 miR-331-3p 和 miR-9-5p 以及自噬活性和淀粉样斑块可能区分 AD 的早期和晚期,以便更准确和及时地诊断。此外,我们通过抑制 miR-331-3p 和 miR-9-5p 并增强自噬为 AD 患者提供了一种可能的新治疗策略。

https://cdn.ncbi.nlm.nih.gov/pmc/blobs/151a/7797673/e4e54ca35212/thnov11p2395g001.jpg

文献AI研究员

20分钟写一篇综述,助力文献阅读效率提升50倍。

立即体验

用中文搜PubMed

大模型驱动的PubMed中文搜索引擎

马上搜索

文档翻译

学术文献翻译模型,支持多种主流文档格式。

立即体验