Suppr超能文献

利用 c-di-GMP 磷酸二酯酶 RmcA 和 MorA 调节生物膜的维持。

Uses c-di-GMP Phosphodiesterases RmcA and MorA To Regulate Biofilm Maintenance.

机构信息

Department of Microbiology and Immunology, Geisel School of Medicine at Dartmouth, Hanover, New Hampshire, USA.

Program in Molecular Medicine, The Hospital for Sick Children, Toronto, Ontario, Canada.

出版信息

mBio. 2021 Feb 2;12(1):e03384-20. doi: 10.1128/mBio.03384-20.

Abstract

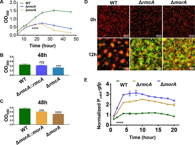
While the early stages of biofilm formation have been well characterized, less is known about the requirements for to maintain a mature biofilm. We utilized a -phage interaction to identify and , two genes which encode bis-(3',5')-cyclic dimeric GMP (c-di-GMP)-degrading phosphodiesterases (PDEs) and are important for the regulation of biofilm maintenance. Deletion of these genes initially results in an elevated biofilm phenotype characterized by increased production of c-di-GMP, Pel polysaccharide, and/or biofilm biomass. In contrast to the wild-type strain, these mutants were unable to maintain the biofilm when exposed to carbon-limited conditions. The susceptibility to nutrient limitation, as well as subsequent loss of biofilm viability of these mutants, was phenotypically reproduced with a stringent response mutant (Δ Δ), indicating that the Δ and Δ mutants may be unable to appropriately respond to nutrient limitation. Genetic and biochemical data indicate that RmcA and MorA physically interact with the Pel biosynthesis machinery, supporting a model whereby unregulated Pel biosynthesis contributes to the death of the Δ and Δ mutant strains in an established biofilm under nutrient limitation. These findings provide evidence that c-di-GMP-mediated regulation is required for mature biofilms of to effectively respond to changing availability of nutrients. Furthermore, the PDEs involved in biofilm maintenance are distinct from those required for establishing a biofilm, suggesting that a wide variety of c-di-GMP metabolizing enzymes in organisms such as allows for discrete control over the formation, maintenance or dispersion of biofilms. Recent advances in our understanding of c-di-GMP signaling have provided key insights into the regulation of biofilms. Despite an improved understanding of how biofilms initially form, the processes that facilitate the long-term maintenance of these multicellular communities remain opaque. We found that requires two phosphodiesterases, RmcA and MorA, to maintain a mature biofilm and that biofilms lacking these PDEs succumb to nutrient limitation and die. The biofilm maintenance deficiency observed in Δ and Δ mutants was also found in the stringent response-defective Δ Δ strain, suggesting that a regulatory intersection between c-di-GMP signaling, extracellular polysaccharide biosynthesis, and the nutrient limitation response is important for biofilm persistence. We uncover components of an important regulatory system needed for biofilms to persist in nutrient-poor conditions and provide some of the first evidence that maintaining a mature biofilm is an active process.

摘要

虽然生物膜形成的早期阶段已经得到了很好的描述,但对于生物膜维持所需要的条件知之甚少。我们利用噬菌体相互作用来鉴定两个基因,它们编码双-(3',5')-环二鸟苷酸(c-di-GMP)-降解磷酸二酯酶(PDEs),对于生物膜维持的调控非常重要。这些基因的缺失最初导致生物膜表型升高,表现为 c-di-GMP、Pel 多糖和/或生物膜生物量的产生增加。与野生型菌株相比,这些突变体在暴露于碳限制条件下无法维持生物膜。这些突变体对营养限制的敏感性以及随后生物膜活力的丧失,可以通过严格反应突变体(ΔΔ)表型重现,表明Δ和Δ突变体可能无法对营养限制做出适当反应。遗传和生化数据表明,RmcA 和 MorA 与 Pel 生物合成机制物理相互作用,支持这样一种模型,即不受调节的 Pel 生物合成导致在营养限制下成熟生物膜中的Δ和Δ突变株死亡。这些发现提供了证据,表明 c-di-GMP 介导的调节对于生物膜的有效响应变化的营养物质的成熟生物膜是必需的。此外,参与生物膜维持的 PDEs 与建立生物膜所需的 PDEs 不同,这表明生物体中存在多种 c-di-GMP 代谢酶,可以对生物膜的形成、维持或分散进行离散控制。我们对 c-di-GMP 信号转导的理解的最新进展为生物膜的调控提供了关键的见解。尽管对生物膜最初如何形成有了更好的理解,但促进这些多细胞群落长期维持的过程仍然不透明。我们发现,需要两种磷酸二酯酶 RmcA 和 MorA 来维持成熟的生物膜,并且缺乏这些 PDE 的生物膜会屈服于营养限制并死亡。在Δ和Δ突变体中观察到的生物膜维持缺陷也在严格反应缺陷的ΔΔ菌株中发现,这表明 c-di-GMP 信号转导、细胞外多糖生物合成和营养限制反应之间的调控交叉对于生物膜的持久性很重要。我们发现了维持生物膜在营养贫瘠条件下持续存在所必需的重要调节系统的组成部分,并提供了一些第一个证据,即维持成熟的生物膜是一个主动的过程。

https://cdn.ncbi.nlm.nih.gov/pmc/blobs/6ddc/7858071/038afe5b0dd2/mBio.03384-20-f0001.jpg

文献AI研究员

20分钟写一篇综述,助力文献阅读效率提升50倍。

立即体验

用中文搜PubMed

大模型驱动的PubMed中文搜索引擎

马上搜索

文档翻译

学术文献翻译模型,支持多种主流文档格式。

立即体验