Suppr超能文献

锰通过诱导分散和调节 c-di-GMP 和 RbdA 产生的胞外多糖来抑制铜绿假单胞菌生物膜的形成。

Manganese Acts as an Environmental Inhibitor of Pseudomonas aeruginosa Biofilm Development by Inducing Dispersion and Modulating c-di-GMP and Exopolysaccharide Production via RbdA.

机构信息

Department of Biological Sciences, Binghamton University, Binghamton, New York, USA.

Binghamton Biofilm Research Center, Binghamton University, Binghamton, New York, USA.

出版信息

J Bacteriol. 2023 Jun 27;205(6):e0000323. doi: 10.1128/jb.00003-23. Epub 2023 May 18.

Abstract

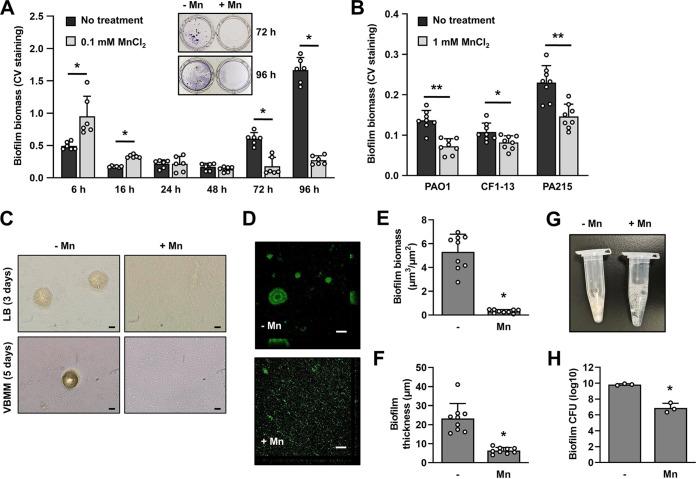
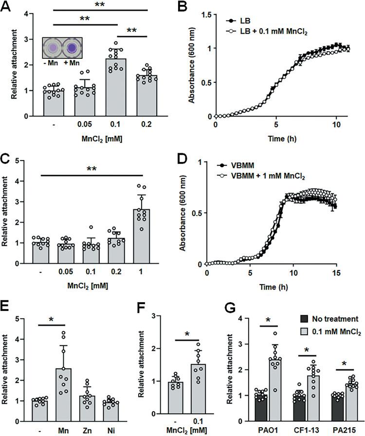
The opportunistic human pathogen Pseudomonas aeruginosa causes chronic infections that involve multicellular aggregates called biofilms. Biofilm formation is modulated by the host environment and the presence of cues and/or signals, likely affecting the pool of the bacterial second messenger cyclic diguanylate monophosphate (c-di-GMP). The manganese ion Mn is a divalent metal cation that is essential for pathogenic bacterial survival and replication during the infection in a host organism. In this study, we investigated how Mn alters P. aeruginosa biofilm formation via the regulation of c-di-GMP levels. Exposure to Mn was found to temporally enhance attachment but impair subsequent biofilm development, apparent by reduced biofilm biomass accumulation and lack of microcolony formation due to the induction of dispersion. Moreover, exposure to Mn coincided with reduced production of the exopolysaccharides Psl and Pel, decreased transcriptional abundance of and , and decreased levels of c-di-GMP. To determine whether the effect of Mn was linked to the activation of phosphodiesterases (PDEs), we screened several PDE mutants for Mn-dependent phenotypes (attachment and polysaccharide production) as well as PDE activity. The screen revealed that the PDE RbdA is activated by Mn and is responsible for Mn-dependent attachment, inhibition of Psl production, and dispersion. Taken together, our findings suggest Mn is an environmental inhibitor of P. aeruginosa biofilm development that acts through the PDE RbdA to modulate c-di-GMP levels, thereby impeding polysaccharide production and biofilm formation but enhancing dispersion. While diverse environmental conditions such as the availability of metal ions have been shown to affect biofilm development, little is known about the mechanism. Here, we demonstrate that Mn affects Pseudomonas aeruginosa biofilm development by stimulating phosphodiesterase RbdA activity to reduce the signaling molecule c-di-GMP levels, thereby hindering polysaccharide production and biofilm formation but enhancing dispersion. Our findings demonstrate that Mn acts as an environmental inhibitor of P. aeruginosa biofilms, further suggesting manganese to be a promising new antibiofilm factor.

摘要

机会性病原体铜绿假单胞菌引起慢性感染,涉及称为生物膜的多细胞聚集物。生物膜的形成受宿主环境和线索和/或信号的存在调节,可能影响细菌第二信使环二鸟苷酸单磷酸 (c-di-GMP) 的池。锰离子 Mn 是一种二价金属阳离子,对于感染宿主生物体中的致病性细菌的存活和复制至关重要。在这项研究中,我们研究了 Mn 如何通过调节 c-di-GMP 水平来改变铜绿假单胞菌生物膜的形成。发现暴露于 Mn 会暂时增强附着,但随后会损害生物膜的发育,这表现为生物膜生物量积累减少和由于分散而缺乏微菌落形成。此外,暴露于 Mn 还伴随着外多糖 Psl 和 Pel 的产生减少, 和 的转录丰度降低,以及 c-di-GMP 水平降低。为了确定 Mn 的作用是否与磷酸二酯酶 (PDE) 的激活有关,我们筛选了几种 PDE 突变体,以观察 Mn 依赖性表型(附着和多糖产生)和 PDE 活性。筛选揭示了 PDE RbdA 被 Mn 激活,并且负责 Mn 依赖性附着、抑制 Psl 产生和分散。总之,我们的研究结果表明,Mn 是铜绿假单胞菌生物膜发育的环境抑制剂,通过 PDE RbdA 调节 c-di-GMP 水平来发挥作用,从而阻碍多糖产生和生物膜形成,但增强分散。虽然已经表明各种环境条件(例如金属离子的可用性)会影响生物膜的发育,但对其机制知之甚少。在这里,我们证明 Mn 通过刺激磷酸二酯酶 RbdA 活性来影响铜绿假单胞菌生物膜的发育,从而降低信号分子 c-di-GMP 水平,从而阻碍多糖产生和生物膜形成,但增强分散。我们的研究结果表明,Mn 作为铜绿假单胞菌生物膜的环境抑制剂发挥作用,进一步表明锰是一种有前途的新抗生物膜因子。

https://cdn.ncbi.nlm.nih.gov/pmc/blobs/b29c/10294637/a6b4a632944c/jb.00003-23-f001.jpg

文献AI研究员

20分钟写一篇综述,助力文献阅读效率提升50倍。

立即体验

用中文搜PubMed

大模型驱动的PubMed中文搜索引擎

马上搜索

文档翻译

学术文献翻译模型,支持多种主流文档格式。

立即体验