Suppr超能文献

P2X7 受体通过 NF-κB/NLRP3 串话诱导骨关节炎中的细胞焦亡性炎症和软骨降解。

P2X7 Receptor Induces Pyroptotic Inflammation and Cartilage Degradation in Osteoarthritis via NF-B/NLRP3 Crosstalk.

机构信息

Department of Orthopedic Surgery, Shengjing Hospital of China Medical University, Shenyang 110000, China.

Foreign Languages College, Shanghai Normal University, Shanghai 200234, China.

出版信息

Oxid Med Cell Longev. 2021 Jan 16;2021:8868361. doi: 10.1155/2021/8868361. eCollection 2021.

Abstract

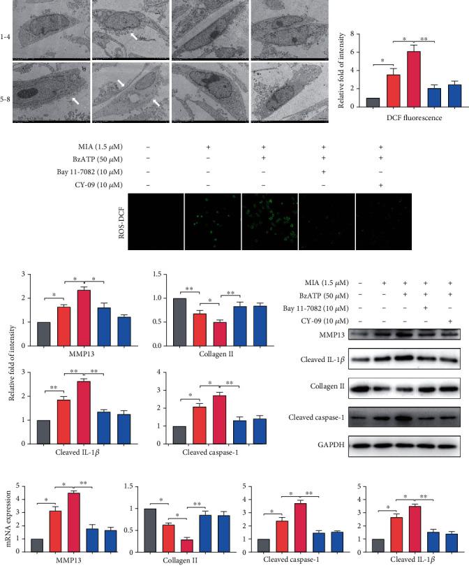
Osteoarthritis (OA) is an urgent public health problem; however, the underlying causal mechanisms remain unclear, especially in terms of inflammatory mediators in cartilage degradation and chondrocyte imbalance. P2X7 receptor (P2X7R) is a critical inflammation switch, but few studies have examined its function and mechanisms in OA-like pyroptotic inflammation of chondrocytes. In this study, Sprague-Dawley rats were injected in the knee with monosodium iodoacetate (MIA) to induce OA, followed by multiple intra-articular injections with P2X7R antagonist A740003, P2X7R agonist BzATP, NF-B inhibitor Bay 11-7082, and NLRP3 inhibitor CY-09. Primary rat chondrocytes were harvested and treated similarly. We assessed cell viability, damage, and death via cell viability assay, lactate dehydrogenase (LDH) release, and flow cytometry. Concentrations of adenosine triphosphate (ATP) and interleukin- (IL-) 1 in cell culture supernatant and joint cavity lavage fluid were analyzed by enzyme-linked immunosorbent assay. Changes in expression levels of P2X7 and inflammation-related indicators were analyzed by immunofluorescence, quantitative reverse-transcription polymerase chain reaction, and western blotting. Cell morphology changes and pyroptosis were observed using transmission electron microscopy. Histology, immunohistochemistry, and microcomputed tomography were used to analyze damage to bone and cartilage tissues and assess the severity of OA. Similar to MIA, BzATP reduced cell viability and collagen II expression in a dose-dependent manner. Conversely, A740003 ameliorated MIA-induced cartilage degradation and OA-like pyroptotic inflammation by rescuing P2X7, MMP13, NF-B p65, NLRP3, caspase-1 (TUNEL-positive and active), and IL-1 upregulation. Additionally, A740003 reduced the caspase-1/propidium iodide double-positive rate, LDH concentration, and reactive oxygen species production. These effects also occurred via coincubation with Bay 11-7082 and CY-09. In conclusion, activated P2X7 promoted extracellular matrix degradation and pyroptotic inflammation in OA chondrocytes through NF-B/NLRP3 crosstalk, thus, aggravating the symptoms of OA. The study findings suggest P2X7 as a potential target for inflammation treatment, providing new avenues for OA research and therapy.

摘要

骨关节炎(OA)是一个紧迫的公共卫生问题;然而,其潜在的因果机制尚不清楚,尤其是在软骨降解和软骨细胞失衡的炎症介质方面。P2X7 受体(P2X7R)是一个关键的炎症开关,但很少有研究探讨其在 OA 样软骨细胞 pyroptotic 炎症中的功能和机制。在这项研究中,向 Sprague-Dawley 大鼠膝关节内注射单碘乙酸(MIA)以诱导 OA,随后用 P2X7R 拮抗剂 A740003、P2X7R 激动剂 BzATP、NF-B 抑制剂 Bay 11-7082 和 NLRP3 抑制剂 CY-09 进行多次关节内注射。收获原代大鼠软骨细胞并进行类似处理。通过细胞活力测定、乳酸脱氢酶(LDH)释放和流式细胞术评估细胞活力、损伤和死亡。通过酶联免疫吸附试验分析细胞培养上清液和关节腔灌洗液中三磷酸腺苷(ATP)和白细胞介素-(IL-)1 的浓度。通过免疫荧光、定量逆转录聚合酶链反应和蛋白质印迹分析 P2X7 和炎症相关指标的表达水平。使用透射电子显微镜观察细胞形态变化和 pyroptosis。组织学、免疫组织化学和微计算机断层扫描用于分析骨和软骨组织损伤,并评估 OA 的严重程度。与 MIA 类似,BzATP 呈剂量依赖性降低细胞活力和胶原 II 表达。相反,A740003 通过挽救 P2X7、MMP13、NF-B p65、NLRP3、半胱天冬酶-1(TUNEL 阳性和活性)和 IL-1 的上调,改善了 MIA 诱导的软骨降解和 OA 样 pyroptotic 炎症。此外,A740003 降低了半胱天冬酶-1/碘化丙啶双阳性率、LDH 浓度和活性氧产生。这些作用也通过与 Bay 11-7082 和 CY-09 共孵育而发生。总之,激活的 P2X7 通过 NF-B/NLRP3 串扰促进 OA 软骨细胞细胞外基质降解和 pyroptotic 炎症,从而加重 OA 症状。研究结果表明 P2X7 是炎症治疗的潜在靶点,为 OA 研究和治疗提供了新途径。

https://cdn.ncbi.nlm.nih.gov/pmc/blobs/85a7/7834826/d01d2dedbdcc/OMCL2021-8868361.001.jpg

文献AI研究员

20分钟写一篇综述,助力文献阅读效率提升50倍。

立即体验

用中文搜PubMed

大模型驱动的PubMed中文搜索引擎

马上搜索

文档翻译

学术文献翻译模型,支持多种主流文档格式。

立即体验